Штробление перфоратором для проведения проводки и установки розеток
Штробление стен перфоратором является наиболее удобным и быстрым способом получения канавок для проведения электропроводки или других коммуникаций в доме.

Схема штробления стены.
Выполнение штробления
При проведении новой электропроводки не рекомендуется использовать старые каналы, так как удалить проводку достаточно сложно и этот канал для новой проводки может быть узким. Современное строительство предусматривает другие стандарты размещения выключателей и розеток, поэтому лучше всего выполнить штробление стен и сделать новые каналы для проводки.
Схема устройства перфоратора.
Штробой называют борозду, которая выпилена или выдолблена в стене или потолке на заданную ширину и глубину. Чаще всего штробление стен выполняют при помощи перфоратора, болгарки или штробореза, использовать простую дрель в этом случае не получится.
Для того чтобы выполнить штробление, необходимо знать, как правильно выполнять эту работу и каким инструментом, а также надо ориентироваться в правовой информации. Данная работа выполняется при помощи электроинструмента, так как вручную сделать штробу очень сложно, это требует больших затрат физических усилий и времени.
Для того чтобы разобраться в вопросе, как сделать штробу, надо определиться, каким инструментом вы будете работать. В любом случае сначала на поверхности стен и потолка делают разметку.
Глубина штробы должна быть минимум 2-3 см без учета толщины кабеля, к этому размеру еще надо добавить диаметр самого кабеля. Например, если диаметр используемого кабеля 1 см, то глубина штробы должна быть в пределах 3-4 см.
Такие параметры канавки необходимы до того, чтобы можно было нормально уложить кабель, защитить его от возможных повреждений, а также для защиты человека от электромагнитного излучения и поражения током.
Вернуться к оглавлению
Особенности применения перфоратора
Для выполнения работ вам понадобятся:
- перфоратор;
- обычный бур;
- пика или лопатка;
- коронка.
Для того чтобы выполнить штробление стен на небольшом участке, достаточно воспользоваться перфоратором, для этого необязательно приобретать штроборез или болгарку.
Принцип работы ударного механизма перфоратора.
Технология выполнения штроб для проведения проводки и установки розеток при помощи перфоратора будет отличаться от последовательности этих работ с использованием штробореза или болгарки.
Сначала оборудование выставляют в режим сверления и при помощи бура по готовой схеме делают неглубокие отверстия через каждые 2-3 см. После этого надо переключить инструмент в режим долбления и при помощи лопатки удалить оставшиеся между проделанными отверстиями перегородки.
Кроме того, что вам надо знать, как сделать штробу под кабель, необходимо будет еще делать места под розетки, выключатели и распределительные коробки. В этих случаях канавка должна иметь прямоугольную или круглую форму.
Необходимо знать глубину используемой коробки и при помощи перфоратора по уже описанной схеме делать для нее отверстие круглой формы. Для того чтобы было проще сделать эту работу и отверстие получилось красивым, можно использовать специальные коронки с победитовыми напайками. Такая коронка вставляется в дрель или перфоратор, и с ее помощью делают отверстие в необходимом месте. Для удаления высверленного кольца на перфоратор устанавливают лопатку и работают им в режиме удара.
Вернуться к оглавлению
Особенности выполнения работ
Выполнять штробление стен можно не всегда и не везде. В большинстве случаев выполнение штробления несущих стен запрещено. Если говорить о наружных несущих стенах, то их толщина большая, и выполненная штроба незначительно уменьшит их прочность, а вот с внутренними несущими перегородками ситуации сложнее.
Схема штробления бетонной стены под электропроводку.
Если вам разрешили выполнить штробление несущих стен, то надо помнить следующее: глубина борозды не больше 2 см, а располагаться они должны только вертикально. Работать перфоратором на несущих стенах не рекомендуется, так как даже при аккуратной работе, в этом случае образуются микротрещины, что уменьшает прочность конструкции.
Если вы проживаете в многоквартирных домах, то штробить потолок запрещено. При выполнении горизонтальных канавок необходимо отступать от потолка и от пола на расстояние 20-40 см. Борозды должны быть вертикальными и горизонтальными, выполнять их по диагонали нельзя. От окна и от дверей вертикальная канавка должна находиться не ближе чем на 10 см.
Эта работа связана с образованием большого количества пыли, а также могут откалываться мелкие частички материала, поэтому работать необходимо только в защитных очках.
Штробление стен, независимо от того, каким инструментом вы его будет выполнять, создает много шума и неудобств соседям. Рекомендуется выполнять указанные работы с 10 до 17 часов и только в будние дни, в выходные и после 17 часов лучше данную работу не делать.
moiinstrumenty.ru
Штробление стен с помощью штробореза или перфоратора. Чем быстрее и качественнее
Штробление стен – один из способов организации проводки в квартире и доме. Существует несколько приемов и правил как правильно штробить стены под проводку и какие использовать инструменты и материалы.
Основные правила
Штробление стен под проводку относится к черновым работам капитального ремонта, следовательно, такая работа должна быть подчинена определенным правилам:
- Штробить можно только вертикально. Вся проводка ведется по потолку, поэтому даже если на одной стене располагается несколько розеток или выключателей – к каждой из них подводится отдельная штроба. Ни горизонтальные, ни диагональные штробы не допускаются.
Важно знать. В случае соблюдения этого правила вы всегда будете знать, в каком месте стены нельзя сверлить отверстие, чтобы не попасть в провод.
- Кабель или провод в стене укладывается только в трубу или гофротрубу, ширина штробы при этом должна обеспечивать монтаж креплений трубы внутри, а глубина на 10 мм больше диаметра трубки. Это обеспечит надежную фиксацию слоя штукатурки сверху. Прокладка провода внутри ПВХ или гофротрубы обеспечивает в дальнейшем возможность замены кабеля без разборки стен.
Важно знать. Минимальный Ø гофротрубы 16мм, следовательно минимальная глубина штробы должна составлять 26 мм.
- Если есть необходимость проведения нескольких труб, то штроба может становиться шире, но не глубже.
- Согласование с управляющей компанией на штробление стен под проводку требуется только в случае проведения работ в панельном доме на несущей стене без штукатурки. Если слой штукатурки позволяет сделать в ней штробу, не касаясь самой плиты – согласования не нужно.
Инструмент
Для того, чтобы работа по штроблению стены была выполнена максимально качественно и быстро – используйте только профессиональный инструмент. Если электропроводка – ваша профессия, приобретите, если вы делаете ремонт только для себя – возьмите профессиональный инструмент напрокат.
- Штроборез + строительный пылесос. Использовать только в паре. Если будете использовать штроборез без пылесоса – вы не только дышать не сможете, даже видеть не будете где нужно резать.

Не используйте штроборез без пылесоса!
- Если нет штробореза с пылесосом, можно использовать перфоратор с буром на 8-10мм, зубилом и канальным зубилом.
Бур, зубило и канальное зубило для перфоратора
Рассматривать извращения по типу «молотком и зубилом можно тоже вырубить штробу» в рамках этой статьи мы не будем. Это непрофессионально, некрасиво, долго и дорого.
Порядок проведения работ
Подготовительные работы:
- Подберите трубу ПВХ (для проводки) или гофротрубу необходимого диаметра. Для этого поместите в отрезок трубы необходимое количество кабеля. Провода должны входить свободно, т.к. всовывать вы их будете уже в смонтированную конструкцию.
- Измерьте наружный Ø креплений для выбранной трубы.

Диаметр крепления для гофротрубы
- Сделайте разметку в необходимом месте на стене. Это лучше делать маркером, т.к. карандаш может сдуваться от работы штробореза или перфоратора. Для перфоратора необходимо чертить две линии, обозначая ширину штробы.
Важно знать. Снимать обои перед штроблением стены нет необходимости, напротив бумага будет препятствовать появлению пыли.
При работе с перфоратором:
- Вдоль всей отмеченной линии высверливаются отверстия буром Ø 8мм на глубину штробы.
- Зубилом и канальным зубилом вырубываете канал необходимой формы и глубины.
При работе со штроборезом
- Выставляете на штроборезе необходимую ширину и глубину канала.
- Прорезаете вдоль очерченной линии штробу.
- С помощью зубила перфоратора или обычного зубила вырубываете канал необходимой формы.
Важно знать. Разбивайте широкие каналы на несколько линий, чтобы легче было вынимать лишнюю штукатурку, а сам канал получился аккуратнее.
На дно полученного канала креплениями фиксируются трубы, в которые впоследствии втягиваются провода.
Важно знать. Для фиксации труб на дне штробы лучше использовать специальную хомут скобу с «гребенкой» — она не добавляет ширины и глубины всей конструкции.
Экономия дисков
В процессе работы диски штробореза (используются только металлические диски) быстро нагреваются. Интенсивность нагрева зависит от качества самих дисков и от материала изготовления стены. При штроблении стен следует учитывать этот фактор, т.к. чрезмерный нагрев дисков приводит к излишнему расходу.
Сделайте метки с шагом по 15-20 см по всей длине будущего канала, чтобы дойдя до них давать дискам штробореза остыть. В итоге работа будет выполнена быстрее, а расходники прослужат дольше.
Техника безопасности
Штробление стен – работа повышенной опасности, поэтому обязательно применение:
Защитные очки. Осколки штукатурки и бетона неизбежны как при работе со штроборезом, так и перфоратором. Они, а также пыль от них может попасть в глаза и сделать массу неприятностей.- Перчатки. При работе с электроинструментом они обязательны, гораздо лучше, если подвижные части перфоратора или штробореза вырвут кусок ткани, чем участок кожи с ваших рук.
- Наушники. При работе со штроборезом или перфоратором длительное время нагрузка на слух может поначалу показаться незначительной, но может понемногу лишить вас слуха. Не пренебрегайте защитой ушей!
- Респиратор. Если для штробления стен вы используете только перфоратор, то защита дыхания качественным респиратором обязательна. В случае применения штробореза в паре с пылесосом достаточно обойтись «лепестком»
Как прорезается штроба с помощью штробореза Bosh
На видео показано, как прорезаются штробы с помощью специального штробореза Bosh в соединении со строительным пылесосом
Загрузка…
Вконтакте
Одноклассники
Google+
Каким образом осуществляется прокладка проводки в кирпичном доме и какие инструменты нужны для этого?
Почему большое количество людей хочет установить в своем деревянном доме и не только ретро проводку?
Какими являются особенности схемы электропроводки для однокомнатной квартиры и как правильно ее составлять?
Применение металлических кабель-каналов в доме, офисе и на производствеelectricadom.com
Пошаговая инструкция +Фото и Видео
Чаще всего о штроблении бетона начинают думать, когда начинают делать ремонт в новом жилье, либо хотят что-то переделать в старом. Бетон относится к прочным материалам, особенно если в нем еще есть арматура, но если вы хотите провести дополнительные розетки, электрические провода или другие трубы, то без этого не обойтись.
Рассмотрим нормы и стандарты, где можно делать штробление, а где категорически запрещено, какие инструменты понадобятся и многое другое.
Если вы запланировали работа, то обязательно составьте схему и не забудьте все сфотографировать, так как в дальнейшем вам это пригодится.
Особенности процесса
Как мы уже сказали, штробление делают для того, что бы проложить электричество, сделать новые розетки или выключатели. Необходимо сделать специальные канавки. Перед началом работ изучите нормативные документы. Если вы нарушите несущие стены, то можете не только заплатить штраф, но и нанести вред жилью ваших соседей.
Нельзя делать горизонтальные каналы в домах из панелей, так как в этом случае повреждаются армирующие материалы. Не разрешается делать штробы в швах, станах граничащих с лестницей, если это затронет перекрытия. Единственным вариантом в этих случаях, является работа по штукатурке.
Штробление стен делают только в горизонтальном и вертикальном направлениях. Ширина и глубина канавки не должна быть более 25 мм. Согласно СНиП 3.05.06-85 необходимо отступить от:
Процесс работы так же зависит из материала, где необходимо сделать штробу. Например, в штукатурке, это легко можно сделать, используя зубило и молоток. А вот если надо работать с бетоном, то нужны специальные инструменты.
Не забывайте перед работами проводить подготовку. Найдите места, где была проведена старая проводка, это убережет вас от попадания в электричество. Если вы не знаете, нет схемы проводки, то можно использовать индикатор. Снимите старое покрытие со стен (обои, краска, штукатурка). Что бы не запылись весь дом или квартиру. Обязательно повесьте на двери мокрую тряпку или специальную. Строительную пленку.
Материалы и инструменты
В идеале нужно пригласить специалистов, которые сделают все необходимые работы, однако можно все сделать и самостоятельно.
Вам потребуются специальные инструменты. По возможности используйте штробер, при выборе обратите внимание на его мощность. Так же это можно прорезать стену алмазными кругами, но некоторые части все же придётся выбивать руками. Можно просверлить большое количество дыр, но это довольно утомительная работа. Как вы поняли, есть много вариантов, какие инструменты можно использовать.
ВАЖНО: не обязательно покупать дорогостоящие инструменты, можно просто арендовать их.
При проведении работ, для начала узнайте, из чего сделана стена. Это позволит узнать, есть ли арматура и примерно, как и где она расположена, расположение электропроводки, да и выбор инструмента тоже зависит от материала поверхности.
Самым легким будет штробление газобетона или пенобетона. Он пузырчатый, поэтому его проще разрушить, чем монолитную конструкцию. После того, как ваша штроба будет готова, не забудьте покрыть ее небольшим слоем цемента, а так же заделайте лишние выбоины. Тем самым вы обеспечите дополнительную защитную поверхность.
Самым трудным будет штробление железобетона. Работа осложнена тем, что в стене проложена арматура. Здесь необходимо использовать только специально предназначенное оборудование.
При покупке инструментов, обратите внимание на то, что лучше всего сразу приобрести насадки, которые будут полезны на разных поверхностях.
Советы от специалистов
Лучше всего иметь специальный прибор, который показывает расположение электропроводов и арматуры. Он недорогой, но в этом случае вам не придётся дополнительно покупать насадки для резьбы по металлу. На некоторых инструментах оно предусмотрено уже производителем, но специалисты отмечают, что оно часто дает сбои и лучше купить отдельно.
В интернете вы можете наткнуться на мастеров, которые предлагают выполнять работы инструментами, которые совсем не подходят для такого рода занятия. Они могут рекомендовать снять кожухи, защитные насадки и т.п. Помните, что безопасность очень важна! Что бы не получить травму, прислушивайтесь, только к профессионалам.
Так как процесс очень пыльны, то позаботьтесь о защите кожи и верхних дыхательных путей. Без очком и респиратора лучше не проводить работы.
Старые дедовские методы
Проще всего найти молоток и зубило, они наверняка есть в каждом доме. Делаем предварительную разметку. Используя зубило, делаем углубления. Потом направляем острие поперек и отбиваем верх стены, используя молоток.
Работаем строго по линии, которую наметили. Углубляемся по всей длине на 2,5 см. Самым большим плюсом считается легкодоступность инструментов. Но минусов гораздо больше: уходит много усилий и времени, контуры углубления неровные. Лучше всего этот вариант подойдет для работ по штукатурке.
Несколько ускорить работу может дрель. Но тут нужно будет каждые 15 мм сверлить отверстия. Полученные контуры, затем нужно зубилом подровнять.
Бетонные конструкции и кирпич тоже можно штробить таким методом, но готовьтесь к тому, что надо выделить гораздо больше времени, да и края будут неровные.
Работы перфоратором
Для перфоратора есть свои особенности: для начала используют широкий, но короткий бур. Делают дырки каждый 1-1,5 см. на ту глубину, которая вам необходима. Когда все отверстия готовы, на перфоратор одевают лопатку, включают режим удара, и соединяют все полученные отверстия.
К плюсам относят то, что при такой работе не так много пыли. Так же перфоратором легко проделает штробу в углах, когда используя болгарку или штроборез это сделать невозможно.
Сама колея получается не ровной как по краям, так и при углублении. Не забывайте и о шуме, который не очень любят жильцы дома.
При наличии специальных насадок, используя перфоратор, можно проделать штробу в кирпичной и даже бетонной стене.
Что бы край был более ровный, можно в дополнение к перфоратору использовать штробление болгаркой. На болгарку оденьте алмазный диск, благодаря ему можно проводить работы с кирпичом и бетоном.
На всю ширину штробы сделайте два надпила, они должны быть параллельно один к другому. Перфоратором углубите канавку, как мы написали выше. Таким образом, вы получите ровные края и хорошую глубину канала.
Недостатки: большое количество пыли, но при наличии промышленного пылесоса это можно исправить. Что бы сразу работать болгаркой и пылесосом, нужен помощник. Чем ближе пылесос к штробе, тем меньше будет пыли. После работ проветрите хорошо комнату.
Штроборез
Считается профессиональным инструментом при создания штроб. На инструменте закреплено 2 диска, расстояние между дисками можно регулировать. Таким образом, делается сразу 2 надреза. Так же можно регулировать глубину. На штроборезе имеется кожух, который плотно примыкает к стене, а так же присоединен пылесос, то процесс можно считать работой без пыли. Важно при работе, чтобы не стенах не оставалось старых обоев, так как они засоряют под кожухом и забивают пылесос.
Остатки бетона выбирают перфоратором. Этот метод самый дорогой по цене. Чаще всего такие инструменты есть только у профессионалов. Штроборезом можно изготавливать отверстия под трубы в диаметре до 5 см.
Штроба под обоями
Иногда необходимо сделать колею прямо под обоями. Для этого нужно удалить небольшую полосу обоев. Отступаем боле 5 см от будущей колеи, и делаем надрез канцелярским или монтажным ножом. Если нужна горизонтальная штроба, то надрез делаем выше.
Отмачиваем обои, сгибаем и прикрепляем, используя скотч. Получившаяся зона, где будут проходить работы должна быть более 10 см. Используем только перфоратор или штроборез, что бы избежать большого запыления. После проведения работ, закладываем провода, шпаклюем и ждем, когда все высохнет, затем клеим обои на прежнее место. Делайте это очень аккуратно, чтобы не испортить обои. Такие же работы проводят, если необходимо штробление стен под розетки.
Розетки и финишная отделка
Чтобы изготовить отверстие под розетку или выключатель, выполните шаги:
- Просверлите отверстие диаметра 0,8 см в центре. Используя коронку, произведите надпил. Это будет контур нашей розетки или выключателя.
- По контуру просверлите от 8 до 10 небольших отверстий.
- Не прикладывая усилия, сделайте отверстие, используя коронку. При работе не повредите арматуру, это может привести к разрушению стен.
Если розетка будет не высоко от пола, то провода можно спрятать под пол.
Когда все отверстия готовы, очистите все хорошо от пыли. Укладываем кабель, шпаклевкой (гипсом, штукатуркой, алебастровым порошком) заделываем штробу, все тщательно выравниваем. Поверх клеим обои.
9 лучших строительных и мебельных магазинов!
- Parket-sale.ru- Огромный ассортимент ламината, паркета, линолеума, ковролина и сопутствующих материалов!
- Akson.ru- это интернет-гипермаркет строительных и отделочных материалов!
- homex.ru- HomeX.ru предлагает большой выбор качественных отделочных, материалов, света и сантехники от лучших производителей с быстрой доставкой по Москве и России.
- Instrumtorg.ru – это интернет – магазин строительного, автомобильного, крепежного, режущего и другого инструмента, необходимого каждому мастеру.
- Qpstol.ru — «Купистол» стремится предоставить лучший сервис своим клиентам. 5 звёзд на ЯндексМаркет.
- Lifemebel.ru- гипермаркет мебели с оборотом более 50 000 000 в месяц!
- Ezakaz.ru- Представленная на сайте мебель изготавливается на собственной фабрике в Москве, а так же проверенными производителями из Китая, Индонезии, Малайзии и Тайваня.»
- Mebelion.ru- – крупнейший интернет-магазин по продаже мебели, светильников, интерьерного декора и других товаров для красивого и уютного дома.
domsdelat.ru
Как правильно штробить перфоратором « ПлиткаГид
Очень часто в процессе ремонта в стенах приходится делать углубления, в которые затем закладывается проводка или, например, шланг, соединяющий внутренний и внешний блоки кондиционера. Такие углубления называются штробами, а для их нарезки используется штроборез, болгарка или перфоратор. Данная статья посвящена тому, каким образом производится штробление перфоратором.
Для чего нужно штробление стен
Штробление в основном применяется для нарезки канавок и отверстий под электропроводку, розетки или выключатели. Чтобы сделать работу максимально аккуратно, необходимо уметь правильно обращаться с инструментом. Используя болгарку или перфоратор для штробления бетона или кирпича, необходимо быть готовыми к тому, что будет образовываться большое количество пыли. Именно поэтому штробление стен осуществляется только на ранних стадиях ремонта. В случае использования штробореза данная проблема несколько отходит на второй план за счет того, что данный агрегат соединяется трубкой со строительным пылесосом.
Подготовительный этап
Перед тем, как штробить перфоратором или другим инструментом, нужно обязательно изучить план помещения, чтобы определить несущие стены. Кроме того, если имеется старая проводка, нужно определить ее местоположение. Следует помнить, что не всегда, особенно в старых домах, проводка прокладывается от коробки к выключателю или розетке под прямым углом. Очень часто для экономии материалов электрики прокладывают кабель по самому короткому пути.
Решив начать штробление стен перфоратором или болгаркой, необходимо помнить, что не всегда это можно сделать. Это в основном относится к перекрытиям, стеновым швам, стенам, сопряженным с лифтово-лестничным узлом. Тут штробление может привести к повреждениям конструкции здания и даже к частичному его разрушению.
Как сделать штробу перфоратором
Как указывалось ранее, одним из способов штробления стен является использование перфоратора. Для этого понадобится непосредственно перфоратор, насадка на перфоратор для штробления, лопатка, респиратор и защитные очки. В основном такой способ используется для проделывания неглубоких канавок для укладки в них электропроводки.
Выполняется работа по следующей технологии:
- правильно штробы выполняются в горизонтальном и вертикальном направлениях, поэтому в первую очередь делается разметка карандашом;
- далее необходимо вставить в перфоратор бур необходимого диаметра, который соответствует ширине канавки. Инструмент должен стоять в режиме «удар + сверление»;
- вдоль отмеченной линии просверливается большое количество отверстий;
- после этого бур меняется на лопатку, а перфоратор переводится в режим «удар». Далее все отверстия соединяются;
- завершающим этапом является сверление отверстий перфоратором под крепеж проводки.
Таким образом, видно, что штробление перфоратором стен под проводку и другие нужды – это не такое уж и сложное занятие. Основная работа проводится на стадии подготовки, ведь очень важно не повредить ранее проложенную проводку, а также несущие конструкции здания.
Дополнительная информация:
plitkagid.ru
Перфоратор для штробления бетона — Только ремонт своими руками в квартире: фото, видео, инструкции
Виды инструмента для штробления стен
Во время капитального ремонта или перепланировки перед нами обязательно встает вопрос о прокладке проводки, труб, укладке кабелей, переносе выключателей и розеток. Все эти работы связаны со штроблением стен. Попытаемся выяснить, что это за вид работ, для чего он нужен и какой инструмент для штробления стен необходим.
Для чего нужно штробить стену?
Итак, штробление – это выдалбливание канавок в стенах и потолке для прокладывания электрической проводки, систем трубопровода. Чтобы уложить и спрятать электрические, антенные или телефонные провода и кабели, тоже применяем штробление.
Когда устанавливаем кондиционер, стену тоже необходимо штробить.

Если нужно спрятать уже существующую проводку, проделываем в толще штукатурки или бетона канал (штробу), укладываем туда провода или кабель и зашпаклевываем.
Штробим стены и тогда, когда нужно смонтировать внутренние модели электрических розеток или выключателей.
Такие модели встраиваются внутрь стены, поэтому нужно продолбить круглую ямку, соответствующую размерам выключателя или розетки.
Выбор инструмента в зависимости от стены
Штробление выполняем с помощью специальных инструментов, выбор которых зависит от материала стены, в которой нужно проделать канал. Для этого используются болгарка, перфоратор, штроборез, зубило и молоток. Штробы на бетонных перегородках можем выполнять и болгаркой, и перфоратором, и штроборезом.
Панельная стена обрабатывается так же, как и бетонная. Но нельзя делать диагональное штробление. Максимальная глубина канала не должна доходить до арматурного каркаса, чтобы не повредить конструкцию. Если же глубина канала достает до арматуры, тогда лучше сделать дополнительный слой штукатурки или выровнять поверхность с помощью гипсокартона. В кирпичной стене бороздки проделываем с помощью штробореза.
Это ручная угловая шлифовальная машина, которую применяем при штроблении стен из твердого бетона, когда нужно пробить много длинных канавок для проводов. На нее устанавливаем специальный диск для работ по бетону, к примеру, алмазный диск.

Толщины такого диска обычно достаточно для получения штробы нужного размера.
Если ширина канала должна быть больше, то делаем два канала параллельно на расстоянии не меньше 5 мм, а потом перфоратором выдалбливаем промежуток.
Расширять штробу движением диска болгарки перпендикулярно его плоскости нельзя: машина не предназначена для этого, и это очень опасно.
Делая штробы, используем тяжелые инструменты, мощность которых превышает 500 Ватт, и качественные диски по бетону. Работая с таким инструментом, не забываем о правилах техники безопасности. Работаем внимательно, машину крепко держим в руках.
Ронять инструмент тоже нельзя. Он хоть и выключится, но вращение диска сразу не остановится, и может быть повреждена поверхность пола или даже ноги. Крепко закручиваем гайку крепления диска, чтобы фреза не вылетела во время работы. Такое тоже бывает, а это чрезвычайно опасно. Штробление с помощью болгарки – идеальный вариант. Единственный недостаток этого инструмента — большое количество пыли.
Перфоратор
Этот инструмент используем, если нужно сделать штробы в бетоне. Работая перфоратором, вставляем в него «лопатку». Это насадка, форма которой позволяет выдолбить узкую и вытянутую ямку, соответствующую форме штробы.
Не забываем, что лопатку при проведении непосредственного прореза нельзя располагать поперек наметок, так как возможно откалывание кусков настенного материала. Если нужно сделать выемку для розетки, используем, кроме «лопатки», насадку «штык». Штыком ямку намечаем, а лопаткой делаем ее шире.

Выполняя штробление стен перфоратором, можем применять и другой способ. В перфоратор вставляем бур диаметром от 6 до 10 мм и устанавливаем режим ударной дрели. Просверливаем отверстия вдоль канала на расстоянии 10 мм, затем вставляем лопатку, устанавливаем режим отбойника и продалбливаем промежутки между отверстиями. Так же поступаем, делая посадочные места для розеток или выключателей.
Чтобы получилось отверстие нужной глубины, на бур (на нужном расстоянии от кончика бура) наматываем электротехническую изоленту, которая будет меткой нужной глубины.
Нужно сказать, что каналы, пробитые перфоратором, могут быть неровными, и их придется обрабатывать дополнительно.
Чтобы сделать штробление стен перфоратором быстро и легко, нужны специальные навыки, поэтому используя этот инструмент, нужно быть внимательным и осторожным. Во время работы перфоратор производит много шума.
Этот инструмент предназначен специально для штробления любых стен и считается лучшим инструментом для пробивания бороздок. С использованием штробореза проделываем углубления для электропроводки, для систем водоснабжения или отопления. Он работает по такому же принципу, что и болгарка, но отличается от нее.

В штроборезе не один, а несколько алмазных дисков, расстояние между которыми можно отрегулировать. Есть возможность отрегулировать и глубину штробы. Инструмент оборудован пылеуловителем, который направляет отходы в пылесос или отводит их в сторону.
Начиная проделывать каналы и отверстия, обязательно проверяем толщину стен. Если стена тонкая, учитываем нагрузки и делаем штробы поближе к потолку или к полу, чтобы на самой стене их было немного. Если толщина стены более 10 см, бороздки прорезаем по самому короткому расстоянию, экономим время и силы. Кроме этого, не забываем проверить, есть ли электрическая проводка на данном участке.
Зубило и молоток
Самый дешевый, но и самый трудоемкий вариант. Эти ручные инструменты используем, если нужно сделать недлинные каналы в оштукатуренных стенах. Долбить вручную бетон или кирпич нецелесообразно.

Если все-таки приходится долбить стену молотком и зубилом, то выполняем простые правила:
- сначала делаем углубление по намеченным краям;
- выполняем прорез поперек будущего углубления, а потом молотком пробиваем нужную бороздку на 5-10 мм;
- углубляемся еще на такую же глубину, и в итоге получаем нужный канал.
Зная об особенностях применения инструментов для штробления, можно правильно подобрать приспособление и выполнить все работы самостоятельно.
Видео «Как штробить стену штропорезом»
Видеоролик показывает возможности современного инструмента для штробления стен — штробореза.
Как штробить стены под проводку
Один и распространенных способов монтажа электропроводки — скрытый. Это когда провода и кабели укладываются канавки, сделанные в стене, полу. Процесс проделывания канавок называют штроблением, а сими канавки — «штроба» или «шраба». Как правильно делать штробление стен под проводку, по каким правилам, какой использовать инструмент, и поговорим дальше.
Правила штробления
Укладка проводки в штробу относится к закрытому способу монтажа. Оставшееся отверстие затем заделывается вровень со стеной, после чего наносятся отделочные материалы. То есть, потом сложно определить, где именно проходит проводка. С точки зрения эстетики это хорошо, но вот с практической точки зрения несет явные неудобства: при работах связанных со сверлением отверстий в стенах приходится учитывать, что где-то там находится проводка. Найти ее можно с помощью специальных детекторов проводки. но и сама прокладка должна быть предсказуемой. Для этого разработали ряд правил, которых надо придерживаться и в квартирах и в домах:
- Штробы делают только вертикально и горизонтально. Наклонные линии возможны только при прокладке в посещениях со скошенными стенками — на мансардах, жилых чердаках, на лестницах. В этом случае штробы делают параллельно наклонной поверхности.

Штробить стены под проводку можно только вертикально или горизонтально

Только под прямыми углами и никак иначе
Это общие правила, которые касаются штробления стен под проводку.
Инструмент для штробления и техники выполнения
Есть дедовский метод — зубило и молоток, который не требует электричества, но занимает много времени и сил. Ударами по зубилу его острие вгоняют в стену, отковыривая некоторую часть материала. Затем процесс многократно повторяется. Скорость прокладки штробы таким способом очень низкая. Его более-менее успешно можно использовать при штроблении штукатурки. С любыми другими материалами будут большие проблемы.
Быстрее работа пойдет с электроинструментом:
- Оптимальный вариант — штроборез. Это специальный инструмент с двумя пильными дисками, выставляя которые задают параметры штробы. То есть, за один проход получаете две параллельные линии в стене. Между ними остается некоторое количество материала, но он потом довольно легко выбивается перфоратором со специальной насадкой — лопаткой. Преимущество работы с штроборезом — ровная штроба, отсутствие пыля, так как предусмотрена возможность подключения промышленного пылесоса. Недостаток — оборудование это очень дорогое, так что для разовых работ его приобретать не стоит. Выход — взять на прокат в специализированном магазине.

Штроборез — дорогое, но эффективное устройство которое облегчает и ускоряет штробление стен под проводку

Сначала делают параллельные канавки, затем середину удаляют
Это все способы, которые применяют для штробления стен под проводку в бетонных или кирпичных стенах. При необходимости сделать канавки в древесине или пенобетоне есть определенные отличия.
Чем делать штробы в древесине
В принципе, можно работать всеми описанными выше инструментами, кроме перфоратора. Основное отличие — вместо долота используют стамески, но сама суть работы остается той же. Сначала делают два параллельных пропила, а древесину между ними удаляют стамеской. Но кроме этих инструментов есть еще несколько специфических:
- Циркулярная пила. При достаточном уровне владения этим инструментом штробу в деревянной стене можно сделать только циркуляркой — за два три прохода постепенно расширяя пропил до необходимых размеров.
- Фрезер. Ручным фрезером тоже можно сделать аккуратную штробу. Для этого на стену можно закрепить в качестве направляющей ровную планку и ведя по ней сделать углубление, которое затем расширить до необходимых размеров. (О работе ручным фрезером можно прочесть тут .)Есть даже специальная фреза (на фото слева), но можно работать и обычной для формирования паза или боковой (справа, но ей не очень удобно в данном случае работать).

Фрезы для штробления в деревянных стенах
Так что для штробления в древесине возможностей больше. В данном случае, если есть один из этих инструментов, лучше работать им — они предназначены для дерева и наиболее удобны.
Чем проделать канавки под проводку в газобетоне
При кладке стен из газобетона или пенобетона, их приходится армировать. Арматуру укладывают в прорезанные канавки — штробы. Для этого есть специальный штроброез для газобетона. Это металлическая труба с ручкой и выступом на другом конце.

Штроборез для газоблоков
Процесс очень прост — надо тянуть инструмент, прижимая его к поверхности. Пено- газобетон легко поддается обработке, потому сложностей не возникает. Можно, конечно использовать циркулярку или УШМ, но пыли при этом будет в разы больше, что в помещении не радует.
Штробление стен из кирпича
Если речь идет о прокладке проводки в доме, где еще не проводились отделочные работы, то обычно на кирпичных стенах штробу не делают. Поверх стены закрепляют плоский кабель с жилами нужного сечения, который затем закрывается штукатуркой. Обычно она имеет толщину не менее 3 см, чего более чем достаточно для прокладки кабелей 3*2,5 или 3*4. Большие все равно редко используются.

Штрабы в кирпиче делать проще
Если же по каким-то причинам вас такой вариант не устраивает или хотите проложить кабели в гофрошланге, штробление стен под проводку происходит точно также и теми же инструментами что и для бетона. С той лишь разницей, что режется кирпич проще и быстрее.
Можно ли штробить несущие стены
По идее, при ремонте электропроводки в квартире, необходимо заказывать проект. При его разработке учитывается наличие и расположение несущих стен, и возможности прокладки в них штраб. В результате выдается план, на котором точно указано где и что надо прокладывать, какой ширины и глубины должна быть каждая канавка. Остается только выполнить все в точности.

По готовому проекту штробление стен под проводку делать безопасно
Если вы переживаете, насчет того, чтобы не повредить несущие стены во время работ, подайте запрос на разрешение в УК. Они должны поднять документы и посмотреть, насколько велик запас прочности в вашем доме. Скорее всего, разрешение дадут.
Но так мало кто делает. В основном рисуют план (если рисуют), потом его переносят на стены, и начинают работы. Если штробление стен под проводку проводится в таком порядке, в несущих стенах не делают канавки более 20 мм глубины и ширины и просто надеются, что ничего не повредят.
Штробление стен под проводку: порядок и техника безопасности
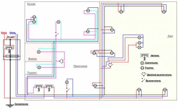
Так как прокладка проводки должна проводится по определенным правилам (описаны выше), то сначала стоит нарисовать план, продумать размещение всех розеток, выключателей. Желательно план рисовать в масштабе, делать это можно в специальных программах для черчения схем. а можно — на бумаге. Потом на стены переносятся точки, где устанавливаются розетки, выключатели, люстры, бра, распаечные коробки. После этого их соединяют в единую систему системой линий, по которым затем прокладывают штробы. После этого при помощи детектора проводки проверяете нет ли под проложенными трассами уже действующей проводки (если делаете ремонт), при необходимости вносите коррективы. Только после этого собственно начинается штробление стен под проводку.
Сначала можно при помощи дрели и специальной насадки — коронки подходящего диаметра — насверлить отверстия под установку подрозектриков и монтажных коробок. Потом можно приступать к штроблению.
Но стоит помнить, что проделывать канавки под проводку в стенах из кирпича, бетона, древесины — дело пыльное и шумное. Потому работать надо в отведенные для шумных работ часы — днем, в будни, с перерывом на обед — могут отдыхать маленькие дети.

Штробить стены надо в респираторе и защитной одежде
Перед началом работ в конкретном помещении, вход желательно завесить мокрой тканью — меньше будет лететь пыль. Работать надо в респираторе и очках, а лучше — надеть защитный щиток, который закроет все лицо (но от респиратора не отказывайтесь). Также стоит надеть плотную одежду, закрывающую руки и ноги — при работе отлетают частицы материала стен, и самые мелкие довольно ощутимо секут кожу, а глаза могут повредить серьезно.
Это основные правила безопасности при штроблении стен под проводку, но не стоит забывать еще и о правилах работы с электроинструментом, особенно таким, как УШМ и ручная циркулярная пила.
Еще один совет: после того, как развели проводку, тщательно измерьте все расстояния и нанесите их на план. Он пригодится вам во время ремонта или если будет необходимо что-то прибить/повесить в тех местах, где может проходить проводка.
Все о штробление бетона

Штробление бетона под проводку не такое легкое занятие как может показаться с начала. Если ты решил своими руками сделать эту работу, у тебя как минимум должен быть хороший перфоратор. О выборе перфоратора я писал здесь. Ну и как минимум для этого тебе понадобиться необходимые знания, которые ты получишь прочитав эту статью.
В идеале для штробления стен под проводку необходим; штроборез, строительный пылесос и перфоратор. Если необходимо сделать штробление только в своей квартире или доме то конечно покупка всех этих инструментов для большинства окажется не логичным шагом. Можно конечно воспользоваться услугами проката электроинструмента.
Прежде всего нужно разметить где будут идти штробы для будущей проводки и подрозетники. Также следует определиться с выключателями и розетками, потому что есть подрозетники круглой формы и прямоугольной.
Штробление под проводку
Следующий шаг, это штробление под проводку. Для этой работы понадобится штроборез и перфоратор. Если штробореза нет его может заменить болгарка.
- Сначала нужно прорезать две параллельные линии.
- Потом нужно при помощи перфоратора убрать бетон между прорезами.
При работе с штроборезом или болгаркой будет очень много пыли, избавится от неё поможет строительный пылесос и специальный кожух. Для удаления бетона между прорезами подойдёт пика для перфоратора, но значительно лучше для этих целей подойдёт обломок от бура длинной в несколько сантиметров, либо бур небольшой длинны.
Без применения штробореза и болгарки тоже можно сделать штробы для проводки. Для этого понадобится перфоратор. В отличии от штробореза и болгарки, при штробление одним только перфоратором будет значительно меньше пыли. Но и скорость работы будет медленней. И штробы не будут такими аккуратными, как при использовании штробореза или болгарки.
Штробление под розетки и выключатели
Для штробления под розетки и выключатели обычно используют специальную коронку и перфоратор. Сначала высверливают отверстие коронкой, а потом удаляют бетон пикой или буром. Если у перфоратора мощность не больше 780 ватт, тогда на один подрозетник уйдёт не меньше 20 минут.
Если у вас нету коронки по бетону или мощного перфоратора и вам хочется эту работу сделать побыстрей. Можно просто на стене нарисовать окружность подрозетника, и насверлить отверстия по кругу. А потом просто выдолбить бетон пикой или буром.
Возможно, вам это будет интересно
поиск по сайту
Популярные статьи
Подписаться на блог по эл. почте
Последние Статьи
Источники: http://stenamaster.ru/instrument-dlya-shtrobleniya-2079.html, http://stroychik.ru/elektrika/shtroblenie-sten-pod-provodku, http://ruht.ru/vse-o-shtroblenie-betona/
openfile.ru
Как штробить стены под проводку перфоратором, болгаркой (видео)
Штробление – это процесс создания борозд в стенах помещения. Чаще всего он выполняется для прокладки электропроводки в новых домах, а также при перепланировке помещений. Следует заметить, что это достаточно тяжелая и трудоемкая работа, поэтому зачастую ее доверяют специалистам в этой области. Но если вы привыкли все делать своими руками, то обязательно должны узнать – как штробить стены под проводку самостоятельно.
ОГЛАВЛЕНИЕ
- Подготовительные работы
- Чем можно штробить
- Молоток и зубило
- Перфоратор
- Болгарка
- Штроборез
- Общие рекомендации
Подготовительные работы
Сначала настоятельно рекомендуется правильно составить схему проводки. Это очень важная деталь подготовительных работ, так как она выполняет несколько задач:
- Позволяет рассчитать точное количество кабеля, розеток, выключателей.
- Наглядно отображает места прохождения кабеля.
- Упрощает дальнейшее обслуживание и устранение неполадок сети.
Далее необходимо подготовить обрабатываемую поверхность: удалить обои, дюбеля, неровности, другие посторонние предметы. Затем нужно проверить – нет ли в стенах другой проводки, а если есть, то убедиться, что она не под напряжением.
Чем можно штробить
Существует несколько способов проштробить стены. Давайте рассмотрим каждый из них по отдельности и начнем с самых простых.
Молоток и зубило
Проверенный временем метод получения углублений в стенах до сих пор не утратил своей популярности. Зубилом очень удобно пользоваться в ограниченных пространствах или при отсутствии электричества. Если вам нужно продолбить полосу в слое штукатурки или в кирпичной кладке, то можно воспользоваться и этим способом.
Принцип работы с этими инструментами достаточно примитивен: по размеченной трассе, ставя зубило под небольшим углом, наносятся мощные удары молотком. Но как бы аккуратно вы ни старались, на стенах останутся безобразные рытвины, так как зубило откалывает поверхность.
Ну а как сделать штробу в бетоне? Ведь панельные перекрытия настолько твердые, что зубило оставит на них лишь небольшие насечки. Поэтому чтобы облегчить себе труд, лучше присмотреться к механизированным инструментам, а зубило с молотком использовать как вспомогательные.
Перфоратор
Это настолько универсальное приспособление, что его вполне можно приспособить для штробления твердой поверхности. Если у вас есть навык владения дрелью, то с перфоратором тоже не возникнет особых проблем. Алгоритм ваших действий должен быть примерно таким:
- Перед тем, как сделать штробу, по всей длине кабельной трассы делаем отметки для сверления отверстий, с шагом 10–15 мм.
- Высверливаем все намеченные точки (диаметр сверла и глубина его вхождения подбирается исходя из размера и количества проводов).
- Специальной насадкой в виде лопатки, пробиваем перекрытия между отверстиями.
загрузка…
Вот и вся работа. На выходе получаем достаточно ровный шов, с минимальным количеством сколов.
А еще перфоратор отлично подходит для сверления круглых ниш под розетки. Для этого нужна насадка-коронка. С ее помощью нужно пробурить отверстие нужной глубины, куда впоследствии монтируется подрозетник и розетка.
Перейдем от простых инструментов к более сложным и узнаем, как проштробить стены более продвинутыми способами.
Болгарка
Она отлично справляется с металлическим изделиями, но если установить диск для резки бетона, то можно пилить и стены. Но приготовьтесь к тому, что при работе болгаркой будет много шума и пыли.
Перед началом работ нужно наметить две параллельные линии на нужном расстоянии. Потом сделать пропилы по всей длине отмеченных полос. На следующем этапе понадобятся наши вспомогательные инструменты (молоток с зубилом). С их помощью необходимо выдолбить оставшуюся часть перекрытия.
Таким образом, получается довольно ровная борозда. Но у этого способа есть и минусы:
- Огромное количество пыли.
- Невозможность регулировки глубины реза.
- Неудобство резки, при подходе к потолку или полу.
Делая скидку на маленькие недостатки, можно сказать, что болгарка – это лучший вариант для штробления своими руками. Но есть еще более совершенный способ, требующий применения высокопрофессионального оборудования.
Штроборез
По внешнему виду он напоминает усовершенствованную болгарку, только возможностей у него куда больше:
- Два режущих круга вместо одного. А это значит, что пропилы будут еще ровнее и на каждый из них потребуется в два раза меньше времени.
- Регулировка ширины пропила. Достаточно наметить на поверхности одну полосу и получится борозда необходимой ширины.
- Возможность установки нужной глубины реза. Можно не боятся чересчур глубокого проникновения в стену, заранее выставив требуемое расстояние.
- Отсутствие пыли. В комплексе с промышленным пылесосом ваше помещение останется чистым. Но в этом случае нужен помощник.
Принцип работы аналогичен предыдущему. Выставляются требуемые параметры штробления и производится резка. Если нужно подойти близко к потолку или полу, используйте перфоратор. Но покупать штроборез ради одного ремонта бессмысленно, поэтому выбирая этот способ, необходимо учитывать, что придется потратиться на услуги профессионалов.
Общие рекомендации
- При работе с любым инструментом всегда используйте защитные очки и перчатки. Это убережет вас от травм и пыли.
- Если у вас нет в наличии сложного инструмента, можно попробовать взять его напрокат.
- Запрещено штроблениенесущих стен горизонтальными линиями.
- Недопустимо производить резы под произвольными углами. Только строго вертикально или горизонтально.
- Длина траншеи не должна превышать 3 м, а глубина и ширина 20–30 мм.
- Необходимо придерживаться расстояния от проемов окон и дверей (не менее 10–15 см), от газовых и отопительных труб (более 40 см), от перекрытий (не более 15 см).
- Категорически запрещается повреждение арматуры в панельных стенах. Это может привести к уменьшению ее прочности.
Конечно, штробление стен – это не совсем простая задача. К тому же требуется применение сложного инструмента. Поэтому люди зачастую прибегают к услугам специалистов. Но с другой стороны, если отбросить все сомнения и один раз научиться, то в дальнейшем это может еще когда-нибудь пригодиться, а кто знает, может это ваше призвание.
electricvdele.ru
Как штробить стены под проводку
Штробление стен требуется, когда проводку в помещении необходимо проложить скрыто. Приступают к работе после разметки трасс. Неотъемлемой частью процесса штробления, является повышенное пылеобразование. Поэтому не забывайте применять средства для защиты органов дыхания и зрения. Для штробления вам не обойтись без специальных приспособлений и инструментов. При малых объемах можно даже обойтись простым зубилом и молотком, при капитальной замене проводки во всей квартире или доме, уже понадобятся более серьезные вещи.
Инструменты для штробления
Если вы ремонтируете только одну из комнат, а в других по прежнему проживаете, то используйте перфоратор и зубило. От штробореза образуется дисперсная пыль, которая проникнет повсюду и может испортить вещи.
Для штробления перфоратором вначале насверлите по размеченной трассе отверстия d-8мм. Расстояния между отверстиями 1см. Затем оденьте на перфоратор насадку для штробления и перейдя в режим удара разбейте между отверстиями штробу.
Безусловно, приобретать штроборез может быть экономически не целесообразно. Однако штробление стен простой болгаркой, довольно опасная работа. Советую даже для работ в одной квартире все же приобрести самый недорогой штроборез. Очень важно, чтобы и для болгарок и для штроборезов использовались качественные диски. В этом случае и на работу уйдет гораздо меньше времени, да и сам процесс работы будет безопаснее
Покупку промышленных пылесосов могут позволить себе только люди, постоянно занимающиеся ремонтом.
Для всех остальных можно посоветовать приобрести мешки для пылесосов и накручивать их на патрубок штробореза. Количество пыли образуемой при штроблении будет резко уменьшено.
Если же приобретение комплекта штроборез+пылесос обходится в неподъемную цену, попробуйте взять эти инструменты у профессиональных строителей напрокат. Некоторые умельцы приспосабливают самодельную подачу воды на диски для уменьшения пылеобразования:
Основные нюансы работы при шторблении:
- ⚡перед началом работы удаляйте с поверхности стен все лишнее (старые обои, плакаты) – они могут забить штроборез;
- ⚡перед штроблением проверяйте трассу будущей штробы на отсутствие старой проводки. Сделать это можно специальным инструментом. При возможности запитайте эл.инструмент от соседей, а свою квартиру полностью обесточьте;
- ⚡штроба должна проходить параллельно конструкциям здания – горизонтально или вертикально;
- ⚡вертикальная штроба режется сверху-вниз;
- ⚡расстояние горизонтальной штробы от потолка – не более 40см;
- ⚡расстояние вертикальной штробы от дверей, окон, углов – не менее 10см;
- ⚡максимальная глубина штробы – 2,5см;
- ⚡если наткнулись на арматуру, измените трассу штробы. Вырубая арматуру, Вы нарушаете целостность плит, снижая несущую способность здания;
- ⚡старайтесь нарезать узкие штробы шириной 3-5мм, чтобы поместился один кабель. При укладке нескольких кабелей в одной штробе, ее ширина увеличивается на ширину прокладываемых кабелей.

Ширина штробы
Минусы широкой штробы:
- ее нужно прорезать
- выбить бетон
- насверлить отверстия 6мм под дюбель хомут
- прибить кабель
- заштукатурить штробу, используя большое количество раствора и времени
- прорезаете штробу
- для очистки штробы максимум используете усилие мощной отвертки или узкого зубила
- сверлить отверстия и прибивать кабель не нужно
- используете минимальное количество цементного раствора
- экономите время
Средства защиты
При штроблении не забывайте про технику безопасности. Обязательно используйте:
- ⚡перчатки
- ⚡наушники
- ⚡защитные очки
- ⚡респиратор
- ⚡устойчивые стремянки
По окончании работ очистите штробы от пыли пылесосом или веником.
Посмотреть текущие цены на штроборезы и насадки для штробления под болгарку можно здесь или здесь.
Статьи по теме
domikelectrica.ru