описание и технические характеристики. Узнайте принцип работы оборудования.
Главная » Оборудование и неисправности » Трансформатор для прогрева бетона КТПТО-80: описание и технические характеристики
0
Октябрь 1, 2020 Оборудование и неисправности kmelectric
Строительство не только стратегических, но и инфраструктурных объектов ведётся круглосуточно. Задавался ли читатель вопросом о том, каким образом удаётся обеспечивать технически требуемую жёсткость бетонным конструкциям, когда зимой столбик термометра падает ниже -30 градусов? Ведь при морозе затвердевание бетонной смеси идёт не только медленно, но и неравномерно.
Станция прогрева бетона в промышленном строительстве решает вышеозначенную проблему. Залитый бетон в прямом смысле подогревают, чтобы он равномерно и предсказуемо затвердел. Естественно, важно в данном случае соблюдать ряд технических параметров.
Как работает подобное оборудование?
Подготовку к прогреву жидкого бетона начинают ещё на стадии создания армирующих конструкций. Напомним, в подавляющем большинстве случаев для армирования бетона используется металлическая арматура.
На готовых арм-конструкциях закрепляется греющий кабель. Чаще всего используется ПНСВ (х1,2мм). Во многом по финансовым соображениям. Он вполне справляется с поставленной задачей.
Провод подключается к трансформатору. Речь идёт о статической электрической машине, которая располагает магнитопроводом и двумя обмотками (повышающая и понижающая). Корректно настроенный трансформатор подогревает бетон через проложенный греющий кабель.
Максимальная температура разогрева кабеля – 80 градусов по Цельсию. Чтобы вся конструкция эффективно прогревалась, она сверху засыпается опилками и накрывается битумными листами.
КТПТО-80: технические параметры установки
Данный трансформатор получил наиболее широкое распространение на строительных площадках во многом благодаря своим параметрам:
- мощность – 80 кВт;
- допустимый рабочий диапазон температур – от -40 до +10 градусов по Цельсию;
- питающее напряжение – 380 В;
- объём прогреваемого бетона – до 40 кубов.
Установка очень энергозатратная. Кроме того, габариты у трансформатора внушительны, как и вес. Смонтировать его в заданном месте стройплощадки не так просто, как может показаться изначально.
Однако, модифицированные модели КТПТО-80 устранили эти проблемы. Сниженные габаритные размеры и автоматика упростили применение в «полевых» условиях стройки.
В видео показано устройство и диагностика трансформаторов для прогрева бетона:
Комплексная трансформаторная подстанция для термообработки бетона и грунта КТПТО-80-У1
Внимание: 1-Я Опалубочная НЕ СОТРУДНИЧАЕТ с частными лицами и торговыми организациями!
Нижний Новгород
Офис / Приемная 8 (831) 281-88-89
Отдел продаж 8 (800) 505-86-17
- Продукция
- /Оборудование
- /Трансформаторы для прогрева бетона
- /Комплексная трансформаторная подстанция КТПТО
Балка «Стандарт»
480 ₽/м.
п.
Балка «Премиум»
515 ₽/м.п.
При покупке более 2000 м балки «Стандарт»
1 пачка «Премиум» по цене «Стандарт»!
Цена: 204 700 руб
(подробнее уточняйте у менеджера) Купить в 1 кликНаличие: в наличии на складе
Узнать остаток на складе- Описание
Технологический процесс: полноценный равномерный прогрев бетонной смеси и ее постепенное застывание достигается путем нагрева арматуры. При этом полностью исключается кристаллизация воды, разрушающая конечную структуру бетона. Подобный вид термообработки бетона существенно ускоряет процесс его твердения.
Использование Комплектной Трансформаторной Подстанции для Термической Обработки бетона рекомендовано уже при температуре атмосферы +5°С.
Трансформаторы для прогрева бетонной смеси позволяет значительно увеличить темпы строительных работ, использовать экономически эффективные бетонные смеси без специальных добавок, обеспечить защиту от преждевременного замерзания смеси.
Комплексная трансформаторная подстанция для термообработки бетона и грунта КТПТО-80/0,38У1
Высокая производительность трансформаторной подстанции КТПТО составляет 300-320 м3 бетонной смеси в сутки. При этом конструкция трансформатора максимально адаптирована к использованию на стройплощадках, что обеспечивает стабильную, надежную и безопасную работу устройства.
Есть возможность приобрести как версию с ручным управлением, так и работающую в автоматическом режиме!
Основные технические данные
| Производитель | Строй-Агрегат |
Номинальная мощность силового трансф. , кВа |
80 |
| Номинальное напряжение на стороне ВН | 3×380 |
| Частота ВН, Гц | 50 |
Напряжение ХХ на стороне НН, В 1-я ступень |
55 |
| Макс. ток на стороне НН при напряжении 55-65В, А | 520 |
| Макс. ток на стороне НН при напряжении 75-95В, А | 471 |
| Номинальный ток ВН, А | 121,5 |
| Габаритные размеры, мм | 1000 х 1000 х 1400 |
| Масса полная, кг | 570 |
ВНИМАНИЕ: средний расход провода ПНСВ1,2 состовляет примерно 60 м на 1куб.м бетона.
Преимущества перед аналогами
- датчик температуры с сигнальной лампой исключает перегрев силового трансформатора
- в межвитковой изоляции применены качественные импортные материалы
- дополнительные теплоотводящие ребра
- трансформаторное масло проходит двойную фильтрацию
- запас мощности
- 100% выходной контроль
- наилучшее сочетание «цена-качество»
КТПТО-80-У1 Минск
Основные технические характеристики:
| Габаритные размеры | 1400 х 1010 х 1470 |
| Масса | 665 кг |
| Номинальная мощность силового трансформатора | 80 кВА |
| Номинальное напряжение на стороне | 3 х 380В |
| Ступени напряжения на холостом ходу на стороне | 55 / 65 / 75 / 85 / 95В |
| Ток на стороне при напряжении 55-65В | 520 А |
| Ток на стороне при напряжении 75-85-95В | 471 А |
КТПТО-80 / 80-A Кавик
Есть возможность приобрести как версию с ручным управлением (КТПТО-80), так и работающую в автоматическом режиме (КТПТО-80-А)!
Основные технические характеристики:
| Производитель | КаВик |
| Номинальная мощность силового трансформатора | 80 кВА |
| Номинальное напряжение на стороне ВН | 3 х 380В |
| Частота питающей сети | 50 Гц |
| Ступени напряжения на холостом ходу на стороне НН | 55 / 65 / 75 / 85 / 95В |
| Ток на стороне НН при напряжении 55-65-75 В | 580А |
| Ток на стороне НН при напряжении 85 В | 530А |
| Ток на стороне НН при напряжении 95 В | 487А |
| Номинальный ток ВН | 7А |
| Класс изоляции | В |
| Габаритные размеры | 1150 х 820 х 1300 мм |
| Масса масла (не более) | 137 / 140кг |
| Масса | 705 / 710кг |
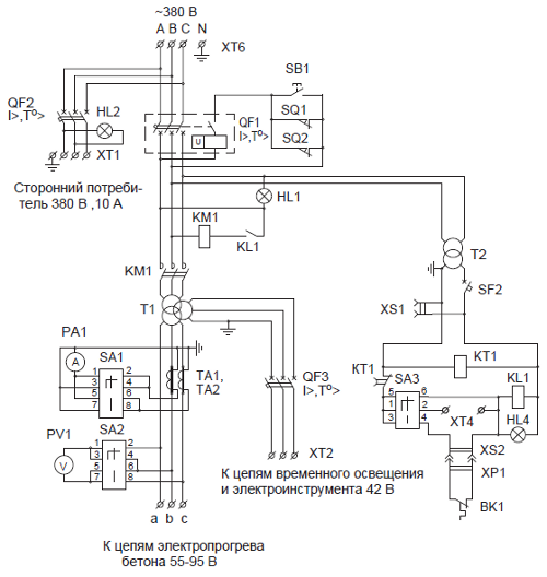
Станция КТПТО-80-А (с автоматической схемой управления) дополнительно комплектуется:
- Терморегулятор электронный АРТ 18
- Датчик измерения температуры KTY 81-110 (по проводу 1,5 м)
- Пускатель ПМ-16
- Концевые выключатели для блокировки питания
- Клеммы для подключения термодатчика
- Трехполюсный автомат 25А с розеткой для подключения стороннего потребителя
- Кнопка аварийного отключения
Смотрите Также
Трансформаторные подстанции ТСДЗ-63/0,38 УХЛ2 и ТСДЗ-80/0,38 УХЛ2
Провода прогревочные (ПНСВ) 1.85 руб за м.погKPTO: ГИДРОМУФТЫ С ПЕРЕМЕННЫМ НАПОЛНЕНИЕМ
Стандартные аксессуары включают насос подачи масла, масляный фильтр с датчиками давления и температуры, двухпозиционный электрический клапан, реле температуры масла и индикаторы уровня масла.
Дополнительные аксессуары включают водяной или воздушный теплообменник, быстроразъемные клапаны, выходные шкивы, эластичные муфты, выходной фланец для карданных валов, а также карданные валы.
ХАРАКТЕРИСТИКИ
Гидравлическая муфта сливного типа КПТО позволяет отсоединить двигатель от нагрузки, что дает следующие преимущества:
- прогрев двигателя без нагрузки
- плавный пуск, отсутствие проскальзывания ремня
- защита от ударов и перегрузок
- поглощение вибрации
- высокая радиальная грузоподъемность
- дистанционное управление с помощью электроклапана
- положение нагрузки ing
- дешево и простота обслуживания благодаря внешнему монтажу основных аксессуаров, таких как масляный фильтр, питающий насос и регулирующий клапан
- более длительный срок службы благодаря отсутствию фрикционных накладок, которые могут изнашиваться
ПРИНАДЛЕЖНОСТИ
MPCB
Система управления MPCB представляет собой устройство, разработанное TRANSFLUID, как в аппаратном, так и в программном обеспечении, способное управлять различными функциями гидромуфты KPTO; он позволяет включать и выключать КПТО в зависимости от различных рабочих профилей, измеряет крутящий момент и мощность, передаваемые от муфты, и выполняет задачу диагностики системы.
ПРИМЕРЫ НАШИХ ПРИМЕНЕНИЙ
17 KPT
Шкив на выходном валу приводит в движение дробилку.
На первичном валу установлена эластичная муфта, которая крепится к двигателю внутреннего сгорания. Шкив на входном валу приводит в действие небольшой генератор дробилки.
Основные характеристики:
– плавный пуск
– отключение
– защита от ударов и перегрузок
– отсутствие компонентов, подверженных износу при передаче мощности
– простота обслуживания сведена к минимуму
– прочная и надежная работа
19 КПТ
Трансмиссия для завода по подготовке сырья для производства керамической плитки.
Гидравлическая муфта передает мощность через редуктор с углом поворота 90° с помощью ряда ремней для приведения в действие дробилки.
KPT позволяет подключать и отключать дробилку и постоянно поглощать удары и перегрузки, типичные для этого применения.
Увеличение срока службы ремней и редуктора и снижение расхода топлива – это лишь некоторые из многочисленных преимуществ КПТ.
Универсальность и прочность гидромуфты KPT делают ее особенно подходящей для тяжелых условий эксплуатации, где обычный МОМ может быть поврежден за короткое время.
Требования к техническому обслуживанию являются еще одним важным моментом муфты. По сути требуется только периодическая замена масла и фильтра.
Нет необходимости в специальных правилах или смазке, а также нет деталей, передающих мощность трения, подлежащих замене.
Измельчитель древесины.
Группа, установленная на измельчителе веток на этапе ревизии машины.
Измельчитель с эндотермическим двигателем, в котором гидродинамическая муфта КПТ, помимо возможности плавного запуска тяжелого ротора, поглощает неизбежные удары и постоянные перегрузки, характерные для этого типа работающих машин. Универсальность и прочность гидродинамической муфты КПТ делают он особенно подходит для работы в тяжелых условиях, когда обычные коробки отбора мощности трения могут быть безвозвратно повреждены за короткое время.
Для этого типа машин не всегда возможно иметь специализированного техника для проведения технического обслуживания. Гидродинамический шарнир KPT требуется только периодическая замена картриджа масляного фильтра и масла. Не требуется регулировка или смазка, нет необходимости замены или регенерации фрикционных компонентов. Для машин, предназначенных для аренды, пользователи часто пренебрегают техническим обслуживанием, это Необходимо подобрать комплектующие, гарантирующие максимальную надежность в самых сложных условиях и способные работать длительное время без постоянных регулировок, смазок и ремонтных работ. Гидродинамический шарнир КПТ полностью отвечает этим требованиям.
19 КПТ – 2
Измельчитель веток.
Трансмиссия на измельчитель веток от двигателя внутреннего сгорания.
Муфта КПТ передает мощность через шкивы, установленные непосредственно на вторичном валу.
Перегрузки и пики, типичные для этих применений, поглощаются, тем самым защищая трансмиссию.
21 KPT
Группы управления движением на скоростных паромах, эксплуатируемых в Скандинавии.
Группы оснащены быстроразъемными клапанами, позволяющими быстро расцепить соединение, вспомогательной системой смазки, которая активируется самим винтом в случае отказа двигателя внутреннего сгорания.
Установленные на борту теплообменники подходят для использования с морской водой и оснащены термостатическими клапанами, позволяющими поддерживать постоянную температуру масла.
Группа управления дробилкой с двигателем внутреннего сгорания.
В этом случае уровень шума КПТ достаточно мал, чтобы исключить необходимость расширения шумопоглощающего кожуха двигателя.
Можно отметить компактность КПТ, что очень удобно в условиях ограниченного пространства.
24 KPT
Главный привод большой дробилки.
В этих случаях использование обычных коробок отбора мощности не рекомендуется, однако лучше всего подходит муфта KPT.
Многочисленные преимущества KPT проявляются во всей приводной цепи, защищая и увеличивая срок службы системы.
Эти преимущества сокращают время простоя и время обслуживания.
Тысячи применений продемонстрировали высокую прочность, надежность и пригодность гидромуфт Transfluid.
Гидравлические муфты Transfluid увеличивают срок службы всей приводной цепи благодаря своей способности поглощать ударные нагрузки, перегрузки и крутильные вибрации.
Свойства муфты также снижают выброс выхлопных газов и расход топлива.
Во время работы и во время заторов, вызванных ошибкой оператора, KPT действует как ограничитель крутящего момента, что позволяет избежать дорогостоящих проблем с трансмиссией и длительных периодов простоя для ремонта.
Управление центробежным насосом для небольшого танкера для перекачки углеводородов.
Муфта КПТ получает вход с противоположной стороны двигателя внутреннего сгорания и приводит в действие центробежный насос для перемещения углеводородов.
Во время нормальной работы двигатель служит движителем корабля, поэтому КПТ работает как сцепление.
При необходимости подкачки КПТ подключается постепенно с помощью электроклапана.
Возможна работа в качестве пускателя или регулятора скорости.
24 КПТ – 2
Стационарный привод дробилки.
В этом приложении, поскольку нагрузки были высокими из-за небольшого шкива с множеством ремней, шкив был установлен между подшипниками и соединен с гидромуфтой через зубчатую муфту.
В большинстве случаев шкив монтируется непосредственно на выходной вал КПТ, который выдерживает высокие радиальные нагрузки.
Transfluid запрашивает необходимые данные по применению для расчета срока службы подшипника для каждого применения.
24 КПТ – 3
Система привода дробилки с двигателем внутреннего сгорания. Очевидна относительно небольшая размерность КПТ в системе, сравнимой с коробкой отбора мощности с фрикционными дисками (фото 1). Установка очень проста, поскольку КПТ прифланцовывается непосредственно к кожуху маховика и соединяется с двигателем через специальную упругую муфту с высокой эластичностью, что устраняет необходимость в опорном подшипнике, установленном в маховике.
Дробилка приводится в движение шкивом, установленным непосредственно на выходной вал КПТ (фото 2). Размер шкива четко указывает на способность КПТ воспринимать радиальные нагрузки.
Имея характеристики установки, Transfluid может рассчитать срок службы подшипника в приложении.
В случаях, когда традиционная коробка отбора мощности с фрикционными дисками не рекомендуется, KPT является очевидным выбором.
Использование КПТ дает многочисленные преимущества, и эти преимущества реализуются во всей трансмиссии.
Эти преимущества включают защиту трансмиссии и сокращение времени простоя. Тысячи применений в различных секторах продемонстрировали прочность и высокую надежность гидромуфты Transfluid.
Размеры гидромуфты очень компактны по сравнению с двигателем внутреннего сгорания или машиной в целом.
Эти характеристики позволяют использовать в ограниченных пространствах, где машина не может выходить за определенные пределы, поскольку оборудование должно передвигаться по обычным дорогам.
27 КПТ
СМЕШИВАНИЕ.
Установка для смешивания керамической промышленности с приводом от двигателя внутреннего сгорания (фото 1).
Две муфты запуска конической мельницы для смешивания сырья и работы сушильного вентилятора (фото 2-3), а тепло, рассеиваемое теплообменниками и двигателем, рекуперируется в виде горячего воздуха и используется для производства процесс.
(PDF) Руководство по техническому обслуживанию 21 KPTO
12.08.2019 Руководство по техническому обслуживанию 21 КПТО
1/27
M-TECH TRANSMISSIONS AB Kvarsebovaegen 124 S-618 93 Колмарден — ШВЕЦИЯтел. +46 (0)11 396 444 — Факс +46 (0)11 396 480
21 КПТО
УСТАНОВКА ИСПОЛЬЗОВАНИЕ и
ТЕХНИЧЕСКОЕ ОБСЛУЖИВАНИЕ
РУЧНАЯ
Тип: 21 КПТО
Номер спецификации: 2490-E
Серийный номер:
12.08.2019 Руководство по техническому обслуживанию 21 КПТО
27 февраля
21 КПТО — СПЕЦ.
2490-СПЕЦИАЛЬНО ДЛЯ SANDVIKTABLE Rev FILE DESCRIPTIONTF 6113 6 TF6113-ru.doc Функции-использование и обслуживание
TF 6231 1 TF6231-gb .doc Процедуры консервации
TF 6093-A 2 TF6093-A.doc. Радиальная нагрузка (Н/фунт)
TF 6042 2 TF6042.doc Данные расчета крутильных колебаний
TF 6114 1 TF6114.doc Технические данные Arcusaflex
TF 6115 TF6615.doc Рекомендуемое масло
TF 6014 2 TF6014.dwg Гидравлическая схема
TF 6007R TF6007 Инструменты R.dwg
TE 3013 TE3013.dwg Соединение запасных частей boc
TE 6163 (1-3) 5 TE6163 1-3.doc Панель управленияРаспределение коробка
TE 6165 (1/3) TE6165 1/3.doc Логическая схема (панель управления)
TE 6165 (2/3) TE6165 2/3.doc Электрический интерфейс (управление панель)
TE 6165 (3/3) TE6165 3/3.doc Электрическая распределительная коробка
TF 5938-E 2 TF5938-ek.doc Фильтр
TF 6051 2 TF6051.doc Запчасти для электромагнитных клапанов
TB 1066-C 2 TB1066-C.
dwg Запчасти KPTTB 1070-B 3 TB1070-B.dwg Запчасти KPT
TB 1071-A 4 TB1071-A.dwg KPT запчастиTB 1072-B 8 TB1072-B.doc KPT описание запчастей
TF 6119/1 4 TF6119/1-gb.dwg Поиск и устранение неисправностей
A 6560-E A6560-E.dwg Установочный чертеж KPT
12.08.2019 Руководство по техническому обслуживанию 21 КПТО
3/27
РАБОТА И ОБСЛУЖИВАНИЕ
ИНСТРУКЦИЯ ДЛЯ
ГИДРОМУФТА KPTO/U СЕРИИ
ТФ 6113
Версия 6
Лист 1/3
TF6113-rev6-GB.doc 01-00
ХАРАКТЕРИСТИКИ
1- КПТ для двигателя внутреннего сгорания (обозначается КПТО или КПТУ в зависимости от радиального выхода или линейного выхода) является жидкостью дренажного типа связь. Если его слить, он работает как разъединенное сцепление.; если
при постепенном заполнении работает как устройство плавного пуска.
2- КПТ может быть прифланцован к любому двигателю внутреннего сгорания, имеющему Корпус и маховик SAE.

3 — KPT имеет встроенный масляный насос. Этот поток масла используется гидромуфту заправить, к
рассеивают тепло, выделяемое во время запуска и стабильной работы, для смазки подшипников.
4- КПТ имеет несколько отверстий, установленных на периферийной части, которые постоянно сливайте поставляемое масло
насосом подачи масла. Отверстия имеют расчетный диаметр в зависимости от применение. Поскольку отверстия выполнены в резьбовых заглушках, они могут заменить для оптимизации
спектакля. Быстроразъемные клапаны, поставляемые в качестве опции, слив масло за несколько секунд.
5- Через электрический клапан (24 В пост. тока [стандарт] или: 12 В пост. тока; 110 В переменного тока; 220В переменного тока) насос
Поток масламожно отвести в масляный бак. Таким образом, гидромуфта слита (время
требуется в зависимости от диаметра отверстий и входной скорости) в то время как масло поток продолжает обеспечивать охлаждение бака и подшипников смазка.

6- Очистка масла через фильтр 25 микрон со сменными бумажный патрон. Засорение фильтра
отображается на циферблате переключателя давления (см. TF6007-), когда 1,7 бар выше номинального
давление (номинальное давление устанавливается при первом пуске как как только температура масла достигнет рабочего значения). Давление переключатель, уже установленный во время проверки в мастерской (осторожно,
проверьте правильность настройки в соответствии с фактической работой состояние как длина труб и масло
температура) должен использоваться как сигнал тревоги для фильтра засорение.
7- Реле температуры (см. TF6007-), уже установлено (см. сертификат), необходимо использовать как
Сигнал тревогипоэтому должен быть подключен к любому устройству в соблюдение правил безопасности. Так же, как
, он может отключить электрический клапан или отключить двигатель. При охлаждении КПТ
из-за воды в рубашке двигателя, установка переключателя температуры может быть максимальной 95С.

8- Охладитель, масло/вода (см. TF5999…) или масло/воздух (см. соответствующий чертеж), поставляется в соответствии с требуемыми рабочими спецификациям и должен быть установлен на линии между насосом и фильтром (см.
ТФ6014…; см. соответствующий чертеж).
9- Регулятор перегрузки и скорости — считывающее устройство КПТ выходная скорость, а также сигнал тревоги
Устройствона случай нежелательного снижения скорости (большое скольжение). Подключение аварийного выключателя
имеет такую же цель переключателя температуры (см. TF 5800-).
12.08.2019 Руководство по техническому обслуживанию 21 КПТО
27.04.
РАБОТА И ОБСЛУЖИВАНИЕ
ИНСТРУКЦИЯ ДЛЯ
ГИДРОМУФТА KPTO/U СЕРИИ
ТФ 6113
Версия 6
Лист 2/3
TF6113-rev6-GB.doc 01-00
УСТАНОВКА
— Убедитесь, что маховик находится в пределах допусков SAE (см. РИС. 1 и также правила SAE J1033).
— Установите приводное кольцо упругой муфты на маховик.
Затем
крепление КПТ на маховиккорпус.
— Сначала затяните винты на картере маховика, затем затяните винты на опорные боковые фланцы (обе стороны
должны быть установлены фланцы).
— Проверить (КПТО), что натяжение ремней находится в пределах допустимого значения (см. таблицу радиальных нагрузок TF6093 в
данного руководства).
— Подсоедините масляные и водяные трубы (если есть) к насосу диаметр стороны нагнетания (всасывание и
диаметра стороны нагнетания в случае отдельного насоса).
— Подайте правильный поток воды в охладитель (см. техническое предложение)
— Подайте правильное напряжение на электродвигатели, если они есть (проверьте электрические соединения), электрический клапан и
устройства (см. акт испытаний).
ЗАПУСК
ВАЖНО
— Проверить направление вращения насоса. Как только насос работает, если на манометре фильтра нет давления, проверьте снова вращение (соединения электродвигателя), соединение труб и
Уровень масла(правильный уровень см.
в техническом обслуживании).— Убедитесь, что давление находится в пределах правильного значения при устойчивой работе температуры (см. протокол испытаний).
а- Выключите электрический клапан.
b- Включить насос (независимо от того, установлен насос с электродвигателем) и запустите двигатель.
c- Включите электрический клапан.
ОТКЛЮЧЕНИЕ (СТОП)
Выключить электрический клапан.
С ЭЛЕКТРОДВИГАТЕЛЕМ НАСОСА
ПРИ ВКЛЮЧЕННОМ ДВИГАТЕЛЕ И ОТКЛЮЧЕННОЙ НАГРУЗКЕ НАСОС ПОДАЧИ ДОЛЖЕН БЫТЬ ВКЛЮЧЕН И КЛАПАН
ВЫКЛ. ЭТО ДЛЯ ОБЕСПЕЧЕНИЯ СМАЗКИ ПОДШИПНИКОВ.
12.08.2019 Руководство по техническому обслуживанию 21 КПТО
27/5
РАБОТА И ОБСЛУЖИВАНИЕ
ИНСТРУКЦИЯ ДЛЯ
ГИДРОМУФТА KPTO/U СЕРИИ
ТФ 6113
Версия 6
Лист 3/3
TF6113-rev6-GB.doc 01-00
ТЕХНИЧЕСКОЕ ОБСЛУЖИВАНИЕ И ПРОВЕРКА
1- Замените масло после первых 100 часов работы.
Заменяйте масло каждые
4000 рабочих часов, если не изменится цвет масла. Правильное масло
уровень — синяя линия на указателях уровня масла (первая заливка КПТ,
затем запуститьнасос, электрический клапан ВЫКЛ, чтобы полностью заполнить теплообменник, следовательно проверьте уровень еще раз, пока двигатель
остановлен).
2- Заменить патрон масляного фильтра (25 микрон) при давлении 1,7 бар выше номинального значения и/или
Реле давлениявключено.
3- Замените вращающиеся уплотнения (поз. 46 и 58 в TB1070-) в случае значительная утечка масла.
Рекомендуемые запасные части поставляются M-TECH или местными поставщиками. дистрибьютор (см. Торговый номер
Сеть на последней странице каталога КПТ).4-Держите прохладу чистый. Был ли кулер для воды, смотрите специальные страницы с инструкциями в этом
руководство(TF6094). Был ли воздухоохладитель, почистить радиатор упакуйте под давлением воздуха или тщательно промойте вручную.
Не используйте воду
давление, это может повредить алюминиевый пакет.5-Периодически, возможно, каждые 1000 часов, проверяйте цепь насоса. иметь правильную длину (повесить 20
Вескг для растяжки цепи):
15 KPT Максимальная длина = 1265 мм
17-19 KPT Макс. длина = 1362 мм
21-24 KPT Макс. длина = 1556 мм
27 KPT Макс. длина = 1914 мм
6-Периодически проверяйте состояние упругой муфты.
7-Процедура замены следующих деталей (TB1070- и TB1066-):
ступица эластичной муфты (64) или входной вал (4) или шайба (23).
Необходимо проложить зазор между шайбой и первичным валом ; зазор должен быть в пределах 0,05
мм и 0,15 мм. Убедитесь, что ступица плотно прилегает к подшипнику перед измерением зазора регулировочной шайбы
между концом первичного вала и стопорной шайбой прижимной поверхность в ступице. Используйте
прокладки поставляются M-TECH или эквивалентными (таблица N2912).
Винты (24) необходимо снова смазать Loctite и затянуть на 50 Нм.

РИС.1
ВАЖНО
12.08.2019 Руководство по техническому обслуживанию 21 КПТО
27.06.
tf6231-gb.doc/4 02.02.05
ПРОЦЕДУРЫ КОНСЕРВАЦИИ ГИДРОМУФТЫ С ПЕРЕМЕННЫМ НАПОЛНЕНИЕМ
КПТ — КСЛ
TF 6231Rev. 1
СЛЕДУЮЩИЕ ПРОЦЕДУРЫ ДЕЙСТВИТЕЛЬНЫ ДЛЯ ИЗДЕЛИЯ В ОРИГИНАЛЕ УПАКОВКА, СУХОЕ ХРАНЕНИЕ,
ЧИСТАЯ, БЕЗ ПЫЛИ В ПОМЕЩЕНИИ.
ПРОВЕРКА КОНТРОЛЯ
1 — ВНУТРЕННИЕ ЧАСТИ
1.1 — РАСПЫЛЕНИЕ ВНУТРИ КОРПУСА 0,25 л МАСЛА TECTYL 930 SAE 30.
1.2- ПОЛОЖИТЕ ВНУТРИ КОРПУСА ПОДХОДЯЩЕЕ КОЛИЧЕСТВО УПАКОВОК СУШИЛКИ (г/м3)
В СООТВЕТСТВИИ С УПАКОВКАМИ
ИНСТРУКЦИИ). ПРИКРЕПИТЕ СНАРУЖИ ПРЕДУПРЕЖДАЮЩИЙ СИГНАЛ, КАК СНЯТЬ ПЕРЕД ЭКСПЛУАТАЦИЕЙ.
1.3- ЗАПЕЧАТАТЬ ВСЕ ОТВЕРСТИЯ И ПРОХОДЫ МЕЖДУ КОРПУСОМ И ОКРУЖАЮЩЕЙ СРЕДОЙ ( т.е. САПУЗ,
ВХОД/ВЫХОД ДЛЯ ОХЛАДИТЕЛЯ).
2 — ВНЕШНИЕ ЧАСТИ
2.1 — СМАЗКА ЗАЩИТНОЙ ЖИДКОСТЬЮ CRC 3.36 (ИЛИ ЭКВИВАЛЕНТ) ВСЕ СТАЛЬНЫЕ ЧАСТИ УЖЕ НЕ
ОКРАШЕННЫЕ ИЛИ ФОСФИРОВАННЫЕ.

ПРИ МОРСКОЙ СРЕДЕ ИСПОЛЬЗУЙТЕ ЗАЩИТНУЮ ЖИДКОСТЬ CRC 6.66 МОРСКОЙ (ИЛИ
ЭКВИВАЛЕНТ) НА 3 МЕСЯЦА ЗАЩИТЫ ИЛИ CRC PROTECTIVE MARINE НА 6 МЕСЯЦЕВ
ЗАЩИТА.
ПОСЛЕ 3 ИЛИ 6 МЕСЯЦЕВ ОПЕРАЦИЯ НЕОБХОДИМО ПОВТОРИТЬ ПЕРВЫЙ
ОЧИСТКА CRC.
CRC ПОДЛЕЖИТ ОЧИСТКЕ CRC MARIN ELMEC CLEAN DILUENT.
2.2 — ВРАЩАЮЩИЕСЯ УПЛОТНЕНИЯ ИЛИ ЛАБИРИНТЫ ДОЛЖНЫ БЫТЬ ЗАЩИЩЕНЫ СМАЗКОЙ АГИП 33 ФД ИЛИ
SHELL ALVANIA R3 ИЛИ ЭКВИВАЛЕНТ.
2.3 -ПРОВЕРЬТЕ, ЧТО СОЕДИНИТЕЛЬНАЯ КОРОБКА БЫЛА НАДЛЕЖАЩЕЙ ГЕРМЕТИЧНОСТЬЮ.
2.4 -ДЛЯ ДВИГАТЕЛЕЙ, НАСОСОВ, ПРИБОРОВ, СОХРАНИТЬ ОРИГИНАЛ УПАКОВКА, ЕСЛИ ЕСТЬ.
12.08.2019 Руководство по техническому обслуживанию 21 КПТО
27.07
KPTO & KPTEДОПУСТИМАЯ БОКОВАЯ НАГРУЗКА (Н)
И ПРЕДЛАГАЕМЫЙ ШКИВ
ТФ 6093-А
Версия 2
tf6093-a.doc 02-00
— Расчетный срок службы подшипников более 10 000 часов.
— Частота вращения двигателя превышает максимальное значение, указанное ниже, требуется одобрение М-ТЕХ.

— Минимально допустимый диаметр шкива. (более 35 м/с, рекомендуется динамическая балансировка).
— Ремни №. является максимально допустимым.
— Зубчатые ремни должны быть одобрены M-TECH.- Расстояние X составляет в зависимости от типа и количества ремней.
— Боковая нагрузка включает коэффициент натяжения ремня 2,5.
15До
кВт/об/мин
Макс. X (мм)
Максимальная нагрузка (Н)
Ремни Max №
Тип — Минимальный шкив
200 / 2600 91 / 17.000 10 x 5 В — 220 мм
17 — 19 До
кВт/об/мин
Макс. X (мм)
Максимальная нагрузка (Н)
Ремни Max №
Тип — Минимальный шкив
250/1800
95 / 20.000
91 / 20.000
95 / 20.000
10 x 5 В — 335 мм
6 x 8 В — 335 мм
7 x SPC — 335 мм
300 / 2200 102 / 18.000105 / 18.000
107 / 18.000
11 x 5 В — 355 мм7 x 8 В — 355 мм
8 x SPC — 355 мм
21До
кВт/об/мин
Макс.
X (мм)Максимальная нагрузка (Н)
Ремни Max №
Тип — Минимальный шкив
400 / 1800150 / 31.000
160 / 31.000
10 x 8 В — 335 мм
12 х SPC — 335 мм
470 / 2200165 / 29.000
170 / 29.000
11 x 8 В — 355 мм
13 х SPC — 355 мм
24
До
кВт/об/мин
OverlapMax X (мм)
Максимальная нагрузка (Н)
Ремни OverlapMax №
Тип — Минимальный шкив
545 / 180088 / 40.000
95 / 40.000
12 x 8 В — 355 мм
14 х SPC — 355 мм
620 / 2200117 / 35.000
120 / 35.000
14 x 8 В — 380 мм
16 x SPC — 380 мм
Шкив должен быть установлен с перекрытием держателя подшипника на 89 мм.
27
До
кВт/об/мин
Перекрытие
Макс. X (мм)
Максимальная нагрузка (Н)
Перекрытие
Ремни Max №
Тип — Минимальный шкив
800 / 1800 133 / 55 000 17 x 8 В — 380 мм
Шкив должен быть установлен с перекрытием держателя подшипника на 115°.
мм.ЗАПРОСИТЕ M-TECH ДЛЯ ЛЮБОГО ПРИМЕНЕНИЯ, ОТЛИЧНОГО ОТ ВЫШЕУКАЗАННОГО.
12.08.2019 Руководство по техническому обслуживанию 21 КПТО
27 августа
RBD или AC УПРУГАЯ МУФТА + KPT СТОРОНА ВХОДА
(для расчета крутильных колебаний) TF 6042
Версия 2
tf6042.doc дата: 02-00
Разм.
Размер TKN TKmax TKW(10Hz) CT CTdyn VR J1 JL об/мин maxT (C)
макс.
15/11S 860 2150 430 93 100 0,726 8,65 0,035 0,736 2600 120
15/11Д 2060 6530 1030 461 691 0,726 8,65 0,082 0,782 2600 120
15/14S 1690 4220 845 206 309 0,726 8,65 0,180 0,836 2600 120
17/11Д 2060 6530 1030 461 691 0,726 8,65 0,082 1,215 2600 120
17/14S 1690 4220 845 206 309 0,726 8,65 0,180 1,276 2600 120
19/11Д 2060 6530 1030 461 691 0,726 8,65 0,082 1,773 2600 120
19/14S 1690 4220 845 206 309 0,726 8,65 0,180 1,833 2600 120
19/AC5-11 2500 7500 1250 13 1,25 5,03 0,065 1,832 2600 80
19/AC5-14 2500 7500 1250 13 1,25 5,03 0,1791.
830 2600 8021/14Д 3490 11040 1745 1010 1515 0,726 8,65 0,187 2,869 2200 120
21/AC6-14 4200 12600 2100 45 1,25 5,03 0,220 2,999 2600 80
24/14D 3490 11040 1745 1010 1515 0,726 8,65 0,187 5,332 2200 120
24/14Д18 3490 11040 1745 1010 1515 0,726 8,65 0,870 5,332 2200 120
24/AC7-14 6300 18900 3100 100 1,25 5,03 0,312 5,742 2600 80
24/AC7-18 6300 18900 3100 100 1,25 5,03 0,519 5,742 2300 80
27/18D 5300 16720 2650 1885 2827 0,726 8,65 0,652 8,805 1800 120
27/AC8-18 7800 23400 3900 110 1,25 5,03 0,478 9,105 2300 80
ТКН Номинальный крутящий момент (Нм)
TKmax Максимальный крутящий момент (Нм)
TKW (10 Гц) Непрерывный вибрационный момент при 10 Гц
Для различных частот fxTKW(10/fx) действителен
CT Коэффициент статической жесткости (Нм/рад)10
CTdyn Коэффициент динамической жесткости (Нм/рад)10
Относительное демпфирование
VR Коэффициент резонанса
J1 Инерция приводной части упругой муфты
JL Инерция ведомой части упругой муфты + КПТ со стороны входа
12.
08.2019 Руководство по техническому обслуживанию 21 КПТО27 сентября
АРКУСАФЛЕКС
ТЕХНИЧЕСКИЕ ДАННЫЕTF 6114Rev. 1
tf6114-rev.1.doc 02/2002
АРКУСАФЛЕКС
Тип/Размер
Шор
твердость
Номинальный крутящий момент
ТкН (Нм)
Максимальный крутящий момент
Тк макс
(Нм)
Непрерывный
Вибрационный крутящий момент*TкВт 10 Гц (Нм)
Динамический
Жесткость
CTdyn.(Нм/рад)
Размер фланца
САЕ Дж 620
Максимум
Скорость
(об/мин)
WN 200 500 100 1100NN 250 750 125 1700AC 2SN 330 1000 165 3300
6,5
84200
ШН 330 750 165 1100
НН 360 900 180 1700AC 2,3
Серийный номер 400 1000 200 2500
6,5
84200
ШН 500 1250 250 2100 4200
НН 600 1800 300 3100 3600АС 2,6
Серийный номер 700 2100 350 4500
8
10
11,5 3500
ВН 800 2000 400 3600
НН 900 2700 450 5000AC 3
Серийный номер 1000 3000 500 7500
10
11,5
3600
3500
ШН 1200 3000 600 8000
НН 1350 3600 650 10000AC 4
Серийный номер 1550 4200 750 13500
11,5
14
3500
3000
ШН 1800 4500 900 8500
НН 2000 5400 1000 13000AC 5
Серийный номер 2500 7500 1250 22000
14 3000
ВН 3100 7700 1500 16000
НН 3450 10000 1700 30000AC 6SN 4200 12600 2100 45000
14
18
3000
2300
ВН 4600 10000 2300 35000
НН 5200 15600 2600 56000AC 7SN 6300 18900 3100 100000
14
18
2600
2300
ВН 6200 14000 3100 38000
НН 7000 21000 3500 75000AC 8SN 7800 23400 3900 110000
18
21
2300
2000
WN 12400 28000 6200 76000NN 14000 42000 7000 150000AC 8 ДСН 15600 46800 7800 220000
1821
23002000
ВН 8000 18000 4200 55000
НН 9000 27000 4800 100000AC 9SN 10000 30000 5500 1
18
21
2300
2000
ВН 16000 36000 8400 110000
НН 18000 54000 9600 200000AC 9 ДСН 20000 60000 11000 380000
21 2000
Твердость по Шору: WN = 50-55 Shore ANN = 60-65 Shore A
SN = 70-75 Шор A
*Непрерывный вибрационный крутящий момент TkW: при = 10 Гц, для других частота xx действительна TkW10
на
Фактор резонанса VR и относительное демпфирование
Твердость по Шору VR
ВН 7,85 0,8
НН 5,46 1,15
Серийный номер 5.
0 1.2512.08.2019 Руководство по техническому обслуживанию 21 КПТО
27.10.
РЕКОМЕНДУЕМОЕ МАСЛО
(ИСО НМ 32)
ТФ 6115
РЕВ. 0
tf6115.doc 17.03.97
Аджип ОСО 32
АРАЛ ВИТАМ GF 32
БП ЭНЕРГОЛ ХЛП 32
КАСТРОЛ ХАЙСПИН AWS 32
ШЕВРОН RPM EP ГИДРАВЛИЧЕСКИЙ 32
ЭССО НУТО H 32
МОБИЛЬНЫЙ DTE 24
ШЕЛЛ ТЕЛЛУС 32
ТЕХАКО РАНДО HD 32
ВСЕГО АЗОЛЛА ZS 32
12.08.2019 Руководство по техническому обслуживанию 21 КПТО
27/11
МАСЛЯНЫЙ ФИЛЬТР TF 5938…РЕД. 2
TF5938-EK.doc / 14/09/01
ССЫЛОЧНЫЙ РАЗМЕР КАРТРИДЖА
TF 5938-O 1 25 м
X TF 5938-E 25 м
TF 5938-K 10 м
4КАТРИДЖ
УПЛОТНЕНИЕ 3 ВИТОН
2 БАЙПАС
1 ГОЛОВКА ФИЛЬТРА
12.08.2019 Руководство по техническому обслуживанию 21 КПТО
27.12.
М-ТЕХ
12.
08.2019 Руководство по техническому обслуживанию 21 КПТО13/27
12.08.2019 Руководство по техническому обслуживанию 21 КПТО
14/27
12.08.2019 Руководство по техническому обслуживанию 21 КПТО
15/27
12.08.2019 Руководство по техническому обслуживанию 21 КПТО
16/27
12.08.2019 Руководство по техническому обслуживанию 21 КПТО
17/27
12.08.2019 Руководство по техническому обслуживанию 21 КПТО
18/27
12.08.2019 Руководство по техническому обслуживанию 21 КПТО
19/27
12.08.2019 Руководство по техническому обслуживанию 21 КПТО
20/27
12.08.2019 Руководство по техническому обслуживанию 21 КПТО
21/27
КПТО (U) ПОИСК И УСТРАНЕНИЕ НЕИСПРАВНОСТЕЙ
ТФ 6119/1
РЕВ. 4
tf6119-1-gb.doc/4 03.05.01
УСТРОЙСТВО НЕ РАБОТАЕТ
1 — Проверить свободное вращение выходного вала КПТ с двигателем неисправность.

2 — Проверьте, работает ли электромагнитный клапан (поз. 87 — TB1071-).
3 -Проверьте уровень масла. Он должен быть на синей линии индикатора уровня. (поз. 37 — TB1070-).
4 — Проверить давление масла (поз. 109 — TB1071-) (см. свидетельство).
5 -Снять накладку (поз. 42 — TB1070-) и проверить:
а) четыре дроссельные заглушки (поз. 10 — TB1066-) должны быть затянуты
b) гайки (поз. 20 — TB1066-) должны быть затянуты.
6 — Проверьте поток масла, вставив расходомер в линию подачи от насос к КПТО.
7 — Проверить (на КПТО со встроенным насосом) состояние привода насоса цепь.
8 — Проверьте, установлен ли аварийный выключатель температуры (поз. 110 — TB1071-). на правильном уровне (см. тест
сертификат).
АГРЕГАТ РАБОТАЕТ НА ПОНИЖЕННОЙ ВЫХОДНОЙ СКОРОСТИ
1 — Выполните проверки с 1) по 7), как указано выше.
2 — Проверить высокие обороты холостого хода двигателя при отключенном КПТО.

3 — Проверьте состояние ведомой машины.
ПОТЕРИ МАСЛА
1 — Проверьте все соединения труб.
3 — Проверить уплотнения (поз. 46 и 58 — TB1070-).
3 — Проверить кожух маховика двигателя.
4 — Убедитесь, что охлаждающая жидкость двигателя не загрязнена.
Если из сапуна идет пар, подождите, пока температура масла достигает более 55-
60 C. Если масло выходит из сапуна, проверьте ориентацию Маслосборник под крышкой
(поз. 42 — ТВ1070-Б).
СЛИШКОМ БОЛЬШОЕ ДАВЛЕНИЕ МАСЛА
1 — Проверить патрон фильтра и при необходимости заменить (поз. 97 — ТБ1071-).
2 — Проверить манометр (поз. 109 — TB1071-) не следует. дефектный.
3 — Проверьте, не закупорены ли масляные трубки.
12.08.2019 Руководство по техническому обслуживанию 21 КПТО
22/27
tf6051.doc/4 02/02/05
ЭЛЕКТРИЧЕСКИЙ КЛАПАН TF5937-EDFE20/3A18ES.W201 — 24 В постоянного тока — BSP
ТФ 6051
РЕВ.
26
4
3
1
2
4
7
8
9
5
поз. КОД Q. ОПИСАНИЕ
1 3CO2261320 1 Корпус DFE/20/3-BSP
2 4SPI512040 3 контакта UNI6874 12×40
3 3CAS120341 1 Катушка DFE20/3A
4 4GUA123526 2 Кольцо круглого сечения 23,47×2,62
5 3MOL117310 1 Пружина DF20 V.18ES
6 3TAP332200 1 Заглушка DFE20
7 4GUA130018 1 Кольцо круглого сечения 29,87×1,78
8 4SOL519024 1 Соленоид 24 В пост. тока D19-46.79
9 4SOL519000 1 Толкатель D19x4O
12.08.2019 Руководство по техническому обслуживанию 21 КПТО
23/27
ТОЛЬКО ДЛЯ
15КПТО
ТОЛЬКОFO
Р
27КПТО
12.08.2019 Руководство по техническому обслуживанию 21 КПТО
24/27
О
НЛИФОР
15КПТО
М-ТЕХТРАНСМИССИИSAB
12.08.2019 Руководство по техническому обслуживанию 21 КПТО
25/27
12.

, кВа
7А