Меню сайтаРасчет геометрических характеристик сечений он-лайн NEW — считает любые сечения (сложные). Определяет: площадь сечения, моменты инерции, моменты сопротивления.
Расчет балок на прочность он-лайн — построение эпюр Mx, Qy, нахождение максимального изгибающего момента Mx, максимальной
сдвигающей силы Qy, расчет прогибов, подбор профиля и др. Все просто, все он-лайн. Расчет рам, ферм балок он-лайн NEW — эпюры Q, M, N, перемещения узлов. Удобный графический интерфейс. Считает любые схемы. Лекции — теория, практика, задачи… Примеры решения задач
Справочная информация — ГОСТы, сортамент проката, свойства материалов и другое. Программы по сопромату (построение эпюр, различные калькуляторы, шпоры и другое). Форум сопромата и механики Книги — разная литература по теме. Заказать задачу Друзья сайта (ссылки) WIKIbetta Разработчикам (сотрудничество) Веб-мастерам (партнёрка) О проекте, контакты Подпроекты |
Подпроекты и совместные проекты balka.sopromat.org — на этом сайте можно рассчитать любую балку на прочность. Имеется 2 версии он-лайн программы: версии 2004 года и версии 2008 годов. С помощью первой можно рассчитать любую статически определимую балку, определить прогрибы и углы поворота, подобрать профиль сечения из условия прочности, а также получить подробно расписанное решение. rama.sopromat.org — уникальная он-лайн программа для расчета рамы, фермы, балки, любых стержневых систем. Строит эпюры поперечных сил, Q, продольных сил N, изгибающих моментов M, находит перемещения узлов. Программа основана на методе конечных элементов, поэтому считает любые конструкции. geom.sopromat.org — графическая он-лайн программа для расчета геометрических характеристик сечений, любых, сложных. Определяет площадь сечения, статические моменты, центр тяжести, моменты инерции и моменты сопротивления любого сечения. reduktor.sopromat.org — грандиозный проект не имеющий аналогов посвященный расчетам редукторов он-лайн. Теперь расчет редуктора можно сделать за считанные минуты, получив очень качественную пояснительную val.sopromat.org — расчет валов на прочность в режиме он-лайн. termeh.Sopromat.org — сайт посвященный теоретической (технической) механике. Основное содержание — это готовые задачи из различных сборников. targ.sopromat.org — интернет магазин задач по термеху из сборников С.М. Тарга. magazin.sopromat.org — интернет магазин для реализации деятельности связанной с этим проектом. en.sopromat.org — англоязычная версия сайта о сопротивлении материалов. Планы на ближайшее будущее1) Сервис подбора подшипников. |
СообществоВходРешение задачРасчет редукторовДля Android (рекомендую)NEW Mobile Beam 2. 0Программа для расчета балок на прочность на Вашем Android устройстве… Java 2 ME |
Расчет статически неопределимой стержневой системы
Задача. Определить напряжение в стальных стержнях, поддерживающих абсолютно жёсткую балку. Материал — сталь Ст3, α=60°, [σ]=160МПа.
- Схему вычерчиваем в масштабе. Нумеруем стержни.
В шарнирно-неподвижной опоре А возникают реакции RА и НА
Составляем уравнения равновесия
Количество неизвестных превышает количество уравнений статики на 1. Значит, система один раз статически неопределима, и для её решения потребуется одно дополнительное уравнение. Чтобы составить дополнительное уравнение, следует рассмотреть схему деформации системы
. Шарнирно-неподвижная опора А остается на месте, а стержни деформируются под действием силы.Схема деформаций
По схеме деформаций составим условие совместности деформаций из рассмотрения подобия треугольников АСС1и АВВ1. Из подобия треугольников АВВ1 и АСС1 запишем соотношение:
, где ВВ1=Δℓ1 (удлинение первого стержня)
Теперь выразим СС1 через деформацию второго стержня.
Укрупним фрагмент схемы.
Из рисунка видно, что СС2 = СС1·cos (90º-α)= СС
Но СС2= Δℓ2 , тогда Δℓ2= СС1·sinα, откуда:
Превратим условие совместности деформации (4) в уравнение совместности деформации с помощью формулы Гука для деформаций. При этом обязательно учитываем характер деформаций (укорочение записываем со знаком «-», удлинение со знаком «+»).
Тогда уравнение совместности деформаций будет:
Сокращаем обе части на Е, подставляем числовые значения и выражаем N1 через N2
Подставим соотношение (6) в уравнение (3), откуда найдем:
N1 = 7,12кН (растянут),
N2 =-20,35кН (сжат).
Определим напряжения в стержнях.
Задача решена.
Расчет на прочность статически неопределимой стержневой системы при растяжении – сжатии
Стержневая система, состоящая из жесткого стержня АЕ и двух других стержней ВС и ВК, нагружена силой Р=35кН (рис 1.6). Определить коэффициент запаса прочности стержневой системы, если a=450, l1=0,6м, l2=0,3м, l3=0,6м, А=800мм2, k=1,2, материал – сталь 30Х с пределом текучести sт=845,7МПа.
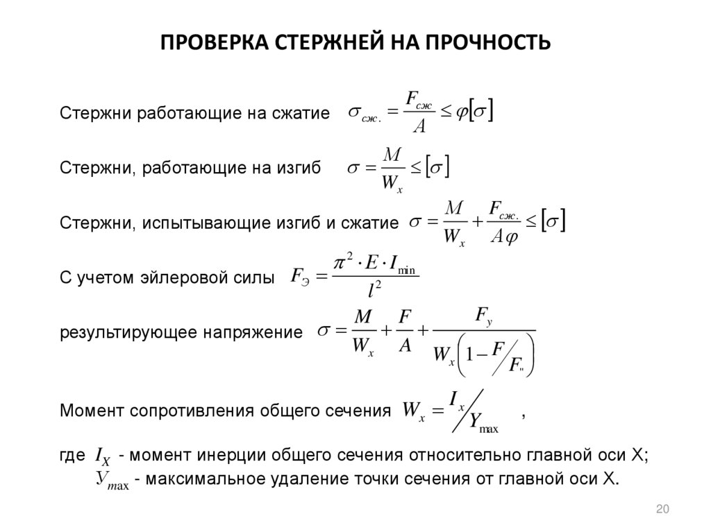
При известной площади сечения выполняется проверочный расчет на прочность по напряжениям. Величина фактического коэффициента запаса где sпред – предельное значение напряжения для заданного материала. smax – максимальное рабочее напряжение, возникающее в заданной стержневой системе от приложенных нагрузок. Сталь 30Х пластичный материал, тогда sпред=sт, следовательно
Уравнения равновесия.
Составим уравнения статического равновесия (рис. 1.7):
Для дальнейшего решения применяем уравнение (3), так как реакции заделки А для оценки прочности не нужны. Преобразуем (3), подставляя значения углов и длин, получим
Полученное уравнение содержит две неизвестные величины NCB и NDB.Сопоставляем дополнительное уравнение, которое вытекает из условия совместности перемещений.
Уравнения совместности деформаций.
Составим уравнения совместимости деформаций (рис. 1.8): DlCB=B’B’1; DlDB=B’B’2. Из DBB’B’1 имеем BB’=B’B’1/sin2a; из DBB’B’2 получим BB’=B’B’2/sina, приравняем отрезки
подставляя данные углы, получим DlDB=0,7DlCB (5).
Физические уравнения.
Составим физические уравнения. По закону Гука
Подставляя в уравнение совместности перемещений, с учетом длин стержней, соотношений площадей и материала, получим
умножим на ЕА и подставим данные
после вычислений получим
.
(6)
Расчет усилий в стержнях.
Статическое уравнение (4) и дополнительно преобразованное уравнение (6) совместности перемещений дают систему разрешающих уравнений:
Из решения системы уравнений получим NDB=1,11P; NCB=3,77P.
Расчет на прочность.
Напряжения в стернях
Видно, что максимальные напряжения возникают в стержне СВ:
smax =sсв=164,9МПа.
Условие прочности имеет вид
smax£[s]=sт/n,
где N – коэффициент запаса прочности. Для сталей n=1,5¸2,5, примем n=2. Тогда допускаемые напряжения [s]=845,7/2=422,85МПа.
Условие прочности для заданной стержневой системы выполняется:
smax=164,9МПа<[s]=422,85МПа.
РАСЧЕТ НА ПРОЧНОСТЬ И ЖЕСТКОСТЬ ПРИ КРУЧЕНИИ.
Проектировочный расчет на прочность ступенчатого стержня.
Для ступенчатого стержня из стали 30Х, представленного на рис. 2.1, необходимо построить эпюру крутящих моментов, эпюру условных касательных напряжений как функцию параметра сечения d, из условия прочности найти искомое значение d.
Расчет статически определимых стержневых систем. Метод сил, расчет статически неопределимых стержневых систем
Тема 18. Расчет статически определимых стержневых систем. Метод сил, расчет статически неопределимых стержневых систем
18.1 Понятие о статически неопределимых балках
До сих пор мы рассматривали только статически определимые балки, у которых опорные реакции определялись из условий равновесия. Очень часто, по условиям работы конструкции, оказывается необходимым увеличить число опорных закреплений; тогда мы получаем так называемую статически неопределимую балку.
Рис.1. Схемы статически неопределимых балок
Например, для уменьшения пролета балки АВ
Для подбора сечения таких балок, так же как и в рассмотренных ранее задачах, необходимо построить обычным порядком эпюры изгибающих моментов и поперечных сил, а стало быть, определить опорные реакции.
Во всех подобных случаях число опорных реакций, которые могут возникнуть, превышает число уравнений статики, например, для балок рис.2. Соответственно: четыре, четыре и пять опорных реакций.
Рис.2. Механизм появления дополнительных связей
Поэтому необходимо составить дополнительные уравнения, выражающие условия совместности деформаций, которые вместе с обычными уравнениями равновесия и дадут возможность определить все опорные реакции.
18.2 Виды стержневых систем
Под стержневой системой понимается всякая конструкция, состоящая из элементов, имеющих форму бруса. Если элементы конструкции работают только на растяжение или сжатие система называется фермой (рис. 6.1). Ферма состоит из шарнирно опертых между собой прямых стержней, образующих треугольники и для нее характерно приложение внешних сил в узлах заданной системы.
Если элементы стержней системы работают в основном на изгиб или кручение, то такая система называется рамой (рис.
6.2).
Если все элементы стержневой системы расположены в одной плоскости, в которой также действуют все внешние силы, включая реакции опор, то система называется плоской (рис. 6.1, 6.2).
Если все элементы заданной системы расположены в одной плоскости, а внешние силы действуют в перпендикулярной плоскости, то система называется
18.3 Статически определимые и статически неопределимые системы
Все стержневые системы принято разделять на статически определимые и статически неопределимые.
Под статически определимой понимается такая система, для которой усилия во всех ее элементах могут быть определены по методу сечений с применением лишь уравнений равновесия. Если этого сделать нельзя, то такая система называется статически неопределимой.
Разность между числом неизвестных усилий (реакций опор и внутренних силовых факторов) и числом независимых уравнений равновесий, которые могут быть составлены для рассматриваемой системы, называется степенью статической неопределимости системы.
Связи, наложенные на систему, бывают внешними и внутренними.
Под внешними понимают ограничения, накладываемые на абсолютные перемещения точек системы, как единое целое.
Внутренние связи ограничивают взаимные (относительные) перемещения элементов системы.
Следовательно, статическая неопределимость системы может быть вызвана как внешними, так и внутренними связями.
Если рассматривать внешние связи, то можно отметить, что положение жесткого тела на плоскости x,y характеризуется тремя независимыми параметрами координатами x, y и углом поворота рассматриваемой плоскости. Таким образом, необходимое для равновесия число наложенных внешних связей должно быть равно трем (по количеству уравнений равновесия ∑x = 0, ∑y = 0, ∑m = 0).
Если плоская система состоит из D частей, каждую из которых можно рассматривать как жесткое тело, то количество параметров, определяющих положение этой системы будет равно 3 D. Каждый шарнир, соединяющий две части системы, разрешает лишь их взаимный поворот, устраняя возможность их взаимных смещений следовательно он уменьшает количество возможных перемещений системы на две единицы. Кроме этого, каждый опорный стержень устраняет возможность перемещения системы в соответствующем направлении. Таким образом, подсчитать степень статической неопределимости системы, определяемую внешними связями, можно по следующей формуле:
W = 3 D — 2 Ш — С,
где D число частей (“дисков”) системы, каждая из которых может рассматриваться как абсолютно жесткое тело, Ш количество шарниров в системе, соединяющих “диски”, С число опорных стержней. Для статически определимых систем W =0.
При W<0 система является статически неопределимой.
На рис. 6.5 показана плоская рама, имеющая в первом (а) случае три внешние связи, а во втором случае (б) — пять.
Значит, в первом случае рама имеет необходимое для статической определимости количество внешних связей, а во втором же две дополнительные внешние связи. Однако в обеих ситуациях рама статически неопределима, т.к. конфигурация ее такова, что не позволяет определить усилия во всех ее элементах, используя только уравнения равновесия. Следовательно, для окончательного ответа на вопрос о статической определимости системы необходимо проведение совместного анализа наложенных на систему внешних и внутренних связей.
Рис. 6.5
18.4 Определение усилий в статически неопределимой системе
Определим опорные реакции и построим эпюру моментов для балки, находящейся под действием равномерно распределенной нагрузки q рис.3.
Сначала изобразим все реакции, которые по устройству опор могут возникнуть в этой балке. Таких реакций может быть на опоре А три: вертикальная А, горизонтальная и опорный момент , на опоре В возможно появление лишь одной реакции В. Таким образом, число опорных реакций на одну больше, чем уравнений статики.
Одна из реакций является добавочной, как говорят, «лишней» неизвестной. Этот термин прочно укоренился в технической литературе; между тем, принять его можно лишь условно.
Рис.3. Исходная расчетная схема статически неопределимой балки.
Составим все уравнения статики для нашей балки, приравнивая нулю сумму проекций всех сил на направление оси балки, на перпендикуляр к ней, и сумму моментов относительно точки А. Получим систему:
,
Из первого уравнения сразу определяется опорная реакция Для определения трех других остаются лишь два уравнения.
За лишнюю реакцию можно взять любую из этих трех: попробуем взять реакцию опоры В.
В таком случае мы должны считать, что рассматриваемая балка получилась из статически определимой балки АВ, защемленной концом А, у которой потом поставили добавочную опору в точке В.
Эта статически определимая балка, которая получается из статически неопределимой при удалении добавочного, лишнего опорного закрепления, называется основной системой.
Выбрав какую-либо из реакций за лишнюю неизвестную, мы тем самым выбираем основную систему.
Попробуем теперь превратить основную систему без опоры В в систему, полностью совпадающую с заданной статически неопределимой балкой (Рис.3).
Рис.4. Эквивалентная система
Для этого загрузим ее сплошной нагрузкой q и в точке В приложим лишнюю реакцию В (Рис.4).
Однако этого мало: в балке, представленной на рис.4, точка В может перемещаться по вертикали под действием нагрузок q и В; между тем, в нашей статически неопределимой балке точка В не имеет этой возможности, она должна совпадать с опорным шарниром.
Поэтому, чтобы привести к окончательному совпадению, надо к последней добавить условие, что прогиб точки В основной системы под действием нагрузок q и В должен быть равен нулю:
fB = 0
Это и будет добавочное уравнение, определяющее реакцию В; оно является условием совместности деформаций в рассматриваемом случае: конец В балки не отрывается от опоры.
Решение этого добавочного уравнения возможно несколькими способами.
Способ сравнения деформаций
fB = 0
Выполняя решение уравнения, названного уравнением совместности деформаций, можно рассуждать следующим образом.
Прогиб точки В основной системы под действием нагрузок q и В складывается
из двух прогибов: одного , вызванного лишь нагрузкой q, fBq и другого fBB, вызванного реакцией В.
Таким образом,
fB = fBq + fBB =0
Остается вычислить эти прогибы. Для этого загрузим основную систему одной нагрузкой q (рис.4, а).
Рис.4. Расчет прогиба от исходной нагрузки — а) и реакции — б)
Тогда прогиб точки В будет равен:
При нагружении основной системы реакцией В (Рис.4,б) имеем:
Подставляя эти значения прогибов в уравнение (1), получаем:
Отсюда
В этом способе мы сначала даем возможность основной системе деформироваться под действием внешней нагрузки q, а затем подбираем такую силу В, которая бы вернула точку В обратно. Таким образом, мы подбираем величину неизвестной дополнительной реакции В с тем расчетом, чтобы уравнять прогибы от нагрузки q и силы В.
Этот способ и называют способом сравнения деформаций.
Рис.5. Эпюры поперечных сил и внутренних изгибающих моментов.
Подставляя значение лишней реакции В в уравнения статики, получаем
Выражение изгибающего момента получаем, рассматривая правую часть балки (Рис.4) и подставляя значение В:
Поперечная сила Q выражается формулой
Эпюры моментов и поперечных сил изображены на рис.5. Сечение с наибольшим положительным моментом соответствует абсциссе , определяемой равенством
т.е.
Отсюда соответствующая ордината эпюры моментов, равна:
18.5 Предельные и допускаемые нагрузки в статически неопределимых системах
Статически неопределимые системы обладают рядом характерных особенностей:
1.
Статически неопределимые конструкции являются более жесткими, чем соответствующие статически определимые, так как имеют дополнительные связи.
2. В статически неопределимых системах возникают меньшие внутренние усилия, что определяет их экономичность по сравнению со статически определимыми системами при одинаковых внешних нагрузках.
3. Нарушение лишних связей в статически неопределимой системе не всегда приводит к разрушению, в то время как потеря связи в статически определимой системе делает ее геометрически изменяемой.
4. Для расчета статически неопределимых систем необходимо предварительно задаваться геометрическими характеристиками поперечных сечений элементов, т.е. фактически их формой и размерами, так как их изменение приводит к изменению усилий в связях и новому распределению усилий во всех элементах системы.
5. При расчете статически неопределимых систем необходимо заранее выбрать материал конструкции, так как необходимо знать его модули упругости.
6. В статически неопределимых системах температурное воздействие, осадка опор, неточности изготовления и монтажа вызывают появление дополнительных усилий.
Основными методами расчета статически неопределимых систем являются:
1.Метод сил. Здесь в качестве неизвестных рассматриваются усилия – силы и моменты.
2.Метод перемещений. Неизвестными являются деформационные факторы – углы поворотов и линейные смещения.
3.Смешанный метод. Здесь часть неизвестных представляет собой усилия, а другая часть – перемещения.
4. Комбинированный метод. Используется при расчете симметричных систем на несимметричные нагрузки.
В предыдущем изложении методов расчета мы исходили из основного условия прочности .
Это неравенство требует выбора размеров конструкции с таким расчетом, чтобы наибольшее напряжение в самом опасном месте не превосходило допускаемого.
Но можно стать на другую точку зрения.
Можно задать условие, чтобы действительная нагрузка на всю конструкцию не превосходила некоторой допускаемой величины. Условие это можно выразить таким неравенством:
За допускаемую нагрузку надо выбрать некоторую часть той нагрузки, при которой конструкция перестанет функционировать правильно, перестанет выполнять свой назначение. Такая нагрузка обычно называется предельной, иногда—разрушающей в широком смысле слова (под разрушением конструкции подразумевают прекращение ее нормальной работы).
В статически определенных системах расчет по допускаемым нагрузкам приводит к тем же результатам, что и расчет по допускаемым напряжениям.
Совсем другие результаты мы получим, если будем применять способ допускаемых нагрузок к статически неопределимым системам.
Метод расчета по допускаемым нагрузкам позволяет спроектировать статически неопределимую систему из материала, обладающего площадкой текучести, экономичнее, чем при расчете по допускаемым, напряжениям.
Таким образом, новый метод расчета позволяет реализовать скрытые при старом способе запасы прочности в статически неопределимых системах, добиться повышения их расчетной грузоподъемности и действительной равнопрочности всех частей конструкции.
Изложенные выше теоретические соображения проверялись неоднократно на опыте, причем всегда наблюдалась достаточно близкая сходимость величин предельной нагрузки — вычисленной и определенной при эксперименте.
Помимо указанных аналитичеких методов при расчете особо сложных систем используются различные численные методы.
Расчет ферм онлайн. Пять бесплатных программ для разработчика металлоконструкций
Расчёт треугольной фермы — онлайн калькулятор
Инструкция для калькулятора расчета треугольной фермы
Введите значения размеров в миллиметрах:
X – Длина треугольной стропильной фермы зависит от размера пролета, который необходимо накрыть и способа ее крепления к стенам.
Деревянные треугольные фермы применяют для пролетов длиной 6000-12000 мм. При выборе значения X нужно учитывать рекомендации СП 64.13330.2011 «Деревянные конструкции» (актуализированная редакция СНиП II-25-80).
Y – Высота треугольной фермы задается соотношением 1/5-1/6 длины X.
Z – Толщина, W – Ширина бруса для изготовления фермы. Искомое сечение бруса зависит от: нагрузок (постоянные – собственный вес конструкции и кровельного пирога, а также временно действующие – снеговые, ветровые), качества применяемого материала, длины перекрываемого пролета. Подробные рекомендации о выборе сечения бруса для изготовления фермы, наведены в СП 64.13330.2011 «Деревянные конструкции», также следует учитывать СП 20.13330.2011 «Нагрузки и воздействия». Древесина для несущих элементов деревянных конструкций должна удовлетворять требованиям 1, 2 и 3-го сорта по ГОСТ 8486-86 «Пиломатериалы хвойных пород. Технические условия».
S – Количество стоек (внутренних вертикальных балок).
Чем больше стоек, тем выше расход материала, вес и несущая способность фермы.
Если необходимы подкосы для фермы (актуально для ферм большой протяженности) и нумерация деталей отметьте соответствующие пункты.
Отметив пункт «Черно-белый чертеж» Вы получите чертеж, приближенный к требованиям ГОСТ и сможете его распечатать, не расходуя зря цветную краску или тонер.
Нажмите «Рассчитать».
Треугольные деревянные фермы применяют в основном для кровель из материалов требующих значительного уклона. Онлайн калькулятор для расчета деревянной треугольной фермы поможет определить необходимое количество материала, выполнит чертежи фермы с указанием размеров и нумерацией деталей для упрощения процесса сборки. Также с помощью данного калькулятора Вы сможете узнать общую длину и объем пиломатериалов для стропильной фермы.
perpendicular.pro
Как рассчитать ферму онлайн?
Продолжаем серию статей о расчетах сопромата онлайн. В этой статье я хочу поделиться онлайн-сервисами, которые позволяют рассчитывать фермы.
С помощью сайтов, указанных в этой статье, Вы узнаете, как произвести расчет фермы онлайн: определить реакции в опорах и узнать усилия, возникающие в стержнях.
В такой отрасли, как строительство, ферма — элемент, который ничем нельзя заменить. Ее используют для построения мостов, ангаров, стадионов. Без нее не обойдется строительство павильонов, сцен, подиумов. Кузов автомобиля, корпус корабля, самолета также считают фермой. Что немаловажно, при создании проекта корабля или самолета расчеты прочности производят так же, как и при подсчете силы действия на структуру.
Данная система уникальна тем, что она неизменна под действием факторов внешней среды. Нагрузки на нее приходятся очень больше, но благодаря своему строению она заслужила особого внимания. Ферма — это огромное количество стержней, соединенных в одну систему. Давление приходится на места, в которых соединяются детали. На сегодняшний день в строительной отрасли отдают предпочтение жесткому скреплению, а не шарнирному.
Free Truss and Roof Calculator
Данный сервис расположен по адресу — skyciv.com/free-truss-calculator
Авторы данного проекта позиционируют свой онлайн-калькулятор как инструмент для проектирования ферм, который позволяет рассчитывать продольные усилия в стержнях, определить реакции, возникающие в опорах фермы и д.р.
Создатели также отмечают, что данный софт особенно полезен для проектирования мостовых ферм и стропильных систем деревянных крыш.
Сразу оговорюсь, бесплатный функционал программы имеет определенные ограничения: можно добавить не более 12-ти стержней, 2-ух опор и 5-ти сосредоточенных внешних сил. В платной версии ограничений нет. Для расчета простых ферменных конструкций, бесплатного функционала вполне хватает.
Пример расчета фермы онлайн
В этом разделе я покажу как создать расчетную схему простейшей фермы и получить результаты расчета.
Задаем узлы фермы
Первым делом необходимо задать узлы будущей фермы, которые дальше будут учитываться в расчете как простые шарниры.
Для создания нового узла нужно выбрать кнопку – «Nodes».
Каждый задаваемый узел имеет свой уникальный идентификатор, к которому по ходу формирования расчетной схемы будем обращаться: при создании стержней фермы и приложении нагрузок. Для того чтобы создать новый узел, нужно задать его координаты по X и Y:
Примечание: рекомендуется первый узел задавать с координатами (0;0), так легче будет высчитывать координаты всех последующих узлов.
Создаем стержни фермы
Стержни задаются достаточно просто. Для создания нового стержня нужно выбрать кнопку — «Members». Далее нужно будет указать идентификатор узла, с которым будет соединятся стержень в начале и в конце. Вот что получилось у меня:
Назначаем опоры
Для того, чтобы задать связи (опоры) фермы нужно выбрать кнопку – «Support». Эта программа имеет в своем функционале 6 видов связей. Я выберу классическую шарнирно-подвижную и неподвижную опору. Для того чтобы установить опору, нужно выбрать вид опоры и указать узел где ее нужно установить.
Прикладываем нагрузку
В данной программе на ферму можно накладывать все виды нагрузок: сосредоточенные силы (Point Loads) и моменты (Moments), распределенную нагрузку (Distributed Loads). Например, для приложения сосредоточенной силы, нужно выбрать узел и задать ее численное значение.
Получаем результаты расчета
После выполнения всех вышеописанных шагов, можно получить результаты расчета. Для этого нужно нажать кнопку – «Solve». Бесплатно можно вывести реакции в опорах фермы, значения продольных усилий. Также для каждого стержня указывается растянут он или сжат:
Вот такая есть полезная программа для расчета фермы онлайн!
Также для расчета фермы можно воспользоваться программой, описываемой на этой страничке.
sopromats.ru
Пять бесплатных программ для разработчика металлоконструкций
Проектирование металлических конструкций – одно из важнейших направлений строительной деятельности. Для определения требуемых параметров профилей используется дорогостоящее лицензионное программное обеспечение, требующее наличия профильного образования и навыков работы с конкретным программным комплексом.
При этом бывают ситуации, когда нужно сделать чертеж «на коленке», подобрать нужный прокат, подсчитать вес балки для определения стоимости и заказа металла. В тех случаях, когда воспользоваться специальными программами нет возможности, удобными помощниками при расчете металлоконструкций могут стать бесплатные онлайн- и десктоп- программы:
- калькулятор металлопроката Арсенал;
- онлайн калькулятор Metalcalc;
- онлайн-программа sopromat.org для расчета балок и ферм;
- расчет балок в Sopromatguru онлайн;
- desktop-программа «Ферма».
1. Калькулятор металлопроката Арсенал
Компания Арсенал предоставляет всем желающим возможность сэкономить свое время, воспользовавшись фирменной десктоп-программой для подсчета теоретического веса металлического профиля любых видов, в том числе – из черной и нержавеющей, а также — из цветного металла. На сайте доступна и онлайн-версия программы.
Для того чтобы выполнить расчет профиля нужно ввести информацию о толщине металла, длине отрезка, высоте и ширине.
Можно также выбрать марку прокатного профиля из сортамента и задать требуемую длину. В этом случае программа определит его габаритные размеры и вес автоматически.
2. Онлайн-калькулятор металлопроката Metalcalc
Онлайн-калькулятор Metalcalc — удобный ресурс для определения веса и длины металлопроката. При задании основных технические параметров изделия (номер сортамента или габаритные размеры профиля, его длина) программа определит его вес. Расчеты выполняются на основании действующих ГОСТов и отличаются максимальной точностью.
Программа имеет также и функцию обратного пересчета. Если указать массу и типоразмер профиля – сервис высчитает его длину. Ресурс абсолютно бесплатен и удобен в использовании.
3. Бесплатная онлайн-программа sopromat.org для расчета балок и ферм
На сайте Sopromat.org представлена бесплатная онлайн-программа для расчета балок и ферм методом конечных элементов. Расчет может быть выполнен, в том числе, для статически неопределимых рам.
Сервис может быть полезен как студентам для выполнения курсовых работ, так и практикующим инженерам для определения параметров реальных металлоконструкций. Онлайн-ресурс позволяет:
- определить перемещения в узлах;
- рассчитать реакции опор;
- построить эпюры Q, M, N
- сохранить результаты расчетов и схему нагрузок;
- экспортировать результаты в формат чертежа DXF.
На сайте всегда находится самая свежая версия программы. Имеется версия Mini для скачивания и работы на мобильных устройствах. Мобильная программа обладает всеми преимуществами полноценной версии.
4. Расчет балок в Sopromatguru
Sopromatguru – частично бесплатная онлайн-программа, служащая для расчета балок. Ресурс подходит как для выполнения курсовых работ студентами, изучающими сопромат и строительную механику, так и для инженеров, задействованных в реальных проектах. На данном онлайн-сервисе можно:
- рассчитать статически определимую систему;
- определить перемещения в узлах;
- рассчитать реакции опор;
- построить эпюры реакций опор;
- сохранить ссылку на результаты расчетов.

В ближайшее время авторы планируют добавить в программу функцию расчета ферм. На сегодняшний день онлайн-ресурс позволяет бесплатно задать параметры балки, опоры, нагрузки и получить эпюру. За получение доступа к подробному расчету авторы программы просят перечислить символическую оплату. Стоит отметить, что онлайн-сервис красиво оформлен и оборудован понятным интерфейсом.
5. Бесплатная desktop-программа «Ферма»
Небольшая программа Ферма позволяет рассчитать плоскую статически определимую ферму и сохранить результаты. Для начала работы необходимо задать геометрические параметры фермы (размеры стержней, высоты, положения раскосов, нагрузки).
Расчет выполняется по методу вырезания узлов. Определяются усилия в стержнях фермы, а также реакции опор. Максимальное число панелей фермы – 16, число нагрузок – не более 20. Программный комплекс может также применяться и для расчета статически неопределимых ферм.
maistro.ru
Расчет усилий в стержнях фермы
Сервис ЭПЮРЫ ОНЛАЙН / РАСЧЕТ ФЕРМЫ может помочь Вам расчитать любую ферму, а если она является статически определимой (а фермы в большинстве случаев делают статически определимыми) — то и расписать уравнения равновесия во всех узлах фермы, как показано на рисунке.
Кроме этого, сервис выдает усилия в стержнях фермы в табличном виде
Поскольку количество стержней бывает большое, расстояния неудобные, то напрямую вводить данные в расчетчике долго. Для упрощения мы создали ГЕНЕРАТОР ОДНОСКАТНОЙ ФЕРМЫ, в котором достаточно указать основные размеры фермы — и расчетная схема будет создана автоматически.
Если уж Вы решили самостоятельно расчитать ферму (даже с помощью этого сайта), неплохо бы ознакомиться с основными понятиями в теории расчета ферм 🙂
Фермой называется конструкция, состоящая из стержней, соединённых между собой шарнирами, которые называются узлами фермы. Внешняя нагрузка на ферму передаётся через эти узлы. Каждый стержень в ферме находится в условиях простого осевого растяжения – сжатия, но общая деформация фермы – изгибная, то есть ферма работает на изгиб.
Пролет фермы — это расстояние между опорами. Расстояние между узлами фермы по горизонтали называется панелью фермы и обозначается d.
Выполнить расчет фермы, это значит, что в первую очередь нужно определить усилия в стержнях фермы. Общепринятые обозначения усилий в стержнях фермы:
O – усилие в стержнях верхнего пояса,
U – усилие в стержнях нижнего пояса,
V – усилие в стойках,
D – усилие в раскосах.
Расчет фермы начинают с определения опорных реакций. Опорные реакции в ферме определяются как в простой балке, работающей на изгиб.
Для определения усилий в стержнях ферм существуют несколько способов. Рассмотрим некоторые из них (аналитические):
а) Способ моментной точки. Применяется, когда можно разрезать ферму на две части так, чтобы в разрез попало три стержня. Для нахождения усилия в одном из них необходимо найти точку пересечения двух других разрезанных стержней (моментная точка) и записать уравнение равновесия (сумма моментов всех сил вокруг этой точки) любой отсечённой части фермы.
б) Способ проекций. Применяется, когда можно разрезать ферму на две части так, чтобы в разрез попало три стержня.
При нахождении усилия в одном из них два других стержня оказываются параллельны (т.е. моментная точка оказывается в бесконечности). Записывается сумма проекций сил на вертикальную ось У любой отсечённой части фермы. Способ проекций чаще всего применяется для нахождения усилий в раскосах или стойках фермы с параллельными поясами.
в) Способ вырезания узлов. Применяется, когда два предыдущих способа не неприменимы, т.е. нельзя провести сечение через три стержня. Данный способ заключается в вырезании узла, к которому принадлежит искомый стержень и рассмотрении равновесия этого узла.
ПЕРЕЙТИ К РАСЧЕТУ ОДНОСКАТНОЙ ФЕРМЫ >>
sopromat.xyz
Расчет рамы онлайн
В данной статье, из серии о расчетах сопромата онлайн, будет посвящена рамам. Рассмотрим отличный сервис, который позволяет рассчитывать и строить эпюры: продольных и поперечных сил, а также изгибающих моментов.
rama.sopromat.org — сервис расчета рам в режиме онлайн
Рассчитать раму онлайн можно по адресу rama.
sopromat.org. В основе этой программы, как и в любой современной CAE системе, лежит метод конечных элементов. Что позволяет рассчитать любую раму, какой бы сложной она не была. Также это дает возможность рассчитывать статически неопределимые системы.
Отдельно хотелось бы отметить, что этот онлайн сервис дает возможность рассчитывать системы с врезными шарнирами. Есть возможность вывода решения МКЭ.
Преимущества онлайн сервиса
- Возможность расчета любой стержневой системы. То есть, помимо рамы можно рассчитать балку, ферму и т.д. Как статически определимую, так и неопределимую систему;
- Можно определить перемещение любого сечения: прогиб, угол поворота;
- Можно узнать опорные реакции;
- Построить эпюры внутренних силовых факторов: продольных сил, поперечных сил и изгибающих моментов;
- Создать несколько расчетных схем в одном окне;
- Сохранить и восстановить расчетную схему;
- Экспортировать результаты в формат чертежа.

Недостатки онлайн сервиса:
- Неудобство пользования сервисом на мобильных устройствах;
- Бесплатно программой можно определить перемещения, опорные реакции и построить эпюры продольных сил. А вот самое нужное, эпюры поперечных сил и изгибающих моментов, можно получить, заплатив 20р. за 1 день пользования сервисом.
Несмотря на это, данный сервис, пожалуй, один из лучших по расчету рам и ферм, который есть в интернете. Лучше может быть только профессиональный софт, такой как CAE система ANSYS и ему подобные программы.
Порядок расчета рамы онлайн
Первом делом нужно сформировать стержневую систему. Для этого на вкладке «Построение» нужно выбрать «Добавить стержень», после чего согласно своим размерам построить схему рамы:
После построения расчетной схемы рамы на вкладке «Элементы» появятся все созданные стержни и узлы этих стержней. Для приложения распределенной нагрузки, нужно выбрать интересующий элемент и задать интенсивность этой нагрузки.
Чтобы создать сосредоточенный момент или силу, нужно выбрать соответственно узел. Там же в узлах накладываются связи на схему: задаются опоры или жесткие связи:
После формирования расчетной схемы можно получить расчеты выбрав одну из опций на вкладке – «Расчет». Причем, реакции опор и эпюру продольных сил можно получить бесплатно. Для вывода эпюры поперечной силы и изгибающего момента, а также получения подробного хода решения методом конечных элементов нужно заплатить 20р. Вот такой удобный сервис существует для расчета рам в режиме онлайн.
sopromats.ru
Сопромат онлайн
На портале sopromats.ru, рассказано о самых популярных онлайн программах и сервисах по сопромату, используя которые можно очень быстро, на контрольной работе или на экзамене, посчитать, скажем, балку или раму, определить прогиб или угол поворота, рассчитать геометрические характеристики и т.д. Также представленные в этом материале ресурсы, будут полезны студентам при выполнении домашней работы, инженерам при выполнении простеньких расчетов.
Конечно, не каждую задачу можно решить с помощью сервисов, которые существуют в интернете. С помощью них, можно выполнять типовые и простые расчеты, с более сложными задачами, где для решения нужен комплексный подход, рекомендуем заказывать онлайн-помощь у профессионалов, которые за считанные минуты могут решить любую задачу по сопромату. Авторы данного проекта решают сопромат онлайн, причем имеют большой опыт в этом деле, о чем подробно будет также рассказано в этой статье.
Элементы конструкций, изучаемые в сопромате – онлайн расчет
В этом разделе расскажем, как рассчитать такие простейшие элементы конструкций как балка, рама и ферма, расчеты которых подробно изучаются в сопромате. Точнее укажем на специальные странички на сайте, где очень подробно, для каждого элемента, описываются способы расчета онлайн.
Сервисы для выполнения расчетов балок-онлайн
Если вам нужно рассчитать балку онлайн, изучите этот материал.
Там рассматриваются 3 отличных сервиса, с помощью которых можно:
- рассчитать реакции в опорах;
- рассчитать и построить эпюры;
- подобрать поперечное сечение балки;
- определить прогиб или угол поворота поперечного сечения.

Программы для выполнения расчетов рам-онлайн
Для расчета рам в режиме онлайн, наша команда рекомендует использовать сервис, о котором подробно рассказано здесь.
Вкратце если рассказывать, то сервис имеет следующие особенности:
- расчет статические определимых и неопределимых систем;
- возможно использовать простые шарниры в расчетной схеме;
- расчет выполняется методом конечных элементов;
- есть возможность создания отчета и экспорта результатов в формат чертежа.
Программы для расчета ферм-онлайн
Ферму в режиме онлайн можно рассчитать программой, описываемой в этой статье.
Там рассказано, что может программа и есть пошаговая инструкция как создать расчетную схему фермы.
Заказать онлайн-помощь по сопромату
Если на контрольной или на экзамене предстоит решать какие-то необычные, сложные задачи по сопромату, или у вас не будет возможности вбивать условие задачи в выше описанные онлайн программы, Вы всегда можете заказать онлайн-помощь у меня, создателя этого ресурса.
Онлайн-помощь осуществляется в реальном времени. Данный вид услуги во многом схож с репетиторством. В оговоренное время, я работаю только с вами, решаю задачи, отвечаю на вопросы.
Договаривайтесь заранее об онлайн-помощи
Предварительно, желательно за день, особенно во время сессии, нужно договориться о времени, об особенностях решения и его оформления. Во время сессии, все студенты активизируются, всем нужна помощь и срочно. Но я один и всем помочь не смогу, так как не успею. Поэтому, если вы хотите точно сдать экзамен или зачет, в определенный день и время, пишите заранее. Кто-нибудь более шустрый, будет писать экзамен в тот же день, что и вы, застолбит время раньше вас, и я не смогу вам помочь.
Желательно, знать, что вообще будет на экзамене, контрольной, зачете. Хотя бы примерно. Некоторые студенты присылают примерные билеты до экзамена, это идеальный вариант. Это нужно мне, во-первых чтобы назвать цену, во-вторых обговорить некоторые особенности решения, так как в сопромате можно решить одну и ту же задачу разными методами.
Или я захочу, к примеру, уточнить некоторые моменты по оформлению, взять те же эпюры, на одной кафедре, больше заточенной под машиностроителей, эпюры изгибающих моментов откладывают со стороны сжатых волокон, а строители откладывают со стороны растянутых. Если на экзамене вы нарисуете эпюры не так как вас учили, скорей всего это сочтут за ошибку. Поэтому перед онлайн-помощью максимально узнайте все о предстоящем экзамене, сходите на консультацию, потом пишите мне, будем беседовать.
Решаю преимущественно практические задания
Я, в основном, помогаю с решением практических задач. На теоретические вопросы можно и без моей помощи найти ответы в интернете. Таким образом, мы сможем распределить время, отведенное на написание экзамена более рационально, пока я буду работать над задачами, вы так же будете при деле. Хотя можно, и об этом договорится, к примеру, если будут тесты какие-нибудь, ответы в интернете будет найти сложнее.
Помощь оказывается только при полной предоплате
Теперь по оплате.
Минимальная стоимость помощь составляет — 500р. Ориентировочно это одна хорошая задача. Но так как задачи по сопромату сильно дифференцированы по сложности, то цена за одну задачу также может варьироваться, все решается в индивидуальном порядке. Онлайн помощь осуществляется строго при полной предоплате. Не нужно мне писать, «да вот потом перечислю», «сразу после экзамена» и т.д. После экзамена вы забудете про свои обещания, решите сэкономить.
Как же быть, если вам не удастся выйти со мной на связь? Отберут телефон или, быть может, он разрядится, преподаватель будет ходить по рядам и т.д. В этом случае я возвращаю вам 60% от уплаченной суммы, и оставляю себе не более 500р. Все-таки я сижу, жду вас, естественно не бесплатно. Также если вдруг мне не удастся выйти на связь, что бывает очень редко, практически никогда, вдруг отключат свет, и на 2-х компьютерах сядет батарейка, то я верну вам полностью сумму и несколько раз извинюсь.
Для заказа онлайн-помощи напишите мне по контактам указанным в этой статье.
Также Вы можете узнать больше подробностей, про онлайн-помощь, на нашем новом сайте – tekhnar.com.
sopromats.ru
Расчёт фермы для навеса: формулы, которые понадобится использовать
Содержание статьи:
Навес является простой архитектурной конструкцией, которая применяется в самых различных целях. В большинстве случаев его изготавливают при отсутствии гаража с накрытием на даче или для того, чтобы защитить площадку для отдыха от сильных лучей солнца. Для обеспечения надежности и прочности подобной постройки небольших размеров понадобится произвести расчет навеса. В конечном итоге можно будет получить данные, которые смогут показать, какие фермы будут использоваться и как их нужно будет варить.
Схему закрепления профильных труб можно увидеть на рис. 1.
На рисунке 1 изображена схема закрепления трубКак рассчитать фермы для навеса своими руками?
Для того чтобы произвести расчет подобной конструкции для навеса, понадобится подготовить:
- Калькулятор и специальное программное обеспечение;
- СНиП 2.
01.07-85 и СНиП П-23-81.
При проведении расчетов надо будет выполнить следующие действия:
- Прежде всего понадобится выбрать схему фермы. Для этого определяются будущие контуры. Очертания нужно выбирать исходя из основных функций навеса, материала и других параметров;
- После этого надо будет определить габариты изготавливаемой конструкции. Высота будет зависеть от типа кровли и используемого материала, веса и других параметров;
- Если размеры пролета превышают 36 м, понадобится произвести расчет для строительного подъема. В данном случае имеется ввиду обратный погашаемый изгиб от нагрузок на ферму;
- Необходимо определить размеры панелей сооружения, которые должны соответствовать расстояниям между отдельными элементами, которые обеспечивают передачу нагрузок;
- На следующем этапе определяется расстояние между узлами, которое чаще всего равняется ширине панели.
При произведении расчетов следуйте таким советам:
- Понадобится все значения высчитать в точности.
Следует знать, что даже малейший недочет приведет к ошибкам в процессе произведения всех работ по изготовлению конструкции. Если нет уверенности в собственных силах, то рекомендуется сразу же обратиться к профессионалам, которые имеют опыт в проведении подобных расчетов;
- Для облегчения работы можно использовать готовые проекты, в которые останется лишь подставить имеющиеся значения.
В процессе выполнения расчета фермы следует помнить, что в случае ее увеличивающейся высоты будет увеличиваться и несущая способность. В зимнее время года снег на подобном навесе практически не будет накапливаться. Для того чтобы увеличить прочность конструкции, следует установить несколько прочных ребер жесткости.
Для сооружения фермы лучше всего использовать трубу из железа, которая имеет небольшой вес, высокую прочность и жесткость. В процессе определения размеров для подобного элемента понадобится учитывать следующие данные:
- Для конструкций небольших размеров, ширина которых составляет до 4,5 м, понадобится использовать трубу из металла 40х20х2 мм;
- Для конструкций, ширина которых составляет менее 5,5 м, нужно использовать трубу с размерами 40х40х2 мм;
- Если ширина фермы составит более 5,5 м, лучше всего применить трубу 60х30х2 мм или 40х40х3 мм.

В процессе планирования шага ферм следует учитывать, что максимально возможное расстояние между трубами навеса составляет 1,7 м. Только в таком случае можно будет сберечь надежность и прочность конструкции.
Пример расчета ферм для навеса
- В качестве примера будет рассмотрен навес шириной 9 м уклоном в 8°. Пролет сооружения составляет 4,7 м. Нагрузки снега для региона находятся на уровне 84 кг/м²;
- Вес фермы составляет приблизительно 150 кг (следует взять маленький запас на прочность). Вертикальная нагрузка составляет 1,1 т на стойку с высотой 2,2 м;
- Одним концом ферма будет опираться на стенку постройки из кирпича, а вторым — на колонну для опоры навеса с помощью анкерных болтов. Для изготовления фермы используется квадратная труба 45х4 мм. Следует заметить, что с подобным приспособлением достаточно удобно работать;
- Лучше всего изготавливать фермы с параллельными поясами. Высота каждого из элементов составляет 40 см. Для раскосов используется труба сечением 25х3 мм.
Для нижнего и верхнего пояса применяется труба 35х4 мм. Козырьки и другие элементы нужно будет сварить друг с другом, потому толщина стенки будет 4 мм.
В конечном итоге можно будет получить следующие данные:
- Расчетное сопротивление для стали: Ry = 2,45 T/см²;
- Коэффициент надежности — 1;
- Пролет для фермы — 4,7 м;
- Высота фермы — 0,4 м;
- Число панелей для верхнего пояса конструкции — 7;
- Углы нужно будет варить через один.
Все нужные данные для расчетов можно будет найти в специальных справочниках. Однако профессионалы рекомендуют производить расчеты подобного типа с помощью использования программного обеспечения. Если будет допущена ошибка, то изготавливаемые фермы сложатся под воздействием нагрузок снега и ветра.
Как рассчитать ферму для навеса из поликарбоната?
Навес является сложной конструкцией, поэтому перед приобретением определенного количества материала понадобится смета. Каркас для опоры должен иметь возможность выдерживать любые нагрузки.
Для того чтобы произвести профессиональный расчет конструкции из поликарбоната, рекомендуется обратиться за помощью к инженеру с опытом подобной работы. Если навес являет собой отдельную конструкцию, а не пристройку к частному дому, то расчеты усложнятся.
Уличная кровля состоит из столбиков, лаг, ферм и покрытия. Именно эти элементы и нужно будет рассчитывать.
Если планируется изготовить навес из поликарбоната арочного типа, то не получится обойтись без использования ферм. Фермы являются приспособлениями, которые связывают лаги и опорные столбики. От подобных элементов будут зависеть размеры навеса.
Навесы из поликарбоната, в качестве основы которых применяются металлические фермы, изготавливать достаточно сложно. Правильный каркас сможет распределять нагрузку по опорным столбикам и лагам, при этом конструкция навеса не будет разрушаться.
Для монтажа поликарбоната лучше всего использовать профильные трубы. Основной расчет фермы — учет материала и уклона. К примеру, для односкатной навесной конструкции с маленьким уклоном применяется неправильная форма фермы. Если конструкция имеет маленький угол, то можно использовать металлические фермы в форме трапеции. Чем больше радиус структуры арки, тем меньше существует возможностей задержки снега на кровле. В данном случае несущая способность фермы будет большой (рис. 2).
На рисунке 2 изображен будущий навес покрытый поликарбонатомЕсли используется простая ферма домиком размерами 6х8 м, то расчеты будут такими:
- Шаг между столбиками для опоры — 3 м;
- Количество металлических столбиков — 8 шт;
- Высота ферм под стропами — 0,6 м;
- Для устройства обрешетки крыши понадобится 12 профильных труб с размерами 40х20х0,2 см.
В некоторых случаях можно сэкономить путем уменьшения количества материала. К примеру, вместо 8-ми стоек можно установить 6. Можно также сократить обрешетку каркаса. Однако не рекомендуется допускать потерю жесткости, так как это может привести к разрушению сооружения.
Подробный расчет фермы и дуги для навеса
В данном случае будет производиться расчет навеса, фермы которого устанавливаются с шагом 1 м. Нагрузка на подобные элементы от обрешетки передается исключительно в узлах фермы. В качестве материала для кровли используется профнастил. Высота фермы и дуги может быть любой. Если это навес, который примыкает к основной постройке, то главным ограничителем является форма кровли. В большинстве случаев сделать высоты фермы больше 1 м не получится. С учетом того, что понадобится делать ригеля между колоннами, максимальная высота составит 0,8 м.
Схему навеса по фермам можно увидеть на рис. 3. Голубым цветом обозначаются балки обрешетки, синим цветом — ферма, которую нужно будет рассчитывать. Фиолетовым цветом обозначаются балки или фермы, на которые будут опираться колонны.
В данном случае будет использоваться 6 ферм треугольной формы. На крайние элементы нагрузка будет в несколько раз меньше, чем на остальные. В данном случае металлические фермы будут консольными, то есть их опоры располагаются не на концах ферм, а в узлах, которые изображены на рис. 3. Такая схема позволяет равномерно распределять нагрузки.
На рисунке 3 изображена схема укрытия по фермамРасчетная нагрузка составляет Q = 190 кг, при этом снеговая нагрузка равна 180 кг/м². Благодаря сечениям возможно произвести расчет усилий во всех стержнях конструкции, при этом нужно учитывать тот факт, что ферма и нагрузка на данный элемент является симметричной. Следовательно, понадобится рассчитывать не все фермы и дуги, а лишь некоторые из них. Для того чтобы свободно ориентироваться в большом количестве стержней в процессе расчета, стержни и узлы промаркированы.
Формулы, которые понадобится использовать при расчете
Понадобится определить усилия в нескольких стержнях фермы. Для этого следует использовать уравнение статического равновесия. В узлах элементов шарниры, потому значение моментов изгиба в узлах фермы равно 0. Сумма всех сил по отношению к оси x и y тоже равна 0.
Понадобится составить уравнение моментов по отношению к точке 3 (д):
М3 = -Ql/2 + N2-a*h = 0, где l — расстояние от точки 3 до точки приложения силы Q/2, которое составляет 1,5 м, а h — плечо действия силы N2-a.
Ферма имеет расчетную высоту 0,8 м и длину 10 м. В таком случае тангенс угла a составит tga = 0,8/5 = 0,16. Значение угла a = arctga = 9,09°. В конечном итоге h = lsina. Из этого следует уравнение:
N2-a = Ql/(2lsina) = 190/(2*0,158) = 601,32 кг.
Таким же образом можно определить значение N1-a. Для этого понадобится составить уравнение моментов по отношению к точке 2:
М2 = -Ql/2 + N1-a*h = 0;
N1-a*h = Ql/2;
N1-a = Q/(2tga) = 190/(2*0,16) = 593,77 кг.
Проверить правильность вычислений можно путем составления уравнения сил:
EQy = Q/2 — N2-asina = 0; Q/2 = 95 = 601,32 * 0,158 = 95 кг;
EQx = N2-acosa — N1-a = 0; N1-a = 593,77 = 601,32 * 0,987 = 593,77 кг.
Условия статистического равновесия выполнены. Любое из уравнений сил, которые использовались в процессе проверки, можно использовать для того, чтобы определить усилия в стержнях. Дальнейший расчет ферм производится таким же образом, уравнения не изменятся.
Стоит знать, что расчетную схему можно составить, так чтобы все продольные силы направлялись от поперечных сечений. В таком случае знак «-» перед показателем силы, который получен при расчетах, покажет, что подобный стержень будет работать на сжатие.
Для того чтобы определить усилие в стержне з-и, понадобится первым делом определить значение угла у: h = 3siny = 2,544 м.
Подробную информацию о том как рассчитать навес с помощью программы вы сможете узнать просмотрев это видео:
Ферма для навеса своими руками рассчитывается несложно. Понадобится лишь знать основные формулы и уметь их использовать.
vashibesedki.ru
Онлайн-помощь Помощь на 📝 экзамене по сопромату. Сопромат
Помощь на экзамене по сопромату.
Онлайн-помощь
Заказ выполнен
Начало МСК — 12:10, Вам на решение 15-20 минут — 1 задача, НО задачу необходимо высылать по мере решения! Экзамен в аудитории , пример задания в приложении. Задача будет на одну из этих тем: 1. 1-я, 2-я, 3-ья теории прочности. 2. Динамическая нагрузка. Динамические задачи, приводимые к задачам статического расчета систем. 3. Внецентренное сжатие. Нулевая линия. Ядро сечения. 4. Расчет стержневых конструкций по предельному состоянию (растяжение). Предельная нагрузка. 5. Продольный изгиб прямого стержня. Эйлерова критическая сила для шарнирно опертого стержня. Коэффициент приведения длины. 6. Продольный изгиб прямого стержня. Пределы применимости формулы Эйлера. Формула Ясинского. 7. Косой изгиб. Условие прочности. 8. Получить формулу для определения диаметра круглого сплошного поперечного сечения стержня, находящегося под действием изгиба в двух плоскостях (Мy, Mz) и кручения (Мх). Использовать III-ю теорию прочности. 9. Колебания систем с одной степенью свободы. Собственные колебания. Дифференциальное уравнение свободных колебаний невесомой системы с одной степенью свободы. Частота свободных колебаний. 10. Колебания систем с одной степенью свободы. Вынужденные колебания. Дифференциальное уравнение вынужденных колебаний невесомой системы с одной степенью свободы. Динамический коэффициент. 11. Практические расчеты стержней на устойчивость. Коэффициент продольного изгиба. 12. Внецентренное сжатие. Построить ядро сечения для прямоугольного поперечного сечения. 13. Определение перемещений и углов поворота стержневых систем при помощи интеграла Мора (порядок расчета). Правило Верещагина. 14. 4-я (энергетическая) теория прочности. Теория прочности Мора. 15. Расчет конструкций по предельному состоянию (изгиб балок, рам). Предельная нагрузка. 16. Внецентренное сжатие (растяжение) брусьев большой жесткости. Уравнение нулевой линии. Основные свойства нулевой линии и полюса. 17. Расчет конструкций по предельному состоянию (кручение стержней круглого сплошного поперечного сечения). Предельный крутящий момент. 18. Зависимости между напряжениями и деформациями (закон Гука) для трехосного напряженного состояния. 19. Работа внешних статически приложенных сил (теорема Клайперона). Потенциальная энергия деформации сооружения (работа внутренних сил). 20. Условие прочности. Условие устойчивости. Эйлеровая критическая сила. Критическое сжимающее напряжение. Коэффициент приведения длины. Гибкость стержня. Предельная гибкость. Коэффициент продольного изгиба. 21. Сложные виды сопротивления. Изгиб с кручением брусьев прямоугольного поперечного сечения. Напряжения в характерных точках поперечного сечения. Общий случай действия сил. 22. Теорема о взаимности работ (теорема Бетти). Теорема о взаимности единичных перемещений (теорема Максвелла). 23. Косой изгиб. Уравнение нулевой линии. 24. Подбор сечения стержня при продольном изгибе. Рассмотреть варианты: а) поперечное сечение состоит из одного прокатного профиля; б) поперечное сечение состоит из двух или более прокатных профилей; в) сплошное поперечное сечение в форме прямоугольника или круга. 25. Перемещения при косом изгибе. Подбор прямоугольного поперечного сечения при косом изгибе. 26. Динамическая нагрузка. Общие сведения. Принцип Даламбера. Интенсивность распределенной инерционной нагрузки. Дать примеры динамических задач, приводимых к задачам статического расчета. 27. Определение Fcr, Fadm и коэффициента запаса устойчивости. Эйлерова сила и критическая сила, вычисляемая по формуле Эйлера, формула Ясинского. 28. Свободные колебания упругих систем с одной степенью свободы (без затухания). Хочу предупредить, возможно сначала дадут теоретические вопросы, поэтому задание могу прислать позже.
Это место для переписки тет-а-тет между заказчиком и исполнителем.Войдите в личный кабинет (авторизуйтесь на сайте) или зарегистрируйтесь, чтобы
получить доступ ко всем возможностям сайта.
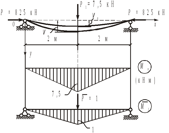
Расчеты статически неопределимых стержней и стержневых систем на прочность и жёскость
Статически неопределимыми называются такие стержни и стержневые системы, в которых реактивные факторы и внутренние усилия не могут быть определены только из уравнений равновесия. Данные системы классифицируются по степени статической неопределимости. Степень статической неопределимости представляет собой разность между числом неизвестных реакций и числом уравнений равновесия. Степень статической неопределимости системы определяет количество дополнительных уравнений (уравнения перемещений), которые необходимо составить при раскрытии статической неопределимости.
В статически определимых стержневых системах усилия возникают только от действия внешней нагрузки. В статически неопределимых стержневых системах усилия возникают не только от внешних нагрузок, но и в результате неточности изготовления отдельных элементов системы, изменения температуры элементов системы и т.д. При отклонении действительных продольных размеров стержней от номинальных (расчётных) при сборке статически неопределимых систем возникают дополнительные, так называемые монтажные усилия и напряжения. При изменении температуры статически неопределимой стержневой системы в ее элементах возникают дополнительные, так называемые температурные усилия и напряжения.
Расчет статически неопределимых стержней и стержневых систем выполняется по следующей методике.
1. Проводится анализ схемы закрепления и определяется степень статической неопределимости стержневой системы.
2. Рассматривается статическая сторона задачи, т.е. составляются уравнения равновесия.
3. Анализируется геометрическая сторона задачи. Система рассматривается в деформированном состоянии, устанавливается взаимосвязь между деформациями или перемещениями отдельных элементов системы. Полученные уравнения являются уравнениями совместности перемещений (деформаций). Количество уравнений совместности перемещений (деформации) равно степени статической неопределимости системы.
4. Рассматривается физическая сторона задачи. На основе закона Р.Гука перемещения или деформации элементов системы выражаются через действующие в них внутренние усилия и с учётом этого записываются уравнения совместности перемещений в развёрнутом виде.
5. Решая совместно уравнения равновесия и совместности перемещений в развёрнутом виде определяются неизвестные реакции, т.е. раскрывается статическая неопределимость стержневой системы.
6. Дальнейший расчёт на прочность и жёсткость аналогичен расчёту статически определимых систем.
Методика решения статически неопределимых стержней и стержневых систем показана на примерах решения различных задач.
Пример 1. Ступенчатый стержень, защемлённый с обеих сторон, нагружен силами F (рис.10,а). Требуется раскрыть статическую неопределимость стержня и определить площадь поперечного сечения.
Исходные данные: длина участка стержня l, площадь поперечного сечения стержня А модуль продольной упругости материала стержня Е, допускаемое напряжение .
Заданная стержневая система.
Решение.
1. В результате действия внешних сил на стержень возникают две опорные реакции R1 и R2. Уравнений равновесия для плоской стержневой системы можно составить одно следовательно стержень один раз статически неопределим (рис. 10,6).
2. Рассматривается статическая сторона задачи. Выбирается расчётная схема (рис. 10,6) и составляется уравнение равновесия:
3. Анализируется условие деформирования стержня и геометрическая сторона задачи, составляется уравнение совместности перемещений.
4. Рассматривается физическая сторона задачи. Условно принимая, что реакции R1 и R2 известны, определяются нормальные силы на участках
На основе закона Р.Гука записываются выражения перемещений на каждом участке, и затем составляется уравнение совместности перемещений в развёрнутом виде:
Рис.10. Заданный стержень, расчетная схема стержня, эпюры нормальной силы, нормального напряжения и перемещений
5. Совместное решение уравнения равновесия и уравнения совместности перемещений в развёрнутом виде позволяет определить неизвестные реакции Статическая неопределимость стержня раскрыта.
6. Строятся эпюры Nz, σz, δ (рис 10). Записывается условие прочности
и определяется площадь поперечного сечения стержня
Пример 2. Абсолютно жёсткий брус шарнирно крепится к стержням и опирается на шарнирно неподвижную опору (рис. 11,а). К брусу приложена сила F. Требуется раскрыть статическую неопределимость стержневой системы и определить величину допускаемой силы [F].
Исходные данные: длины стержней идлины участков бруса заданы в доляха, площади поперечного сечения стержней A1= 2A и A2= А, модуль упругости материала стержней Е, допускаемое напряжение .
Рис.11,а Рис. 11,б
Рис. 11, в
Решение.
1. Заданная стержневая система один раз статически неопределима, поскольку неизвестных реакций четыре — Н, R, R1, R2, а уравнений равновесия для плоской системы сил — три.
2. Рассматривается статическая сторона задачи (рис. 11,6). Составляются уравнения равновесия
3. Анализируется геометрическая сторона задачи (рис. 11,в) и составляется уравнение совместности перемещений. Из подобия треугольников имеем:
4. Рассматривается физическая сторона задачи. На основе закона Р.Гука определяются выражения деформаций , и затемзаписывается уравнение совместности перемещений в развёрнутом виде:
5. Совместное решение уравнений равновесия и развёрнутого уравнения совместности перемещений позволяет определить величины усилий в стержнях через внешнюю нагрузку N1 =0,442P, N2 = 0,552Р. Статическаянеопределимость системы раскрыта.
6. Определяется допускаемая нагрузка [F].
Из условия прочности I стержня
допускаемая нагрузка равна
Из условия прочности II стержня
допускаемая нагрузка равна
Окончательно принимаем для стержневой системы меньшее значение . При этом рабочие напряжения воII стержне будут равны допускаемым, а первый стержень будет недогружен.
Вопросы и задания для самопроверки,
1. Какие стержни и стержневые системы называются статически неопределёнными?
2. Как определяется степень статической неопределимости?
3. Что представляют собой уравнения совместности перемещений?
4. Какие усилия и напряжения называются монтажными?
5. Какие усилия и напряжения называются температурными?
6. Перечислите основные этапы расчётов на прочность и жёсткость статически неопределимых систем при растяжении (сжатии).
Прочность материалов | Механика материалов
ПРИМЕЧАНИЕ. Эта страница использует JavaScript для форматирования уравнений для правильного отображения. Пожалуйста, включите JavaScript.
Сопротивление материалов , также известное как Механика материалов , ориентировано на анализ напряжений и прогибов в материалах под нагрузкой. Знание напряжений и прогибов позволяет безопасно проектировать конструкции, способные выдерживать предполагаемые нагрузки.
Напряжение и деформация
Когда к конструктивному элементу прикладывается сила, в этом элементе в результате силы возникают как напряжение, так и деформация. Напряжение — это сила, переносимая элементом на единицу площади, и типичными единицами измерения являются фунт-сила / дюйм 2 (фунт / кв. Дюйм) для стандартных единиц США и Н / м 2 (Па) для единиц СИ:
где F — приложенная сила, а A — площадь поперечного сечения, на которую действует сила. Приложенная сила вызовет деформацию конструктивного элемента на некоторую длину, пропорциональную его жесткости.Деформация — это отношение деформации к исходной длине детали:
где L — деформированная длина, L 0 — исходная недеформированная длина, а δ — деформация (разница между ними).
Существуют различные типы нагрузки, которые приводят к различным типам напряжений, как показано в таблице ниже:
| Тип нагрузки | Тип напряжения | иллюстрация |
|---|---|---|
| Осевое усилие |
| |
| Усилие сдвига | Напряжение поперечного сдвига | |
| Изгибающий момент | Напряжение изгиба | |
| Кручение | Торсионное напряжение |
Осевое напряжение и изгибающее напряжение являются формами нормального напряжения , σ, поскольку направление силы перпендикулярно области, противодействующей силе.Поперечное напряжение сдвига и напряжение скручивания являются формами напряжения сдвига , τ, поскольку направление силы параллельно области, противодействующей силе.
| Нормальное напряжение | |
|---|---|
| Осевое напряжение: | |
| Напряжение изгиба: | |
| Напряжение сдвига | |
|---|---|
| Поперечное напряжение: | |
| Торсионное напряжение: | |
В уравнениях для осевого напряжения и поперечного напряжения сдвига F — это сила, а A — площадь поперечного сечения элемента.В уравнении для изгибающего напряжения M — изгибающий момент, y — расстояние между центральной осью и внешней поверхностью, а I c — центроидный момент инерции поперечного сечения относительно соответствующей оси. В уравнении для напряжения скручивания T — это кручение, r — радиус и J — полярный момент инерции поперечного сечения.
В случае осевого напряжения на прямом участке напряжение распределяется равномерно по всей площади.В случае напряжения сдвига распределение максимально в центре поперечного сечения; однако среднее напряжение определяется как τ = F / A, и это среднее напряжение сдвига обычно используется при расчетах напряжений. Более подробное обсуждение можно найти в разделе о касательных напряжениях в балках. В случае напряжения изгиба и скручивания максимальное напряжение возникает на внешней поверхности. Более подробное обсуждение можно найти в разделе о напряжениях изгиба в балках.
Так же, как основными типами напряжения являются нормальное напряжение и напряжение сдвига, основными типами деформации являются нормальная деформация и деформация сдвига .В случае нормальной деформации деформация перпендикулярна области, на которую действует сила:
В случае деформации поперечного сдвига деформация параллельна области, на которую действует сила:
где γ — деформация сдвига (безразмерная) и & phiv; — деформированный угол в радианах.
В случае деформации кручения элемент поворачивается на угол & phiv; вокруг своей оси.Максимальная деформация сдвига возникает на внешней поверхности. В случае круглого стержня максимальная деформация сдвига определяется как:
где & phiv; — угол закручивания, r — радиус стержня, а L — длина.
Деформации сдвига пропорциональны внутренней части стержня и связаны с максимальной деформацией сдвига на поверхности следующим образом:
где ρ — радиальное расстояние от оси стержня.
Закон Гука
Напряжение пропорционально деформации в упругой области кривой напряжения-деформации материала (ниже предела пропорциональности, когда кривая является линейной).
Нормальное напряжение и деформация связаны между собой:
σ = E & varepsilon;
где E — модуль упругости материала, σ — нормальное напряжение, а & varepsilon; это нормальный штамм.
Напряжение сдвига и деформация связаны между собой:
τ = G γ
где G — модуль сдвига материала, τ — напряжение сдвига, а γ — деформация сдвига.Модуль упругости и модуль сдвига связаны соотношением:
где ν — коэффициент Пуассона.
Закон Гука аналогичен уравнению силы пружины F = k δ. По сути, все можно рассматривать как пружину. Закон Гука можно перестроить, чтобы получить деформацию (удлинение) в материале:
| Осевое удлинение (от нормального напряжения) | ||
| Угол кручения (от напряжения сдвига / скручивания) |
Энергия деформации
Когда к конструктивному элементу прикладывается сила, этот элемент деформируется и накапливает потенциальную энергию, как пружина.Энергия деформации (то есть количество потенциальной энергии, накопленной из-за деформации) равна работе, затраченной на деформацию элемента. Полная энергия деформации соответствует площади под кривой отклонения нагрузки и имеет единицы дюйм-фунт-сила в обычных единицах США и Н-м в единицах СИ. Энергия упругой деформации может быть восстановлена, поэтому, если деформация остается в пределах упругого предела, то вся энергия деформации может быть восстановлена.
Энергия деформации рассчитывается как:
| Общая форма: | U = Работа = ∫ F dL | (площадь под кривой нагрузки-прогиб) |
| В пределах предела упругости: | (площадь под кривой нагрузки-прогиб) | |
| (потенциальная энергия пружины) |
Обратите внимание, что есть два уравнения для энергии деформации в пределах упругости.Первое уравнение основано на площади под кривой прогиба нагрузки. Второе уравнение основано на уравнении для потенциальной энергии, запасенной в пружине. Оба уравнения дают один и тот же результат, просто они выводятся несколько по-разному.
Более подробную информацию об энергии деформации можно найти здесь.
Жесткость
Жесткость, обычно называемая жесткостью пружины, — это сила, необходимая для деформации элемента конструкции на единицу длины.Все конструкции можно рассматривать как совокупность пружин, а силы и деформации в конструкции связаны уравнением пружины:
F = k δ макс
где k — жесткость, F — приложенная сила, а δ max — максимальное отклонение при прогибе в элементе.
Если прогиб известен, то жесткость элемента можно найти, решив k = F / δ max . Однако максимальный прогиб обычно неизвестен, поэтому жесткость необходимо рассчитывать другими способами.Таблицы прогиба балки можно использовать в общих случаях. Два наиболее полезных уравнения жесткости, которые необходимо знать, — это уравнения для балки с приложенной осевой нагрузкой и для консольной балки с концевой нагрузкой. Обратите внимание, что жесткость зависит от модуля упругости материала E, геометрии детали и конфигурации нагрузки.
Торсионный эквивалент уравнения пружины:
Т = к & phiv;
Особый интерес представляет жесткость вала при скручивающей нагрузке:
| Жесткость [дюйм * фунт-сила / рад] | Максимальный прогиб [рад] | иллюстрация | |
|---|---|---|---|
| Вал с крутильной нагрузкой: |
Конструкция с несколькими путями нагружения
Если в конструкции есть несколько путей загрузки (т.е. в конструкции есть несколько элементов, которые разделяют нагрузку), нагрузка будет выше в более жестких элементах. Чтобы определить нагрузку, которую несет любой отдельный элемент, сначала вычислите эквивалентную жесткость элементов на пути нагружения, рассматривая их как пружины. В зависимости от их конфигурации они будут рассматриваться как комбинация пружин, включенных последовательно, и пружин, включенных параллельно.
Если элементы на пути нагружения нельзя рассматривать исключительно как пружины, включенные последовательно или параллельно, а скорее как комбинацию пружин, включенных последовательно и параллельно, тогда проблему необходимо будет решать итеративно.Найдите подгруппу элементов, которые находятся либо последовательно, либо параллельно, и используйте приведенные уравнения для расчета эквивалентной жесткости, силы и прогиба в этой подгруппе. Затем подгруппу можно рассматривать как одиночную пружину с рассчитанными жесткостью, силой и прогибом, а затем эту пружину можно рассматривать как часть другой подгруппы пружин. Продолжайте группировать участников и решать, пока не будет достигнут желаемый результат.
Концентрации напряжений
Можно подумать, что силы и напряжения протекают через материал, как показано на рисунке ниже.Когда геометрия материала изменяется, линии потока перемещаются ближе друг к другу или дальше друг от друга, чтобы приспособиться. Если в материале имеется разрыв, такой как отверстие или выемка, напряжение должно течь вокруг неоднородности, и линии потока будут уплотняться вместе вблизи этого разрыва. Это внезапное уплотнение потоковых линий вызывает скачок напряжения — это пиковое напряжение называется концентрацией напряжений . Элемент, вызывающий концентрацию напряжений, называется подъемником напряжений .
Концентрации напряжений учитываются с помощью коэффициентов концентрации напряжений . Чтобы найти фактическое напряжение в вязкости несплошности, рассчитайте номинальное напряжение в этой области и затем увеличьте его с помощью соответствующего коэффициента концентрации напряжений:
σ макс = K σ ном
где σ max — фактическое (масштабированное) напряжение, σ nom — номинальное напряжение, а K — коэффициент концентрации напряжений.При расчете номинального напряжения используйте максимальное значение напряжения в этой области. Например, на рисунке выше следует использовать наименьшую площадь у основания галтеля.
Многие справочные руководства содержат таблицы и кривые коэффициентов концентрации напряжений для различных геометрических форм. Двумя наиболее полными наборами факторов концентрации напряжения являются факторы концентрации напряжения Петерсона и формулы Рорка для напряжения и деформации. MechaniCalc также предоставляет набор интерактивных графиков для общих факторов концентрации стресса.
По мере того, как мы удаляемся от источника стресса, концентрация стресса рассеивается. Принцип Сен-Венана — это общее практическое правило, гласящее, что расстояние, на котором рассеивается концентрация напряжений, равно наибольшему размеру поперечного сечения, несущего нагрузку.
Расчет концентрации напряжений особенно важен, когда материалы очень хрупкие или когда существует только один путь нагрузки. В пластичных материалах местная податливость позволит перераспределить напряжения и снизит напряжение вокруг стояка.По этой причине коэффициенты концентрации напряжений обычно не применяются к элементам конструкции из пластичных материалов. Коэффициенты концентрации напряжений также обычно не применяются при наличии избыточного пути нагружения, и в этом случае податливость одного элемента позволит перераспределить силы на элементы на других путях нагружения. Примером этого является набор болтов. Если один болт начинает прогибаться, другие болты в шаблоне принимают на себя большую нагрузку.
Комбинированные напряжения
В любой точке нагруженного материала общее состояние напряжения можно описать тремя нормальными напряжениями (по одному в каждом направлении) и шестью напряжениями сдвига (по два в каждом направлении):
Индексы нормальных напряжений σ указывают направление нормальных напряжений.Индексы касательных напряжений τ состоят из двух компонент. Первый указывает направление нормали к поверхности, а второй указывает направление самого напряжения сдвига.
Обычно напряжения в одном направлении равны нулю, так что полное напряжение возникает в одной плоскости, как показано на рисунке ниже. Это называется плоское напряжение . Плоское напряжение возникает в тонких пластинах, но оно также возникает на поверхности любой нагруженной конструкции. Напряжения на поверхности обычно являются наиболее критическими напряжениями, поскольку напряжение изгиба и скручивания максимизируется на поверхности.
На рисунке выше σ x и σ y — нормальные напряжения, а τ — напряжение сдвига. Напряжения уравновешиваются, так что точка находится в статическом равновесии. Поскольку все касательные напряжения равны по величине, для простоты индексы опущены. (Обратите внимание, однако, что знак напряжений на грани x будет противоположен знаку напряжений на грани x .)
Правильные условные обозначения показаны на рисунке.Для нормального напряжения растягивающее напряжение положительное, а сжимающее — отрицательное. Для напряжения сдвига значение по часовой стрелке положительное, а против часовой стрелки — отрицательное.
Если напряжения из рисунка выше известны, можно найти нормальное напряжение и напряжение сдвига в плоскости, повернутой на некоторый угол θ относительно горизонтали, как показано на рисунке ниже. Приведенные ниже уравнения преобразования дают значения нормального напряжения и напряжения сдвига на этой повернутой плоскости.
| Нормальное напряжение: | |
| Напряжение сдвига: |
Обратите внимание, что на рисунке выше θ отсчитывается от оси x, а положительное значение θ — против часовой стрелки.
В любой точке материала можно найти углы плоскости, при которых нормальные напряжения и напряжения сдвига максимизируются и минимизируются.Максимальное и минимальное нормальные напряжения называются главными напряжениями . Максимальные и минимальные напряжения сдвига называются крайними напряжениями сдвига . Углы главных напряжений и крайних касательных напряжений находятся путем взятия производной каждого уравнения преобразования по θ и нахождения значения θ, при котором производная равна нулю.
| Углы главного напряжения: | |
| Предельные углы напряжения сдвига: |
Указанные выше углы можно подставить обратно в уравнения преобразования, чтобы найти значения главных напряжений и экстремальных касательных напряжений:
| Основные напряжения: | |
| Экстремальные напряжения сдвига: |
Углы, под которыми возникают главные напряжения, составляют 90 ° друг от друга.Главные напряжения всегда сопровождаются нулевым напряжением сдвига. Углы возникновения экстремальных касательных напряжений составляют 45 ° от углов главных напряжений. Экстремальные напряжения сдвига сопровождаются двумя равными нормальными напряжениями (σ x & plus; σ y ) / 2.
Вот пара полезных отношений:
| σ 1 и плюс; σ 2 = σ x и плюс; σ y | Сумма нормальных напряжений постоянна. |
| Максимальное напряжение сдвига составляет половину разницы главных напряжений. |
Круг Мора
Круг Мора — это способ визуализировать состояние напряжения в точке нагруженного материала. Это дает интуитивное представление о уравнениях преобразования напряжений и показывает, как напряжения на элементе изменяются в зависимости от угла поворота θ. Из круга Мора также становится ясно, каковы основные напряжения, экстремальные напряжения сдвига и углы, под которыми возникают эти напряжения.Пример круга Мора показан на рисунке ниже:
Чтобы построить круг Мора, сначала найдите центр круга, взяв среднее значение нормальных напряжений:
Поместите точки на окружности, представляющие напряжения на гранях x и y элемента напряжения. Напряжения на грани x будут иметь координаты (σ x , −τ), а напряжения на грани y будут иметь координаты (σ y , τ).Поместите точки на окружности для главных напряжений. Максимальное главное напряжение будет иметь координаты (σ 1 , 0), а минимальное главное напряжение будет иметь координаты (σ 2 , 0). Поместите точки на окружности для экстремальных касательных напряжений. Максимальное экстремальное напряжение сдвига будет иметь координаты (σ c , τ 1 ), а минимальное экстремальное напряжение сдвига будет иметь координаты (σ c , τ 2 ).
Все точки будут лежать по периметру круга.Круг имеет радиус, равный величине предельных касательных напряжений:
Напряженное состояние на гранях x и y элемента напряжения представлено черной линией в круге Мора, соединяющим точки (σ x , −τ) и (σ y , τ). Эта линия в круге Мора соответствует невращающемуся элементу на рисунке ниже. Если эту линию повернуть на некоторый угол, то значения точек на конце повернутой линии дадут значения напряжения на гранях x и y повернутого элемента.Важно отметить, что 360 градусов круга Мора эквивалентны 180 градусам элемента напряжения. Например, точки для грани x и грани y расположены на 180 градусов друг от друга на круге Мора, но они всего на 90 градусов на элементе напряжения.
Чтобы получить более интуитивное представление о том, как круг Мора связывает напряжения в элементе напряжения и как состояние напряжения изменяется в зависимости от угла поворота, см. Прилагаемый калькулятор круга Мора.
Приложения
Есть много структурных компонентов, которые обычно подвергаются анализу напряжений. Подробности анализа этих компонентов приведены в других разделах:
Расчет допустимого напряжения
Знание напряжений и прогибов позволяет безопасно проектировать конструкции, способные выдерживать предполагаемые нагрузки. Всегда желательно, чтобы напряжения в конструкции оставались в пределах прочности конструкции.Предел текучести материала обычно выбирается как предел прочности, с которым сравниваются расчетные напряжения.
Коэффициент запаса прочности , FS, рассчитывается как:
где σ фактическое — это расчетное напряжение в конструкции, а предел — максимальное предельное напряжение, обычно прочность материала, например предел текучести (S ty ). Коэффициент запаса прочности показывает, насколько фактическое напряжение ниже предельного напряжения.Значение FS должно быть больше или равно 1, чтобы конструкция не вышла из строя, но инженеры почти всегда будут проектировать с некоторым требуемым коэффициентом безопасности, превышающим 1. Требуемый коэффициент безопасности будет варьироваться в зависимости от критичности конструкции (т. Е. последствия разрушения конструкции), а также условия нагружения (т. е. какие типы нагрузок применяются, насколько они предсказуемы и т. д.). Высокое значение FS приведет к очень безопасной конструкции, но если значение FS слишком велико, конструкция может стать настолько большой и тяжелой, что больше не сможет успешно выполнять свою функцию.Поэтому при выборе подходящего запаса прочности приходится идти на компромиссы. Типичные значения FS варьируются от 1,15 до 10.
Запас прочности рассчитывается как:
В приведенном выше уравнении любое значение выше нуля указывает, что фактическое напряжение ниже предельного напряжения. Хотя запасы прочности обычно указываются в виде десятичных значений, гораздо более интуитивно понятно думать о запасах в процентах. Например, если предельное напряжение конструкции равно 1.В 5 раз превышающее фактическое напряжение, запас прочности составляет 50% (MS = 0,5).
Когда сообщается о факторах безопасности и запасах прочности, иногда требуемый коэффициент безопасности будет «вплетаться» в сообщаемые факторы. Например, инженеры могут потребовать, чтобы конструкция поддерживала коэффициент безопасности не менее 2, так что FS req = 2. Чтобы обеспечить требуемый коэффициент безопасности, сообщаемые FS и MS рассчитываются как:
Обратите внимание, что при включении необходимого коэффициента безопасности, FS req , сообщаемые FS и MS фактически являются запасами по отношению к FS req , а не по напряжению.
Список литературы
- Будинас-Нисбетт, «Машиностроительный проект Шигли», 8-е издание
- Доулинг, Норман Э., «Механическое поведение материалов: инженерные методы для деформации, разрушения и усталости», 3-е издание
- Гир, Джеймс М., «Механика материалов», 6-е издание
- Линдебург, Майкл Р., «Справочное руководство по машиностроению для экзамена на физическую форму», 13-е издание
- Пилки, Уолтер Д.и Пилки, Дебора Ф., «Коэффициенты концентрации стресса Петерсона», 3-е издание.
- «Формулы Рорка для стресса и деформации», 8-е издание
Испытание на прочность при растяжении (Бразильское)
Введение
Бразильское испытание — это лабораторное испытание, проводимое в механике горных пород для косвенного определения прочности горных пород на растяжение.
Прочность горных пород на растяжение является важным параметром при разработке геотехнического проекта, поскольку она значительно ниже прочности горных пород на сжатие.Это явление также присутствует в бетоне, что привело к использованию стальной арматуры для увеличения прочности материала на растяжение.
Исследования также показали, что во время сжатия предел прочности на разрыв в вершинах микротрещин превышается, и эти трещины имеют тенденцию распространяться по образцу, что приводит к разрушению.
Прочность породы на растяжение в основном определяется двумя процедурами испытаний:- Испытание на прочность при прямом растяжении
- Бразильское испытание
Испытание на прочность при прямом растяжении считается наиболее подходящим методом для определения прочности на растяжение. емкость экземпляра.Однако он не получил широкого распространения, так как подготовка образца является сложной задачей, а отказ обычно является недействительным (образец должен пройти через его среднюю часть, чтобы испытание было надежным).
По этой причине Бразильский тест широко используется для подготовки проб, и процедура тестирования намного более эффективна.
Подготовка образца
Бразильское испытание проводится на дисковых образцах, которые вырезаются и сглаживаются таким образом, чтобы любые неровности на их поверхности были меньше нуля.25 миллиметров. Две поверхности также должны быть параллельны с точностью до 0,25 °.
Образцы должны быть репрезентативными для исследуемого горного материала. Выбор можно проводить путем визуального наблюдения за минералами и зернами, при этом следует избегать определенных дефектов, таких как трещины и полости.
Диаметр образца не должен быть меньше 54 миллиметров, а его толщина должна составлять от 0,2 до 0,75 его диаметра, а в оптимальном варианте — приблизительно равной половине диаметра.И диаметр, и толщину необходимо вычислить с точностью до 0,25 миллиметра, выполнив не менее трех измерений.
Геометрические характеристики типичного образца, подготовленного для бразильского теста, представлены на рис. .
Содержание воды незначительно влияет на результаты бразильского теста; поэтому рекомендуется хранить образцы и испытывать их в зависимости от влажности в полевых условиях.
Рисунок 1 : Типичный образец диска, подготовленный для бразильского испытанияБразильская испытательная ячейка
Цилиндрический образец помещается в специально сконструированную ячейку, которая состоит из двух стальных частей, собранных вместе так, чтобы они соприкасались с образцом в двух противоположные концы.В верхней челюсти имеется сферическое отверстие, в котором размещен полушарикоподшипник круглого сечения. Схема бразильской тестовой конфигурации представлена на рис. 2 .
Рисунок 2 : Бразильская конфигурация тестаПроцедура тестирования
Образец помещается в ячейку и на его поверхность оборачивается малярная лента (клейкая бумага 0,2-0,4 мм). Затем систему помещают в загрузочное устройство, которое должно обеспечивать постоянную скорость нагружения, чтобы образец разрушился в течение 15-30 секунд.Регистрируется максимальная нагрузка.
Типичные загрузочные устройства, разработанные для бразильских испытаний, имеют максимальную нагрузочную способность 100 кН. Тем не менее, нагружающие устройства, используемые для испытаний на одноосное сжатие, также могут использоваться, если они способны применять вышеупомянутую скорость.
Образец должен разрушиться по всему диаметру, чтобы испытание считалось действительным.
Расчеты
Для определения прочности на разрыв отдельного образца применяется следующее уравнение:
Где,
σ т : Прочность на растяжение образца
P : Зарегистрированная нагрузка
D : Диаметр образца
t : Ширина образца
Уравнение 1 получено с использованием теории упругости для изотропных сред с учетом условий нагрузки и границ во время бразильского испытания.Напряжение разрушения (предел прочности) определяется в центре диска, когда приложенная нагрузка равна P , а ее вектор перпендикулярен диаметру нагрузки.
Распределение напряжений вдоль оси нагружения образцов показано на Рис. 3 . В то время как концы образца находятся под сжимающим напряжением, остальная часть диаметра нагрузки находится под растягивающим напряжением с максимальным значением, представленным в центральной части образца.
Рис. 3 : Распределение сжимающих и растягивающих напряжений вдоль оси нагружения образца во время бразильского испытания (ASTM, 2017)Чтобы получить надежный результат по прочности породы на растяжение, необходимо провести не менее 10 бразильских испытаний. Однако, если результаты не имеют значительной вариации (коэффициент вариации должен быть менее 5%), можно использовать меньшее количество образцов.
Пример расчета
Предположим, что для бразильских испытаний подготовлено 10 образцов дисков.Диаметр и толщина образцов определяются для обеспечения их соответствия вышеупомянутым нормам. Затем образцы помещают в ячейку, а систему помещают в загрузочное устройство. Скорость загрузки выбирается таким образом, чтобы образцы выходили из строя в течение 15-30 секунд и регистрировалась максимальная нагрузка. Если предел прочности материала на разрыв был определен ранее, можно рассчитать скорость нагружения. В противном случае можно сделать логическое предположение, основанное на характеристиках и информации об испытанном материале.
Результаты примера Brazilian Tests представлены в таблице 1 .
Таблица 1 : Пример результатов бразильских испытаний для 10 образцов дисков
Учитывая, что каждый отказ действителен и выбранная скорость нагружения была подходящей (поскольку все образцы были разрушены в течение желаемого периода времени), предел прочности при растяжении породы рассчитывается как среднее значение между 10 испытаниями.
Ссылки
ASTM C496 / C496M-17 (2017), Стандартный метод испытаний на прочность на разрыв цилиндрических образцов бетона при раскалывании, ASTM International, West Conshohocken, PA, www.astm.org
ASTM D3967-16 (2016), Стандартный метод испытаний для определения прочности на разрыв неповрежденных образцов керна горных пород, ASTM International, West Conshohocken, PA, www.astm.org
ISRM (1978) Предлагаемые методы определения прочности на растяжение Прочность горных материалов Часть 2: Предлагаемый метод определения непрямого сопротивления растяжению с помощью Бразильского испытания. Международный журнал механики горных пород и горных наук, 15, 99-103. http://dx.doi.org/10.1016/0148-9062(78)
-7Огромный список компьютерного программного обеспечения для стресс-тестов [Rugged Computing]
Обновление 14.05.2020 : Ознакомьтесь с нашим всеобъемлющим сообщение в блоге о процедурах тестирования температуры MIL-STD-810 и диапазонах температур Mil-Spec, чтобы узнать больше о том, как мы подвергаем наши защищенные компьютеры воздействию факторов окружающей среды.
В этом блоге вы найдете неиссякаемый список компьютерных программ для стресс-тестов (БЕСПЛАТНЫХ и ПЛАТНЫХ), которые тестируют и / или диагностируют различные компоненты защищенной компьютерной системы.
В качестве бонуса я также перечислил популярные инструменты мониторинга оборудования, которые можно использовать для диагностики любых проблем, связанных с компьютером.
Многие из этих инструментов используются профессионалами в индустрии защищенных компьютеров для выявления проблем с компьютерными системами. Поэтому я решил поделиться ими с вами — все в одном месте.
Для вашего удобства я выделил программное обеспечение для стресс-тестирования и инструменты мониторинга оборудования двумя звездочками (*) рядом с названием.
О каких программах для стресс-тестов идет речь?
- Программное обеспечение для стресс-тестирования процессора
- Программное обеспечение для стресс-тестов GPU
- Тесты стабильности RAM
- Утилита для HDD / SSD
- Компьютерные температурные тесты
- Средства диагностики сети
- Тесты компьютерных мониторов
- Тесты компьютерных систем
Примечание. Некоторые из перечисленных инструментов могут тестировать более одного компонента вашей компьютерной системы.
Без лишних слов — я представляю полный список программного обеспечения для компьютерных стресс-тестов на 2019 год. Начиная с …
Программа для стресс-тестирования ЦП
PassMark — BurnInTest ™ ** (БЕСПЛАТНО и ПЛАТНО)
Если вы хотите, чтобы программное обеспечение для стресс-тестирования подсистем компьютера было протестировано одновременно, это инструмент для вас. Он предназначен не только для тестирования, но и для устранения неполадок и диагностики. Это сэкономит вам много времени, поскольку вы сможете запускать несколько тестов одновременно.Пользовательский интерфейс удобен для пользователя и имеет множество других полезных функций на платном уровне.
powerMAX ** (БЕСПЛАТНО)
Короче говоря, это тест на выгорание CPU и GPU. Он может тестировать CPU или GPU по отдельности или оба одновременно. Он не дает оценок стабильности или производительности, поэтому не считайте его инструментом для тестирования. Это мощный инструмент, который, тем не менее, выявляет слабые места некоторых компонентов компьютера. Однако будьте осторожны, это может привести к необратимому повреждению вашего компьютера, поэтому действуйте осторожно и используйте на свой страх и риск.
Средство диагностики процессоров Intel® (БЕСПЛАТНО)
Хотя этот инструмент предназначен для всех, у кого есть ЦП Intel®, этот инструмент, разработанный Intel®, представляет собой диагностическую проверку, которая проверяет рабочую частоту ЦП, тестирует многочисленные функции процессора и выполняет нагрузочный тест ЦП. Он совместим с многопроцессорными системами и требует для работы Win7 или более поздней версии.
Prime95 ** (БЕСПЛАТНО)
Более известное как инструмент нагрузочного тестирования, чем тест производительности ЦП, но простое и удобное в использовании приложение, которое позволяет находить числа Мерсенна Прайм, предназначенные для оверклокеров.Очень хороший инструмент для проверки производительности и стабильности процессора и оперативной памяти при максимальной нагрузке. Его часто считают «стандартом» для сравнительного анализа или стресс-тестирования компьютера.
Программа для стресс-тестов графического процессора
GPU-Z (БЕСПЛАТНО)
Предназначен для предоставления информации о видеокарте и графическом процессоре. Он отображает характеристики графического процессора и его памяти, отображает температуру, частоту ядра, частоту памяти, нагрузку на графический процессор и скорость вращения вентилятора. Поддерживает карты AMD, NVIDIA и Intel®, а также поддерживает несколько графических процессоров.Просматривайте мониторинг статистики / данных графического процессора в реальном времени и записывайте в файл Excel или CSV.
MSI Afterburner (БЕСПЛАТНО)
Самая известная и широко используемая утилита для разгона видеокарт с полным контролем над вашей видеокартой. Поставляется в стандартной комплектации с возможностью настройки, тестирования и видеозаписи. Надежный инструмент для разгона и мониторинга графического процессора, позволяющий найти идеальный баланс между производительностью и температурой.
Heaven Benchmark ** (БЕСПЛАТНО и ОПЛАЧИВАЕТСЯ)
Тестирование производительности и стабильности вашего компьютера.Он может протестировать видеокарту, блок питания, систему охлаждения и позволяет проверить вашу компьютерную систему в штатном режиме и в режимах разгона. Обеспечивает довольно точные результаты благодаря 100% тестированию с привязкой к графическому процессору. Работает на движке UNIGINE 1 Engine.
Valley Benchmark ** (БЕСПЛАТНО и ОПЛАЧИВАЕТСЯ)
На 64 000 000 квадратных метров чрезвычайно красивой местности, оснащенной движком UNIGINE 1 и управляемой пользователем динамической погодой, вы можете просматривать температуру графического процессора и мониторинг часов. Он обеспечивает поддержку нескольких мониторов, и всю долину можно исследовать в режимах пролета или похода.Видео местности доступно по ссылке выше.
FurMark ** (БЕСПЛАТНО)
Только для платформы Windows: это легкий, но интенсивный стресс-тест графического процессора. Он использует алгоритмы рендеринга для измерения производительности видеокарты. Его часто называют записывающим устройством графического процессора. Для этого требуется графическая карта, совместимая с OpenGL 2.0. Поставляется с тестовым режимом или тестовым режимом стабильности / обкатки (который предназначен для оверклокеров).
Тесты стабильности RAM
Resource Monitor (БЕСПЛАТНО)
Поставляется бесплатно с Windows Vista и более поздними версиями Windows.Он может показать вам, что не так с вашим компьютером и почему. Использование ЦП, использование памяти, программные проблемы и многое другое. Вышеупомянутая ссылка — отличный учебник о том, как использовать этот инструмент в Windows в ваших интересах.
Диагностика памяти Windows (БЕСПЛАТНО)
Помогает выявлять и диагностировать проблемы с памятью. Поставляется с Windows 7, 8 и 10. Этот инструмент имеет даже расширенные функции, которые позволяют вам выбирать, хотите ли вы запустить базовый, стандартный или расширенный тест и сколько раз вы хотите повторить тест.Полезный инструмент для запуска, поскольку он, скорее всего, уже установлен в вашей ОС.
MemTest86 ** (БЕСПЛАТНО и ОПЛАЧИВАЕТСЯ)
Оригинальная программа тестирования памяти для компьютеров x86. Он загружается с USB или компакт-диска и проверяет оперативную память вашего компьютера на наличие неисправностей, используя сложные алгоритмы и тестовые шаблоны. Это программное обеспечение имеет богатую историю, более 20 лет алгоритмов тестирования и улучшений. Это незаменимый инструмент для проверки вашей памяти.
MemTest64 (БЕСПЛАТНО)
TechPowerUp Memtest64 — это бесплатная легкая автономная утилита, которая позволяет проверять системную память на наличие проблем на аппаратном уровне.Он имеет графический интерфейс и может запускаться из Windows.
Утилита для HDD / SSD
CrystalDiskMark (БЕСПЛАТНО)
Все, что вам нужно знать о производительности вашего жесткого диска — даже о том, насколько вероятно, что он перестанет работать в ближайшем будущем с использованием протокола технологии самоконтроля, анализа и отчетности (SMART). Довольно прост в использовании и предупреждает, когда ваш диск начинает выходить из строя.
WinDirStat (БЕСПЛАТНО)
Инструмент для очистки и использования диска для различных версий Windows.На домашней странице (ссылка выше) также есть программа для пользователей Linux. Он доступен на 12 языках. Очень простой инструмент, но, похоже, его используют некоторые пользователи.
Регенератор HDD (БЕСПЛАТНО и ОПЛАТА)
Эта программа вызывает много споров. Некоторые говорят, что это работает, а другие утверждают, что это работает не так, как ожидалось. Он обеспечивает быстрое обнаружение проблем с жестким диском, считывает поврежденные сектора на поверхности жесткого диска и, если находит их, восстанавливает их. Именно здесь большинство пользователей, которые называют это «достойным» программным обеспечением, находят свои нарекания.Стоит попробовать бесплатно и посмотреть, нравится вам это или нет, чтобы гарантировать покупку.
Smartmontools (БЕСПЛАТНО)
Содержит две служебные программы для управления и мониторинга систем хранения с использованием протокола SMART. Обе утилиты будут предлагать вам предупреждения о деградации диска и сбоях. Он поддерживает диски от ATA / ATAPI / SATA-3 до SATA-8, а также диски SCSI и ленточные устройства. Он будет работать в большинстве операционных систем.
Hard Disk Sentinel (БЕСПЛАТНО и ОПЛАТИТЬ)
Multi OS и охватывает мониторинг и анализ SSD и HDD.Короче говоря, он находит — тестирует — диагностирует — ремонтирует — сообщает — и отображает состояние, снижение производительности и сбои. Нет необходимости использовать отдельные инструменты, это универсальное программное обеспечение.
Срок службы SSD (БЕСПЛАТНО)
Это программное обеспечение SSD ориентировано больше на надежность, чем на стресс-тестирование. Он анализирует, как вы используете твердотельные накопители, и использует алгоритмы для расчета предполагаемого срока службы. Это хороший инструмент для быстрого анализа и создания отчетов о ваших твердотельных накопителях.
Компьютерные температурные тесты
HWMonitor (БЕСПЛАТНО И ОПЛАТА)
Довольно популярная программа для мониторинга оборудования, которая считывает данные с датчиков состояния вашей компьютерной системы, таких как напряжение, температура и скорость вращения вентилятора.Использует протокол SMART и обрабатывает наиболее распространенные сенсорные чипы и температуру графического процессора видеокарт.
Core Temp (БЕСПЛАТНО)
Очень простой, но очень популярный. Следите за темпами процессора и получайте другую важную информацию, такую как модель процессора, платформа, частота, CPUID, TDP и показания температуры ядра. Что касается мониторинга и управления, это один из моих личных фаворитов.
Real Temp (БЕСПЛАТНО)
Разработан для одно-, двух- и четырехъядерных процессоров Intel® i7 — он контролирует температуру ЦП.Вы также можете контролировать TJ Max — безопасную максимальную рабочую температуру ядра — и видеть расстояние до установленного максимума. Он также отобразит ваше тепловое состояние, чтобы вы знали, работает ли каждое ядро со стабильной тепловой мощностью.
SpeedFan (БЕСПЛАТНО)
Лучший способ описать этот небольшой, но мощный инструмент — это перечислить то, что на самом деле говорится на веб-сайте, что соответствует его сути: «Если вам нужен инструмент, который может изменять скорость вращения вентилятора вашего компьютера, прочитайте температуру вашей материнской платы и вашей жесткий диск, считайте напряжение и скорость вращения вентилятора и проверьте состояние жесткого диска с помощью S.M.A.R.T. или атрибуты SCSI, то вы попали в нужное место ». На веб-сайте довольно сложно перемещаться, но не забудьте щелкнуть гиперссылку с надписью« SpeedFan 4.52 »для загрузки.
Open Hardware Monitor (БЕСПЛАТНО)
Чтобы бесплатно узнать температуру, напряжение, скорость вращения вентилятора, нагрузку и тактовую частоту вашего компьютера — это инструмент для вас. Очень просто установить и еще проще использовать. Это напоминает мне утилиту старой школы времен XP, но в этом есть смысл.Все, что вам нужно знать, на одном экране.
Отладка WiFi
TCPDump (БЕСПЛАТНО)
Мощный анализатор пакетов командной строки; и libpcap, переносимая библиотека C / C ++ для захвата сетевого трафика.
Для ознакомления с основными функциями и командами ознакомьтесь с этой шпаргалкой.
iPerf (БЕСПЛАТНО)
iPerf3 — это инструмент для активных измерений максимально достижимой полосы пропускания в IP-сетях. Он поддерживает настройку различных параметров, связанных со временем, буферами и протоколами (TCP, UDP, SCTP с IPv4 и IPv6).Для каждого теста он сообщает о пропускной способности, потерях и других параметрах. Это новая реализация, не имеющая общего кода с исходным iPerf и не имеющая обратной совместимости. iPerf изначально был разработан NLANR / DAST. iPerf3 в основном разработан ESnet / Национальной лабораторией Лоуренса Беркли. Он выпущен под лицензией BSD с тремя пунктами.
Глаз П.А. (БЕСПЛАТНО И ОПЛАТА)
Глаз П.А. — это решение для быстрого захвата и анализа пакетов 802.11ac, которое делает трафик Wi-Fi видимым для быстрого анализа и диагностики.С первого взгляда вы можете найти и исправить потерю пакетов, контролировать пропускную способность канала, минимизировать перегрузку и пролить свет на конфигурацию сети и проблемы безопасности.
Chanalyzer + WiSpy (БЕСПЛАТНО и ПЛАТНО)
WiFi больше не роскошь. Ваши пользователи зависят от Wi-Fi для бизнеса, образования, здравоохранения и развлечений. Но обеспечение надежного Wi-Fi в сложных сетевых средах может быть трудным. Вот почему мы создали Chanalyzer Essential — пакет, который включает Wi-Spy DBx, Chanalyzer + Report Builder и Device Finder 2.Направленная антенна 4 ГГц.
Solarwinds (БЕСПЛАТНО и ОПЛАЧИВАЕТСЯ)
Лидер в области программного обеспечения для управления сетью и средств мониторинга. Пакет программного обеспечения дает вам возможность контролировать вашу сеть и управлять ею. Несколько продуктов на выбор. Обязательно ознакомьтесь с ними и посмотрите, какой продукт подходит вам.
Средства диагностики сети
Wireshark (БЕСПЛАТНО)
Самый передовой и широко используемый в мире анализатор сетевых протоколов.Посмотрите, что происходит в вашей сети на микроскопическом уровне, а также является стандартом для многих коммерческих и некоммерческих предприятий, государственных учреждений и образовательных учреждений.
Angry IP Scanner (БЕСПЛАТНО)
Быстрый сканер IP-адресов и портов. Он сканирует IP-адреса в любом диапазоне, а также любые их порты. Он работает, отправляя пинг на каждый IP-адрес, а затем, в качестве опции, разрешает его имя хоста, определенный MAC-адрес, сканирует порты и т. Д.
Измерительная лаборатория — NDT (средство диагностики сети) (БЕСПЛАТНО)
Для новичков и исследователей сетей этот инструмент обеспечивает сложный тест скорости и диагностики.Скорость загрузки и скачивания и проблемы, которые ограничивают вашу скорость. Вы можете использовать этот инструмент, чтобы предоставить вашему сетевому администратору информацию, которая поможет им понять, что происходит. Они будут любить вас за это!
Acunetix Online (БЕСПЛАТНАЯ и ОПЛАТНАЯ)
Мне действительно нравится это программное обеспечение, поскольку оно сообщает вам, безопасен ли ваш веб-сайт и ваша сеть. Вы можете легко опробовать программу в Интернете, загрузить демоверсию или заплатить за полную версию. Он использует некоторые из самых передовых SQL-инъекций и технологию сканирования черного ящика XSS.Он автоматически сканирует ваш веб-сайт и использует методы взлома «черный ящик» и «серый ящик» для выявления уязвимостей. Много вариантов использования этого мощного инструмента.
SolarWinds WAN Killer (БЕСПЛАТНО и ОПЛАЧИВАЕТСЯ)
Весь этот веб-сайт содержит полезные сведения, которые могут помочь обычному инженеру похвастаться мощным набором инструментов. Этот специальный инструмент проводит стресс-тесты вашей сети для измерения производительности и упреждающего тестирования сети и балансировки нагрузки.
Paessler PRTG Network Monitor (БЕСПЛАТНО и ОПЛАЧИВАЕТСЯ)
Это ваш единственный инструмент для измерения вашей ИТ-инфраструктуры.От пропускной способности до трафика, времени безотказной работы и даже анализа пакетов. Вы можете сразу просмотреть всю свою сеть, хотя по цене это такой хороший инструмент, который можно иметь в вашем арсенале, поскольку он прост в использовании, красивый пользовательский интерфейс и, опять же, все под одной крышей.
Тесты монитора компьютера
Тест монитора PassMark (БЕСПЛАТНО и ОПЛАЧИВАЕТСЯ)
PassMark MonitorTest ™ — это инструмент, который позволяет пользователям исследовать качество и производительность своих компьютерных мониторов или плоских ЖК-экранов.Это достигается путем создания на экране тестовых шаблонов с различными разрешениями и глубиной цвета для проверки оптимальных визуальных характеристик.
Тест монитора EIZO (БЕСПЛАТНО)
Быстро и легко (онлайн) оцените качество изображения вашего монитора. До 13 тестов для проверки равномерности отображения изображения на всем мониторе. Он даже может проверить дефектные пиксели вашего монитора. Мне он нравится, потому что он действительно прост в использовании и в нем нет ничего особенного.
JScreenFix (БЕСПЛАТНО)
Этот удобный инструмент исправляет большинство экранов (как для ЖК-дисплеев, так и для OLED).Устанавливать нечего, в вашем браузере все HTML5 и JavaScript. Если он находит застрявший пиксель, вы перетаскиваете фиксатор пикселя на застрявший пиксель — и готово!
Тесты компьютерных систем
CINEBENCH ** (БЕСПЛАТНО)
На основе отмеченного наградами программного обеспечения для анимации Cinema 4D — это идеальный инструмент для сравнения производительности процессора и графики в различных системах и платформах. Тест использует мощность процессора вашего компьютера для рендеринга 3D-сцены — эта сцена нагружает все доступные ядра ЦП — она может измерять системы с количеством процессорных потоков до 256! Результат отображается в баллах — чем выше число, тем быстрее ваш процессор.
3DMark ** (ПЛАТНАЯ)
Названный «единым эталоном для всего вашего оборудования» — он включает в себя все необходимое для тестирования вашего компьютера И мобильных устройств. Добавлено много новых обновлений, и вы даже можете выбрать, какие тесты вы хотите загрузить. Мониторинг всего оборудования у вас под рукой, и вы даже можете применить пользовательские настройки, исследуя пределы производительности вашей системы.
CPU-Z (БЕСПЛАТНО)
Одна из популярных программ, которая контролирует некоторые из основных устройств вашей компьютерной системы.Имя и номер процессора, кодовое имя, процесс, пакет, уровни кэша, материнская плата и набор микросхем, память, измерения в реальном времени и многое другое. Обязательно посмотрите несколько видеороликов на YouTube, чтобы узнать, как работает этот инструмент и подходит ли он вам.
Монитор производительности в Win10 (БЕСПЛАТНО)
Опять же, еще один инструмент, который поставляется бесплатно с Windows 10. Он анализирует производительность вашего компьютера и может дать вам представление о том, что происходит и что требует вашего внимания, чтобы вернуть все в норму.
Монитор надежности (БЕСПЛАТНО)
Еще один бесплатный инструмент для Windows, который отслеживает историю вашего компьютера. Каждый раз, когда программа выходит из строя или срабатывает, или вы получаете печально известный синий экран смерти — она регистрируется в Мониторе надежности. Взгляните, чтобы узнать, чем занималась ваша система, и узнать, как вы можете ее улучшить.
PCMark 10 ** (БЕСПЛАТНАЯ и ОПЛАТНАЯ)
Программа для стресс-тестирования, которая использует набор комплексных тестов для определения производительности ПК.Очень проста в использовании и установке без сложных предварительных настроек. Мне очень нравится функция оценки, которая используется для сравнения компьютерных систем.
HeavyLoad ** (БЕСПЛАТНО)
Для повседневного ПК, рабочей станции и сервера. Разведите свою компьютерную систему до предела с помощью этого бесплатного программного обеспечения для стресс-тестирования. Один из наиболее популярных способов сообщить вам, будет ли ваша машина надежно работать даже в условиях сильной нагрузки.
HWiNFO64 (БЕСПЛАТНО)
Аппаратная аналитика с мониторингом и отчетностью для Windows и DOS.Если вы ищете быстрый обзор или углубленную аналитику всех аппаратных компонентов, HWiNFO64 поможет вам. Обеспечивает точный мониторинг всех компонентов системы для прогнозирования фактического состояния и отказов.
Aida64 ** (БЕСПЛАТНО И ОПЛАТА)
Нацеленное как на бизнес-клиентов, так и на отдельных энтузиастов, это довольно надежное программное обеспечение для информации о компьютерных системах, диагностики и тестирования производительности является мощным ударом. Он может описывать себя как инструмент диагностики, но он также предлагает некоторые приятные функции стресс-тестирования, где он позволяет пользователю тестировать различные компоненты.
Super PI (БЕСПЛАТНО)
Используется для вычисления числа пи с точностью до определенного числа цифр. Вам может быть интересно, почему этот инструмент здесь для начала, но многие компьютерные энтузиасты используют этот инструмент для разгона своего компьютера, устанавливая число, состоящее из многих цифр, чтобы измерить, насколько быстро может вычислить процессор.
Speccy (БЕСПЛАТНАЯ и ОПЛАТНАЯ)
Если вы знакомы с CCleaner, вы, скорее всего, знакомы со Speccy. В нем действительно есть вся необходимая информация, от ОС, ЦП и ОЗУ до материнской платы и даже графики и хранилища.Монитор температуры в реальном времени — один из моих любимых, и пока вы занимаетесь им, загрузите также CCleaner, чтобы очистить, ускорить и оптимизировать ваш компьютер.
SiSoftware Sandra Lite ** (БЕСПЛАТНО и ОПЛАТА)
Программное обеспечение для повседневной диагностики и стресс-тестов. Он довольно популярен среди компьютерных технарей, поскольку вы можете использовать его для измерения производительности при разгоне. Вы даже можете отключить гиперпоточность, чтобы использовать только физические ядра / модули, или отключить многоядерность, чтобы использовать только сокеты / пакеты.В любом случае, довольно изящный инструмент для диагностики и в качестве программного обеспечения для стресс-тестирования.
WinAudit (БЕСПЛАТНО)
Используется как ИТ-экспертами, так и профессионалами, это программное обеспечение с открытым исходным кодом, которое находит отклик во многих областях вычислений. Он выдает исчерпывающие отчеты о конфигурации компьютерных систем, аппаратном и программном обеспечении.
RWEverything ** (БЕСПЛАТНО)
Инженеры по аппаратному обеспечению, инженеры по микропрограммному обеспечению (BIOS), разработчики драйверов, инженеры по обеспечению качества, инженеры по тестированию, инженеры по диагностике и многие другие СЛУШАЙТЕ! Эта утилита может получить доступ практически ко всему компьютерному оборудованию на вашем компьютере.Будьте осторожны — он не дает никаких гарантий, и вы несете исключительную ответственность за любой ущерб, причиненный системе, поскольку он позволяет вам изменять настройки оборудования.
Novabench ** (БЕСПЛАТНО и ОПЛАЧИВАЕТСЯ)
Это один из моих любимых, и он бесплатный. Чтобы проверить производительность вашего компьютера, требуются минуты, он открыто показывает оценки и стенды, чтобы вы могли сравнить свой компьютер с остальным миром, а теперь даже предлагает вычислительные и графические тесты графического процессора. Он поставляется с процессором, графическим процессором, памятью, скоростью чтения и записи диска, а версия Pro имеет несколько других бонусов.
PassMark — PerformanceTest ** (БЕСПЛАТНО и ОПЛАЧИВАЕТСЯ)
Еще одно отличное программное обеспечение для стресс-тестов от PassMark — оно позволяет узнать, работает ли ваш компьютер наилучшим образом. Вы можете измерить эффективность изменений / обновлений, которые вы вносите в систему, и даже можете сравнить свою производительность на основе независимых измерений, чтобы помочь вам в принятии решений о покупке.
UXD — сервер QuickCAST ** (ПЛАТНЫЙ)
Хотя этот инструмент только платный, этот инструмент стресс-теста предназначен для тех, кому нужно тестировать несколько компьютеров одновременно, включая Mac.Он позволяет настраивать сценарии в соответствии с вашими потребностями. Атакуйте несколько компьютеров на стенде и продолжайте проходить тесты и тесты, как профессионал.
Помогите нам помочь вам
Вот и все, обширный список широко используемых компьютерных программ для стресс-тестов и инструментов мониторинга оборудования, доступных сегодня в Интернете.
Используете ли вы компьютерную программу для стресс-тестов, которой нет в этом списке? Личный опыт (хороший или плохой) с любыми перечисленными инструментами? Есть ли у вас другие предложения?
Оставьте комментарий ниже! Нам нужны ваши отзывы .
#technology #tech #techtrends #engineering #technews #stresstests #computerbenchmarks
Designing Bridges — Lesson — TeachEngineering
Быстрый просмотр
Уровень оценки: 8 (6-8)
Требуемое время: 15 минут
Зависимость урока: Нет
Тематические области: Физические науки
Резюме
Студенты узнают о типах возможных нагрузок, о том, как рассчитать предельные сочетания нагрузок, и исследуют различные размеры балок (балок) и колонн (опор) простой конструкции моста.Они изучают шаги, которые инженеры используют для проектирования мостов, самостоятельно выполняя сопутствующие действия для создания прототипа своей собственной конструкции. Студенты начнут понимать проблему и узнают, как определять потенциальные нагрузки моста, вычислять максимально возможную нагрузку и рассчитывать количество материала, необходимого для сопротивления нагрузкам. Эта инженерная программа соответствует научным стандартам нового поколения (NGSS).Инженерное соединение
Инженеры, проектирующие конструкции, должны полностью понимать проблему, которую необходимо решить, включая сложность объекта и потребности клиентов.Для обеспечения безопасности и долговечности инженеры рассматривают различные типы нагрузок, способы их применения и места. Инженеры часто стремятся создать максимально прочную и легкую конструкцию с наивысшим соотношением прочности и веса.
Цели обучения
После этого урока учащиеся должны уметь:
- Перечислите несколько примеров нагрузок, которые могут повлиять на мост.
- Объясните, почему при проектировании мостов важно знать различные нагрузки или силы.
- Опишите процесс, который инженер использует для проектирования моста, включая определение нагрузок, расчет максимальной нагрузки и расчет количества материала, способного выдержать нагрузки.
Образовательные стандарты
Каждый урок или задание TeachEngineering соотносится с одним или несколькими научными дисциплинами K-12, образовательные стандарты в области технологий, инженерии или математики (STEM).
Все 100000+ стандартов K-12 STEM, охватываемые TeachEngineering , собираются, обслуживаются и упаковываются сетью стандартов достижений (ASN) , проект Д2Л (www.achievementstandards.org).
В ASN стандарты иерархически структурированы: сначала по источникам; например , по штатам; внутри источника по типу; например , естественные науки или математика; внутри типа по подтипу, затем по классу, и т. д. .
NGSS: научные стандарты нового поколения — наука Общие основные государственные стандарты — математика Международная ассоциация преподавателей технологий и инженерии — Технологии ГОСТ Предложите выравнивание, не указанное вышеКакое альтернативное выравнивание вы предлагаете для этого контента?
Рабочие листы и приложения
Посетите [www.teachengineering.org/lessons/view/cub_brid_lesson02], чтобы распечатать или загрузить.Больше подобной программы
Загрузите!Студенты знакомятся с конструкцией опор (колонн) моста. Они определяют максимально возможную нагрузку для этого сценария и вычисляют площадь поперечного сечения колонны, предназначенной для поддержки этой нагрузки.
Восполняя пробелыСтудентам предоставляется краткая история мостов, поскольку они узнают о трех основных типах мостов: балочных, арочных и подвесных.На них действуют две естественные силы — растяжение и сжатие, общие для всех мостов и конструкций.
Сопротивление материаловСтуденты узнают о разнообразии материалов, используемых инженерами при проектировании и строительстве современных мостов. Они также узнают о свойствах материалов, важных для строительства мостов, и рассматривают преимущества и недостатки стали и бетона как обычных материалов для строительства мостов…
Выполнение математических расчетов: анализ сил в ферменном мостуИзучите основы анализа сил, которые инженеры применяют в соединениях фермы для расчета прочности моста фермы, известного как «метод соединений». Найдите напряжения и сжатия для решения системы линейных уравнений, размер которой зависит от количества элементов и узлов в ферме…
Предварительные знания
Учащиеся должны быть знакомы с типами мостов, представленными в первом уроке модуля «Мосты», включая площадь, а также сжимающие и растягивающие силы.
Введение / Мотивация
Мы знаем, что мосты играют важную роль в нашей повседневной жизни.Мы знаем, что они являются важными компонентами городов и дорог между группами людей. Некоторые мосты просты и понятны; другие удивительно сложны. Какие мосты, которые вы знаете, можно назвать простыми? (Возможные ответы: переход через ручей, мосты через ручьи.) Какие мосты, которые вы знаете, можно считать более сложными? (Возможные ответы: мост Золотые Ворота, другие большие мосты, мосты, которые обеспечивают движение как автомагистралей, так и поездов.) Что делает одни мосты простыми, а другие сложными? (Возможные ответы: размер, различное назначение, условия окружающей среды, факторы окружающей среды, требования к содержанию материалов и т. Д.)
Одним из удивительных примеров того, как мосты соединяют людей с другими группами населения и местами как по социальным, так и по коммерческим причинам, является мост Sky Gate, соединяющий людей с международным аэропортом Кансай в Японии, расположенным в заливе Осака.
Все началось, когда близлежащие аэропорты Осаки и Токио были не в состоянии удовлетворить спрос и не могли быть расширены. Чтобы решить эту проблему, жители Японии взялись за один из самых сложных инженерных проектов, которые когда-либо видел мир. Поскольку у них не было земли для нового аэропорта, они решили создать международный аэропорт Кансай, построив целый остров! На этом новом искусственном острове они построили терминал аэропорта и взлетно-посадочные полосы.Затем им понадобился мост для доступа к нему. Мост Sky Gate, простирающийся на 3,7 км от материка в Осаке до аэропорта в океанской бухте, является одним из самых длинных мостов с фермой в мире и имеет верхнюю палубу для автомобильного транспорта и нижнюю внутреннюю платформу для железнодорожных линий.
Спутниковый снимок моста Небесные ворота в аэропорт Кансай в заливе Осака, Япония. Авторское право
Copyright © 2003 Earth Observatory, NASA http://earthobservatory.nasa.gov/Newsroom/NewImages/images.php3?img_id=16451.
Считающийся чудом современной инженерной мысли, аэропорт и мост открылись в 1994 году.Четыре месяца спустя он пережил землетрясение магнитудой 6,7 с незначительными повреждениями. Поскольку территория аэропорта построена на плотной почве, она опускается на 2-4 см в год — еще одно условие, которое инженеры должны учитывать при постоянной безопасности и техническом обслуживании аэропорта и моста.
Построить мост размером с Мост Небесных Врат непросто. Вы когда-нибудь задумывались, как инженеры на самом деле проектируют мост целиком? Мосты часто проектируются по частям. Каждая опора (колонны) и ферма (балки) должны соответствовать определенным критериям успешности всего моста.Инженеры-конструкторы проходят несколько этапов, прежде чем даже придумают идеи для своих окончательных проектов.
- Прежде всего, инженеры должны полностью разобраться в проблеме. Для этого задают много вопросов. Какие вопросы могут задать инженеры? (Возможные ответы: насколько прочной вам потребуется мост? Какие материалы вы бы использовали? Как бы вы закрепили фундамент опоры? Какие природные явления должен выдерживать ваш мост?)
- Затем инженеры должны определить, какие типы нагрузок или сил они ожидают от моста.Грузы могут включать в себя движение поездов, грузовиков, велосипедов, людей и автомобилей. Другие нагрузки могут быть из окружающей среды. Например, мосты во Флориде должны выдерживать ураганы. Итак, инженеры учитывают такие нагрузки, как ветер, ураганы, торнадо, снег, землетрясения, стремительный поток речной воды, а иногда и стоячую воду. Можете ли вы подумать о каких-либо других нагрузках, которые могут воздействовать на мост любого типа?
- Следующий шаг — определить, могут ли эти нагрузки возникать одновременно, и какая комбинация нагрузок обеспечивает максимально возможное усилие (напряжение) на мосту.Например, поезд, пересекающий мост, и землетрясение в районе моста могут произойти одновременно. Однако многие транспортные средства, пересекающие мост, и торнадо, проходящие рядом с мостом, вероятно, не произойдут одновременно.
- После расчета наибольшей ожидаемой силы из всех возможных комбинаций нагрузок инженеры используют математические уравнения для расчета количества материала, необходимого для сопротивления нагрузкам в этой конструкции. (Для простоты мы не будем рассматривать, как эти силы действуют на мост; достаточно просто знать, что они действительно действуют на мост.)
- После рассмотрения всех этих расчетов инженеры проводят мозговой штурм по различным конструктивным идеям, которые учитывали бы ожидаемые нагрузки и количество необходимого материала. Они разбили свою конструкцию на более мелкие части и работают над критериями проектирования для всех компонентов моста.
Предпосылки и концепции урока для учителей
Для проектирования безопасных мостовых конструкций процесс инженерного проектирования включает следующие этапы: 1) полное понимание проблемы, 2) определение потенциальных нагрузок моста, 3) объединение этих нагрузок для определения максимальной потенциальной нагрузки и 4) математические вычисления. отношения, чтобы определить, сколько конкретного материала необходимо, чтобы выдержать максимальную нагрузку.
Понимание проблемы
Один из самых важных шагов в процессе проектирования — понять проблему. В противном случае тяжелая работа над дизайном может оказаться пустой тратой. Например, при проектировании моста, если группа инженеров-проектировщиков не понимает назначения моста, их конструкция может быть совершенно неуместной для решения проблемы. Если им велят спроектировать мост через реку, не зная больше, они могут спроектировать мост для поезда.Но если мост должен был быть предназначен только для пешеходов и велосипедистов, он, вероятно, был бы сильно спроектирован и излишне дорогим (или наоборот). Итак, чтобы проект был подходящим, эффективным и экономичным, команда разработчиков должна сначала полностью понять проблему, прежде чем предпринимать какие-либо действия.
Определение нагрузки
Определение потенциальных нагрузок или сил, которые, как ожидается, будут действовать на мост, зависит от его местоположения и назначения. Инженеры рассматривают три основных типа нагрузок: постоянные нагрузки, временные нагрузки и нагрузки окружающей среды:
- Собственные нагрузки включают в себя вес самого моста и любых других постоянных объектов, прикрепленных к мосту, таких как кабины для взимания платы за проезд, дорожные знаки, ограждения, ворота или бетонное дорожное покрытие.
- Живые нагрузки — это временные нагрузки, действующие на мост, например автомобили, грузовики, поезда или пешеходы.
- Экологические нагрузки — это временные нагрузки, которые действуют на мост и вызваны погодными или другими факторами окружающей среды, такими как ветер от ураганов, торнадо или сильных порывов ветра; снег; и землетрясения. Сбор дождевой воды также может быть важным фактором, если не предусмотрен надлежащий дренаж.
Значения этих нагрузок зависят от использования и расположения моста.Примеры: Колонны и балки многоуровневого моста, предназначенного для поездов, транспортных средств и пешеходов, должны выдерживать комбинированную нагрузку, которую используют все три моста одновременно. Ожидаемая снеговая нагрузка на мост в Колорадо будет намного выше, чем в Джорджии. Мост в Южной Каролине должен быть спроектирован так, чтобы выдерживать землетрясения и ураганные ветровые нагрузки, тогда как тот же мост в Небраске должен быть рассчитан на ветровые нагрузки торнадо.
Сочетания нагрузок
При проектировании моста важным этапом является объединение нагрузок для конкретного моста.Инженеры используют несколько методов для выполнения этой задачи. Двумя наиболее популярными методами являются методы UBC и ASCE.
Единый строительный кодекс (UBC), стандарт строительных норм, принятый многими штатами, определяет пять различных комбинаций нагрузок. В этом методе комбинация нагрузок, которая дает наибольшую нагрузку или наиболее критический эффект, используется для планирования проектирования. Пять комбинаций нагрузок UBC:
- Статическая нагрузка + динамическая нагрузка + снеговая нагрузка
- Постоянная нагрузка + динамическая нагрузка + ветровая нагрузка (или землетрясение)
- Постоянная нагрузка + Живая нагрузка + Ветровая нагрузка + (Снеговая нагрузка ÷ 2)
- Постоянная нагрузка + Живая нагрузка + Снеговая нагрузка + (Ветровая нагрузка ÷ 2)
- Статическая нагрузка + динамическая нагрузка + снеговая нагрузка + землетрясение
Американское общество инженеров-строителей (ASCE) определяет шесть различных комбинаций нагрузок.Как и в случае с методом UBC, комбинация нагрузок, которая дает наибольшую нагрузку или наиболее критический эффект, используется для планирования проектирования. Однако расчет нагрузки для ASCE сложнее, чем для UBC. Для целей этого урока и связанного с ним упражнения Load It Up !, мы будем использовать пять комбинаций нагрузок UBC.
Определение размера элемента
Рис. 1. Сила, действующая на колонну. Авторское право
Copyright © 2007 ITL Program, Колледж инженерии, Университет Колорадо в Боулдере
После того, как инженер определяет самую высокую или наиболее критическую комбинацию нагрузок, он определяет размер стержней.Элемент моста — это любая отдельная основная часть конструкции моста, например колонны (опоры) или балки (балки). Размеры колонны и балки рассчитываются независимо.
Чтобы определить размер колонны, инженеры выполняют расчеты с использованием прочности материалов, которые были предварительно определены в ходе испытаний. На рисунке 1 показана нагрузка, действующая на колонну. Эта сила представляет собой самую высокую или наиболее критическую комбинацию нагрузок сверху. Эта нагрузка действует на площадь поперечного сечения колонны.
Напряжение от этой нагрузки равно σ = Сила ÷ Площадь. На Рисунке 1 площадь неизвестна, следовательно, неизвестно напряжение. Следовательно, использование прочности материала на растяжение и сжатие используется для определения размера элемента, и уравнение принимает вид Сила = Fy x Площадь, где сила является самой высокой или наиболее критической комбинацией нагрузок. Fy может быть пределом прочности материала на разрыв или сжатием. Для обычной строительной стали это значение обычно составляет 50 000 фунтов / дюйм 2 . Для бетона это значение обычно находится в диапазоне от 3500 фунтов / дюйм 2 до 5000 фунтов / дюйм 2 для сжатия.Обычно инженеры предполагают, что предел прочности бетона на разрыв равен нулю. Следовательно, решение для площади: Area = Force ÷ Fy. Важно соблюдать единообразие единиц измерения: сила измеряется в фунтах (фунтах), а Fy — в фунтах на квадратный дюйм (фунт / дюйм 2 ). Площадь легко вычисляется и измеряется в квадратных дюймах (в 2 ).
Рис. 2. Сила, действующая на луч. Авторское право
Copyright © 2007 ITL Program, Колледж инженерии, Университет Колорадо в Боулдере
Чтобы определить размер балки, инженеры выполняют дополнительные вычисления.На рисунке 2 изображена балка, на которую действует нагрузка. Эта нагрузка представляет собой самую высокую или наиболее критическую комбинацию нагрузок, действующих на верхнюю часть балки в середине пролета. Сжимающие силы обычно действуют на верхнюю часть балки, а растягивающие силы действуют на нижнюю часть балки из-за этой конкретной нагрузки. В этом примере уравнение для вычисления площади становится немного сложнее, чем для размера столбца. При единственной нагрузке, действующей на середину пролета балки, уравнение: Сила x Длина ÷ 4 = F y x Z x .Как и раньше, сила равна фунтам (фунтам) комбинации максимальной или наиболее критической нагрузки. Длина — это обычно известная общая длина балки. Обычно единицы длины выражаются в футах (футах) и часто конвертируются в дюймы. F y — это предел прочности на растяжение или прочность на сжатие материала, как описано выше. Z x — это коэффициент, который включает размеры площади поперечного сечения элемента. Следовательно, Z x = (Сила x Длина) ÷ (F y x 4), где Z x имеет единицы измерения в кубических дюймах (в 3 ).
Рис. 3. Пример поперечного сечения балки: (слева направо) сплошной прямоугольник, I-образная форма и полый прямоугольник. Copyright
Copyright © 2007 Дениз В. Карлсон, Программа ITL, Инженерный колледж, Университет Колорадо в Боулдере
Для каждой формы балки предусмотрены собственные расчеты площади поперечного сечения. Большинство балок в железобетонных зданиях на самом деле имеют прямоугольное поперечное сечение, но лучшая конструкция поперечного сечения — это двутавровая балка для одного направления изгиба (вверх и вниз).Для двух направлений движения хорошо работает коробка или полая прямоугольная балка (см. Рисунок 3).
Сопутствующие мероприятия
Закрытие урока
Найдите минутку и подумайте обо всех мостах, которые вы знаете вокруг своего дома и сообщества. Возможно, вы видите их на проезжей части, велосипедных дорожках или пешеходных дорожках. Подумайте о тех, у которых есть опоры (колонны) и балки (балки). На что они похожи? Вы можете вспомнить размеры опор и балок? (Вопрос для обсуждения: учащиеся могут вспомнить, что они заметили, что опоры и балки пешеходных и велосипедных мостов намного меньше, чем опоры для движения по шоссе или железной дороге.)
Какие есть примеры типов нагрузки? (Возможные ответы: автомобили, люди, снег, дождь, ветер, вес моста, его перил и знаков и т. Д.) Почему нагрузки влияют на то, как инженер спроектировал мост? (Ответ: инженеры должны выяснить все нагрузки, которые могут повлиять на мосты, прежде чем они начнут их проектировать.) Если бы вы были инженером, как бы вы занялись проектированием моста, чтобы убедиться, что он безопасен? (Вопросы для обсуждения: во-первых, полностью понять проблему, которую нужно решить с помощью моста, ее требования и назначение.Затем выясните все возможные типы нагрузок [сил], которые мост может выдержать. Затем рассчитайте максимально возможную нагрузку, которую мост может выдержать за один раз. Затем определите количество необходимого строительного материала, способного выдержать эту прогнозируемую нагрузку.)
Словарь / Определения
мозговой штурм: метод совместного решения проблем, при котором все члены группы быстро и спонтанно вносят множество идей.
прочность на сжатие: величина сжимающего напряжения, которому может противостоять материал перед разрушением.
площадь поперечного сечения: «срез» или вид сверху формы (например, балки или опоры).
дизайн: (глагол) Планировать в систематической, часто графической форме. Создавать для определенной цели или эффекта. Создайте мост. (существительное) Хорошо продуманный план.
инженер: человек, который применяет свое понимание науки и математики для создания вещей на благо человечества и нашего мира.
инженерия: применение научных и математических принципов в практических целях, таких как проектирование, производство и эксплуатация эффективных и экономичных конструкций, машин, процессов и систем.
инженерное проектирование: процесс разработки системы, компонента или процесса для удовлетворения желаемых потребностей. (Источник: Accreditation Board for Engineering and Technology, Inc.)
сила: толкание или тяга к объекту, например сжатие или растяжение.
балка: «Балка» моста; обычно горизонтальный член.
нагрузка: любая из сил, которым рассчитана противодействие конструкции, включая любую неподвижную и неизменяющуюся силу (постоянную нагрузку), любую нагрузку от ветра или землетрясения (нагрузка окружающей среды) и любую другую движущуюся или временную силу (временная нагрузка).
элемент: отдельный уголок, балка, пластина или сборная деталь, предназначенные для того, чтобы стать неотъемлемой частью собранной рамы или конструкции.
причал: «Колонна» моста; обычно вертикальный член.
предел прочности при растяжении: величина растягивающего напряжения, которому материал может противостоять перед разрушением.
Оценка
Оценка перед уроком
Рисование пар : Разделите класс на команды по три ученика в каждой. Попросите каждую команду инженеров нарисовать мост, чтобы переправить поезд через реку шириной 100 метров.Попросите их описать тип моста и то, где на него действуют сжимающие и растягивающие силы.
Оценка после введения
Завершите проект / презентацию : Попросите студенческие команды вернуться к проектированию мостов после предварительной оценки и подумать о потенциальных нагрузках на их мост с учетом только что обсужденных этапов процесса инженерного проектирования. Попросите их нарисовать нагрузки и направление, в котором они будут действовать на мосту. Какая, по их мнению, будет самая высокая комбинация нагрузок (сколько из этих нагрузок может произойти одновременно)? Затем попросите одну или две инженерные команды добровольно представить классу детали конструкции моста.
Итоги урока Оценка
Copyright
Copyright © 2004 Microsoft Corporation, One Microsoft Way, Redmond, WA 98052-6399 USA. Все права защищены.
Human Bridge : Предложите учащимся использовать себя в качестве необработанного строительного материала для создания моста через классную комнату, достаточно прочного, чтобы по нему могла пройти кошка. Поощряйте их проявлять творческий подход и проектировать так, как они хотят, с требованием, чтобы каждый человек находился в прямом контакте с другим учеником.В скольких местах вы можете определить напряжение и сжатие? Как бы вы изменили конструкцию, если бы человеческий мост был достаточно прочным, чтобы по нему мог пройти ребенок? Какие еще нагрузки могут действовать на ваш мост?
Заключительное обсуждение : Завершите урок и оцените понимание учащимися целей обучения, проведя обсуждение в классе, используя вопросы, приведенные в разделе «Завершение урока».
Домашнее задание
Рабочий лист по математике : Назначьте учащимся прилагаемый рабочий лист комбинаций нагрузок в качестве домашнего задания.После использования пяти комбинаций нагрузок UBC для расчета максимальной или наиболее критической нагрузки на первой странице они используют эту информацию для решения трех проблем на последующих страницах, определяя требуемый размер элементов моста заданных форм и материалов. Три проблемных вопроса становятся все сложнее: младшие школьники должны ответить только на задачу 1; старшеклассникам следует выполнить задачи 1 и 2; Студентам-математикам следует выполнить все три задачи.
Мероприятия по продлению урока
Попросите учащихся построить и проверить несущую способность мостов из бальзового дерева.Начните с просмотра веб-сайта Питера Л. Фогеля о конкурсе на строительство моста через Бальсовый мост: http://www.balsabridge.com/
Аварии случаются! Поручите студентам исследовать и сообщить о том, что пошло не так, когда стальная балка с виадука на шоссе упала на движущееся транспортное средство. Прочтите отчет о дорожно-транспортном происшествии Национального совета по безопасности на транспорте за май 2004 г. См. Реферат NTSB HAB-06/01, Столкновение пассажирского транспортного средства с упавшей балкой подвесного моста по адресу: http://www.ntsb.gov/news/events/2006/golden_co/presentations.html
Предложите классу принять участие в ежегодном конкурсе дизайна моста Вест-Пойнт. Получите доступ к превосходному и бесплатному загружаемому программному обеспечению для проектирования мостов и другим образовательным ресурсам на веб-сайте Военной академии США в Вест-Пойнте: bridgecontest.usma.edu/
Дополнительная поддержка мультимедиа
Используйте онлайн-программное обеспечение Bridge Designer (загрузка не требуется!), Предоставленное Virtual Laboratories, Школа инженерии Уайтинга, Университет Джона Хопкинса: http: // engineering.jhu.edu/ei/bridge-designer/
Рекомендации
Комитет 318 ACI, Требования строительных норм для конструкционного бетона (ACI 318-02) и комментарий (ACI 318R-02): Стандарт ACI . Фармингтон-Хиллз, Мичиган: Американский институт бетона, 2002 г.
Комитет AISC по руководствам и учебникам, Руководство по стальным конструкциям: расчет факторов нагрузки и сопротивления . Третье издание. Американский институт стальных конструкций, 2001 г.
Hibbeler, R.C. Механика материалов . Третье издание. Река Аппер Сэдл, Нью-Джерси: Prentice Hall, 1997.
Аэропорт Кансай. Отдел новостей обсерватории Земли, Национальное управление по аэронавтике и исследованию космического пространства.
Единый строительный кодекс. Международная конференция строителей: Уиттиер, Калифорния, 1991 г.
Авторские права
© 2007 Регенты Университета КолорадоАвторы
Джонатан С.Гуд; Джо Фридрихсен; Натали Мах; Кристофер Валенти; Денали Лендер; Дениз В. Карлсон; Малинда Шефер ЗарскеПрограмма поддержки
Комплексная программа преподавания и обучения и лаборатория, Университет Колорадо в БоулдереБлагодарности
Содержание этой учебной программы по электронной библиотеке было разработано за счет грантов Фонда улучшения послесреднего образования (FIPSE), U.S. Министерство образования и Национальный научный фонд (грант ГК-12 № 0338326). Однако это содержание не обязательно отражает политику DOE или NSF, и вы не должны рассчитывать на одобрение со стороны федерального правительства.
Последнее изменение: 14 мая 2021 г.
The Math of EVE Online Probe Scanning
Математика EVE Online Probe ScanningАвторские права (c) 2017 Po Huit
Этот документ, по сути, представляет собой рабочий журнал для текущего проект.Я пытаюсь понять математику и алгоритмы сканирования зондов в MMO EvE Online, с целью определение оптимизированных шаблонов датчиков для повседневного сканирования задачи.
EvE, пожалуй, самая необычная широко используемая MMO, и ее причуды ходят легенды. Мой любимый слоган для игры: в настоящее время «Это сложно». Из всех сложностей в этой кодовой базе клиент-сервер десятилетней давности правила Реализация зондового сканирования — это совсем другое уровень. В то время как формулы боевых действий, статус безопасности, «пространственная» механика EvE и тому подобное. довольно… подробные, они хорошо задокументированы и хорошо понимается технической базой игроков EvE.В механика сканирования зондом, с другой стороны, понимается базой игроков как комбинация древних история, темное искусство и набросанные формулы, уходящие корнями в начало игры. Эксперименты сложно проводить и формулы трудно проверить.
Мой текущий план состоит из двух частей:
Я разработаю достаточно точный, проверенный имитация сканирования датчика тока EvE процесс. В частности, я смоделирую аналитическую часть. одиночного сканирования против единственной цели.Цель состоит в том, чтобы произвести индивидуальный и статистически достоверный результат вероятность, мощность сигнала и отклонение местоположения как функция многих параметров анализа: эффективная сила зонда, положение зонда и радиус сканирования, и целевые характеристики. Модель должна быть хорошей как для боевого сканирования аномалий, кораблей и развертывания, а также для сканирования ядра на предмет аномалий.
Разработаю подход к оптимизации для пробника размещение, и показать, что он дает решения по крайней мере так же хорошо, как текущие стандартные места размещения.
Предварительные сведения: Работа со сканером Advanced Probe Scanner
Я предполагаю, что вы выполнили хотя бы одно зондирование. Если не, пожалуйста, сделайте это, прежде чем вернуться к этому документу. Способствовать, следование руководству по сканированию зондами — полезный способ познакомиться с основами операция. (К сожалению, зондовый сканер, имеющий только что переработан в текущем выпуске, это может быть актуальный сложно найти.)
Особенности зондового сканера, которые несколько незнакомые большинству старых сканеров те, которые связаны с индивидуальное размещение и контроль зонда.Вот некоторые вещи вам нужно знать:
Обычно сканер датчика удерживает и запускает восемь зонды, когда кнопки «запуск» или «формирование» в зонд сканера нажаты. Вы также можете запустить зонды с помощью просто нажав на пусковую установку. Если вы выключите автоматически перезагрузите и поместите свои зонды в грузовой отсек, вы можете загрузите в сканер столько зондов, сколько захотите, и запустите их вручную.
Когда было введено зондовое сканирование, зонда не было образования.В ранней истории сканирования сканирование пилот должен был разместить зонды и контролировать их сканирование радиус индивидуально. Это все еще возможно, и есть даже удобные функции для него:
Щелчок правой кнопкой мыши на пузыре отдельного зонда откроет всплывающее окно, которое позволяет вспомнить только то, что зонд, или изменяя только радиус его зонда. Утилита наличие зондов разного радиуса неизвестно в этот раз. Есть основания подозревать, что менее восьми датчиков могут быть полезны при некоторые ситуации описаны ниже.
Клавиша Shift переключится на отдельный датчик режим движения, отображение отдельного куба для каждого датчика в космосе. Таким образом, можно назначить индивидуальные зонды. произвольное размещение.
Клавиша Control переводит датчики в режим, при котором их удаленность от центра формирования (см. ниже) можно отрегулировать колесиком без масштабирования радиус зонда. Это довольно удобно для создание плотных образований для сложных сканирований.
Клавиша Alt позволяет регулировать расстояние и радиус зондов с колесиком мыши, как с новым стандартный ползунок или ныне несуществующее перетаскивание край зондового пузыря.
Одна вещь, требующая небольшого исследования, — это то, как EvE обрабатывает «центр» зондового образования. Очевидный план было бы просто сделать центр произвольной точкой в пробел: это позволит разместить отдельные зонды асимметрично, например, все в точке на 1 а.е. выше центр.Небольшое экспериментирование показывает, что CCP, похоже, решили (разумно), что это вызовет путаницу при попытке разместить нестандартное построение. Таким образом, они размещают центр формации на центроид положения зонда. Центроид \ (\ bar {c} \) набора \ (n \) равновзвешенные точки с декартовыми координатами \ (\ bar {x_i} \) — это просто среднее значение их позиций:
\ [\ bar {c} = \ frac {\ sum \ bar {x_i}} {n} \]
Центры датчиков фактически имеют одинаковый вес в EvE расчет, независимо от того, есть ли у них разная развертка радиусы.Это выбор, но так как это трудно увидеть должны ли зонды с большим радиусом иметь больший или меньший вес это разумный. В идеале центр формирования должен был бы быть рассчитывается по формуле, в которой сила сканирования учитывается весь объем пласта (так, чтобы перекрытие зонды были бы правильно взвешены), но это было бы сложный и, вероятно, дорогостоящий в вычислительном отношении.
Моделирование сканирования зонда
Общие схемы зондового сканирования в EvE хорошо понял.Когда на датчике нажата кнопка «Анализировать» сканера, сервер EvE (предположительно) вычисляет эффективная сила зондов и эффективная сложность цели. На основе этих переменных и геометрию зондов и цели, вычисляет сервер и отображает процент силы сканирования и отклонение цель из ее фактического положения, а также сканирование модель распределения вероятностей. Распределение вероятностей либо ничто, либо сфера, либо кольцо, либо две точки, либо одна точка в зависимости от того, ноль, один, два, три или четыре или больше зондов успешно «триангулируют» цель.
Детали зондового сканирования неясны. Есть два основные источники информации: исторические отчеты, размещенные на публичные форумы различных игроков и внутриигровые эксперименты предназначен для разработки и проверки моделей.
Исторические отчеты
Вот онлайн-ресурсы по процессу сканирования зонда. Я нашел пока.
Это на первый взгляд вполне правдоподобный отчет о расчет прочности зонда, искаженный его экстремальным возраст. Некоторые вещи явно устарели: например, это Похоже, что в настоящее время любая сканируемая цель, пораженная на хотя бы один зонд всегда будет отображаться в результатах.В смешная последовательность \ xE2 \ x80 \ x93 в формулах — это неправильно закодированный Unicode en-dash, то есть знак минус. Этот похоже, это копия старого документа Goonwiki. Как я больше не в Goons, я не могу проверить, было ли это когда-либо там редактировалось. Вспоминая состояние их вики, я скептически.
Это на первый взгляд вполне правдоподобное сообщение о том, как объединены несколько зондов. Опять же, пожилой.
Это эмпирическая формула, описывающая, как объединить сильные стороны нескольких зондов.Цитируется без авторство на вики-ссылке Университета EVE ниже.
В основном это не имеет значения, но содержит два важных точки. Похоже, что об изменениях в фактическая механика сканирования зонда. Кроме того, пока это патч, который вводит зондирующие образования: «Это не задуманы как самые лучшие из возможных формаций, но скорее, хорошая отправная точка для начинающих исследователей ». Таким образом, есть возможности для улучшения. Я лично сомневаюсь, что CCP знает, что такое «лучшая» формация, которая это то, с чего началось это исследование.
Это гораздо более новый и более случайный отчет о расчеты. Некоторые детали просто неверны, например идея о том, что размещение зонда над целью гарантирует лучший скан. (Я экспериментально подтвердил, что это не относится к более чем одному датчику.)
На этих страницах дается альтернативный отчет о сканировании зондами, который может быть или не быть более точным, чем более старый единицы. Сообщается, что формулы были получены эмпирическим путем: и сейчас я подозреваю, что старые на самом деле правильно.
Это в основном качественный счет, хотя сканирование расчет отклонения включен.
Синтез исторических исследований
Сейчас я предполагаю, что подробные отчеты, которые у нас есть, в основном правильно. Начнем с перечисления общих вещи, с которыми, кажется, все согласны по поводу зондового сканирования процесс.
Сила сканирования является детерминированной функцией нескольких переменные, большинство из которых хорошо понял. В частности, это дробное произведение несколько терминов: эта фракция часто выражается как процент.Когда сила сканирования составляет 100% или больше, подпись «зондирована» и может быть деформирована к.
Сканирование ядра и боевого зонда тесно связано. В одинаковые общие формулы применимы к обоим. Есть в некоторых случаях модификации с коэффициентом два, но это об этом. Конкретные формулы силы подписи различны для боевых сигнатур (корабли и структур), чем для космических подписей.
По крайней мере, до некоторого порога, больше проб на сигнатуре лучше, чем меньше.По крайней мере, до некоторого порога, зонды ближе к сигнатуре лучше, чем дальше далеко. Меньшие радиусы зонда, попадающие в сигнатуру, линейно лучше, чем больше. Сила зонда равна понятная функция (описанная ниже) атрибутов корабля, сканер зонда, зонды и лоцман.
Разработаем пару моделей на основе исторических отчеты. Затем мы можем эмпирически оценить эти модели на сервер Singularity, чтобы попытаться проверить их.
Мы начнем с хорошо зарекомендовавших себя предварительных мероприятий.
- Эффективная сила зонда (\ (S_p \)): Эффективная сила сила отдельного зонда может быть вычислена формула
\ [S_p = S_b \ cdot (1 + 0,05 (A + A_r)) \ cdot (1 + L) \ cdot (1 + H) \ cdot \ Pi (1 + \ rho_i F_i)) \]
, где \ (S_b \) — сила датчика основания датчика, \ (A \) и \ (A_r \) — уровни навыков пилотов в астрометрии и Астрометрический дальномер, \ (L \) — бонус для пусковой установки, \ (H \) — бонус корпуса, \ (F_i \) — соответствующие бонусы для различные соответствующие фитинги, а \ (\ rho_i \) — это «штабелирование штраф »за несколько фитингов, с заказанными фитингами от лучшего к худшему.2} \]
Все это немного неактуально, так как эффективный зонд силу можно легко посмотреть в игре (наведите над нагруженным датчиком) или в приспособлении для подгонки. Мы будем использовать \ (S_p \) как фундаментальное значение в дальнейшем.
Эффективная сила подписи (\ (S_s \)): Это простота с помощью которого можно сканировать заданную цель. {N_R — 1} \]
Боевые зонды имеют базовый уровень сигнала вдвое меньше, чем у стержневые зонды, но поскольку они имеют минимальный радиус, вдвое больше, чем у стержневых пробников, их сила воздействия на заданный радиус зонда такой же.
На этом этапе история становится более сложной. Мы собираемся синтезировать информацию из всех предоставленных источников предварительно попытаться разработать модель процентного сигнала сила, полученная при сканировании с одним зондом. В следующий В разделе «Сингулярность» мы перейдем к проверке этой модели.
Предположим, что мощность однократного сканирования (\ (S \), в единиц процента с максимумом 100) дается примерно Формула Goonwiki
\ [S = S_p \ cdot S_s \ cdot \ left (1-0.{3/2} \ right) \]
Это можно легко проверить для нескольких случаев на Singularity.
Эксперимент 1: Сила зонда как функция расстояния
Run on Singularity 2017–09–08.
Цель: Измерение силы боевого зонда в зависимости от целевое расстояние, чтобы попытаться подтвердить приведенные выше расчеты.
Настройка: Была установлена линия из восьми мобильных депо, отмеченных закладками. вверх в K5-JRD. (Это была вторая такая строка: первая был в системе, которая оказалась загромождена другими Мобильные депо и пришлось отказаться.)
Сканирование было выполнено Helios, расположенным в исходной точке, оснащен четырьмя Scan Rangefinding Array II, гравитационным Конденсатор II и пусковая установка расширенного зонда II с single Sisters Combat Scanner зонд. Пилот был на максимуме навыки сканирования, кроме Covert Ops IV. В игре указано 66 точки силы сенсора, Pyfa 66.2.
Фактическое расстояние закладки / депо от места сканирования:
1: 0 АС 2: 1,57 а. 3: 3,5 AU 4: 5.27 AU 5: 7,5 а. 6: 10.6 AU 7: 15.33 AU 8: 21.33 AU(Эти расстояния были взяты со «старой карты» в виде наведений мыши.)
Бег 1.1:
В таблице указан номер контрольной точки, подпись контрольной точки, расстояние контрольной точки от датчика, затем процент контрольной точки мощность сигнала как функция радиуса зонда.
32 64 16 8 16 16 8 4 2 4 1 CFC 0 2,6 1,3 5,2 10,5 5,2 5,2 9,9 16,8 17.1 21,8 2 ZLM 1,57 2,6 1,3 5,2 10,2 5,1 5,1 9,8 15,8 17,8 3 ВОД 3,5 2,6 1,3 5,0 8,8 4,8 5,0 8,7 10,0 9,8 4 КВЛ 5,27 2,5 1,3 4,8 7,0 4,5 4,8 7,2 5 MDI 7,5 2,5 1,3 4,3 4,6 4,0 4,3 4,9 6 ETQ 10,6 2,4 1,2 3,6 3,3 3,7 7 ПРГ 15,33 2,1 1,2 2,2 2,3 8 COV 21,33 1,7 1,2Никакого контакта не было с какой-либо целью на радиусе зонда 1 AU на повторные попытки.
Сложно сказать, как с этим работает ГСЧ.Повторяется пробеги с немного разным положением значения: повторные прогоны с той же позицией (включая масштабирование и уменьшение радиуса зонда между прогонами) произведено идентичные значения.
Бег 1.2:
Увеличил вдвое один зонд, чтобы увидеть, как это повлияло на вещи. Ожидаемый эффект был двойной силы. Разрезанные записи — это датчики 2/1, полученные путем вызова второго датчика. индивидуально. Остальные столбцы не записывались, но показал аналогичную картину для радиуса 2: очень маленький вниз меняется с 1 зондом.
64 32 16 8 4 2 1 0,5 1 CFC 0 2,2 3,8 6,5 11,6 22,4 38,0 / 37,0 48,7 / 48,1 55,4 / 55,2 2 ZLM 1,57 1,4 2,8 5,4 10,3 18,1 21,6 / 21,6 3 ВОД 3,5 1,3 2,7 5,1 8,8 9,9 4 КВЛ 5,27 1,3 2,6 4,8 7,0 5 MDI 7,5 1,3 2,5 4,3 4,6 6 ETQ 10,6 1,3 2,4 3,6 7 ПРГ 15,33 1,2 2,1 2,2 8 COV 21,33 1,2 1,7Выглядит ужасно, как будто нет интересной силы изменение с помощью нескольких датчиков в одной позиции.Мой текущий гипотеза состоит в том, что ГСЧ применяется к каждому зонду. отдельно и возвращается максимум.
Примечание о рендеринге зондового сканера:
Следует отметить, что проекция, используемая для отображение сканера зонда кажется довольно нестабильным / боркнул. Позиция, которая кажется совершенно квадратной во всем размерность увеличивается от центра при уменьшении масштаба. Этот вероятно, из-за численной нестабильности в имитация, и это настоящая проблема для сканирования и для сканирование измерения.
Эмпирические множители Elisa Fir точно описать силу множественного перекрытия зонды. Следующий код Python использовался для расчета множители зонда по заданной формуле.
а = 2.27127967384994E-09 б = 1,12344005211905E-09 с = 13,4252377061721 d = -7,73088260552265 смещение = 0,766607925235115 для X в диапазоне (1, 9): Y = a / (b + (X + c) ** d) - смещение печать (X, Y)Это дает следующую таблицу:
1 0.25774312594204907 2 0,5130245854773758 3 0,7234132613571191 4 0,8824741410676007 5 0,9963325352118082 6 1.0754155621393995 7 1,1296251734489133 8 1,1666968137637062Необходимо запустить эксперимент, чтобы попытаться проверить / воспроизвести это, но не совсем очевидно, какой эксперимент проводить.
Эксперимент 2: Зависимость силы зонда от углов
Run on Singularity, середина 2017–09.
Цель: Измерение силы боевого зонда в зависимости от угол, чтобы попытаться понять модель трилатерации.
Установка: Несколько датчиков были установлены на одинаковом расстоянии от цели передвижная база, размещенная на известном закладка. Количество и относительные углы зондов были варьировались, и полученные результаты сканирования записывались.
Сканирование выполнялось автономным устройством Helios, оснащен четырьмя Scan Rangefinding Array II, гравитационным Конденсатор II и пусковая установка расширенного зонда II с сестрами Боевые зонды сканера. Пилот был на максимальных навыках сканирования, кроме Covert Ops IV.В игре указано 66 точек сенсора прочность, Пыфа 66,2.
Бег 2.1:
Два зонда на одинаковом расстоянии до цели, под углом к зондам варьирующиеся по кругу. Измерения относительны. Зонд 1AU радиус, приблизительно 0,2 AU расстояние зонда от цели.
0 ° 50% 10 ° 54% 22 ° 57% 45 ° 65% 90 ° 79% 135 ° 93% 180 ° 96% 270 ° 79%Сила, кажется, линейно зависит от угла.
Поместите несколько хороших изображений в формате JPEG текущего клиента в соответствующие моменты, чтобы проиллюстрировать, что происходит.
Добавьте диаграммы, чтобы было понятнее.
Узнайте историю о различных выпусках EvE и о том, как они изменили сканирование зонда на документ с большим точность и детализация.
Рейтинговая система CAMELS — Обзор и пример расчета
Что такое рейтинговая система CAMELS?
Рейтинговая система CAMELS была разработана в США как рейтинговая система надзорного органа для оценки банковской карьеры (на стороне продавца). Банки, также известные как дилеры или в совокупности как продавцы, предлагают широкий спектр ролей, например инвестиционный банкинг, исследование капитала, продажи и торговля в целом.CAMELS — это аббревиатура, обозначающая шесть факторов, которые учитываются при оценке. В отличие от других нормативных коэффициентов или рейтингов, рейтинг CAMELS не публикуется. Он используется только высшим руководством для понимания и регулирования возможных рисков.
Надзорные органы используют баллы по шкале от 1 до 5 для оценки каждого банка. Сила CAMEL заключается в его способности определять финансовые учреждения, которые выживут, и те, которые потерпят неудачу.Первоначально эта концепция была принята в 1979 году Федеральным экзаменационным советом финансовых институтов (FFIEC) под названием «Единая рейтинговая система финансовых институтов» (UFIRS). Позднее CAMELS был изменен, чтобы добавить к аббревиатуре шестой компонент — чувствительность.
Резюме
- Рейтинговая система CAMELS оценивает силу банка по шести категориям.
- CAMELS — это аббревиатура от слова «достаточность капитала, активы, возможности управления, прибыль, ликвидность, чувствительность».
- Рейтинговая система оценивается по пятибалльной шкале, где одна оценка является лучшей, а пять — худшей. (Просто имейте в виду, что чем ниже рейтинг, тем лучше, что указывает на более стабильный в финансовом отношении банк с меньшим риском.)
Что означает CAMELS?
Компоненты CAMELS:
- (C) адекватность апитала
- (A) ssets
- (M) способность захвата
- (E) arnings
- (L) жидкость
- ( S) Чувствительность
Достаточность капитала
Достаточность капитала оценивает соблюдение организацией правил о минимальной сумме резерва капитала.Регуляторы устанавливают рейтинг, оценивая состояние капитала финансового учреждения в настоящее время и за несколько лет.
Будущее состояние капитала прогнозируется на основе планов учреждения на будущее, например, планируют ли они выплату дивидендов или приобретение другой компании. Эксперт CAMELS также рассмотрит анализ тенденций, состав капитала и ликвидность капитала.
Активы
Эта категория оценивает качество активов банка.Качество активов важно, поскольку стоимость активов может быстро снизиться, если они сопряжены с высоким риском. Например, ссуды — это тип актива, который может обесцениться, если деньги ссужаются лицу с высоким уровнем риска.
Эксперт изучает инвестиционную политику и кредитную практику банка, а также кредитные риски, такие как риск процентной ставки и риск ликвидности. Рассмотрены качество и тенденции основных активов. Если финансовое учреждение имеет тенденцию к потере стоимости крупных активов из-за кредитного риска, то оно получит более низкий рейтинг.
Управленческие возможности
Управленческие возможности измеряют способность управленческой команды учреждения выявлять финансовый стресс и затем реагировать на него. Категория зависит от качества бизнес-стратегии банка, финансовых показателей и внутреннего контроля. В области бизнес-стратегии и финансовых показателей эксперт CAMELS рассматривает планы организации на следующие несколько лет. Он включает в себя скорость накопления капитала, скорость роста и определение основных рисков.
Что касается внутреннего контроля, экзамен проверяет способность учреждения отслеживать и выявлять потенциальные риски. Сферы внутреннего контроля включают информационные системы, программы аудита и ведение документации. Информационные системы обеспечивают целостность компьютерных систем для защиты личной информации клиентов. Программы аудита проверяют, соблюдается ли политика компании. Наконец, ведение документации должно соответствовать надежным принципам бухгалтерского учета и включать документацию для облегчения аудита.
Прибыль
Прибыль помогает оценить долгосрочную жизнеспособность организации.Банку нужна соответствующая прибыль, чтобы иметь возможность расширять свою деятельность и поддерживать свою конкурентоспособность. Экзаменатор специально рассматривает стабильность прибыли, рентабельность активов (ROA), рентабельность активов и формулу ROA Формула ROA. Рентабельность активов (ROA) — это тип показателя рентабельности инвестиций (ROI), который измеряет прибыльность бизнеса по отношению к его общим активам, чистой процентной марже (NIM) и будущим перспективам заработка в суровых экономических условиях. При оценке доходов наиболее важными являются основные доходы.Основная прибыль — это долгосрочная и стабильная прибыль учреждения, на которую влияют разовые расходы.
Ликвидность
Для банков ликвидность особенно важна, так как нехватка ликвидного капитала может привести к бегству из банка. Прогон из банка Банковский забег происходит, когда клиенты одновременно снимают все свои деньги со своих депозитных счетов в банковском учреждении из опасения, что банк. Эта категория CAMELS исследует риск процентной ставки Риск процентной ставки Риск процентной ставки — это вероятность снижения стоимости актива в результате неожиданных колебаний процентных ставок.Риск процентной ставки в основном связан с активами с фиксированным доходом (например, облигациями), а не с долевыми инвестициями. и риск ликвидности Основные риски для банков Основные риски для банков включают кредитный, операционный, рыночный риск и риск ликвидности. Поскольку банки подвержены различным рискам, они имеют хорошо построенную инфраструктуру управления рисками и обязаны соблюдать правительственные постановления. Процентные ставки влияют на прибыль от бизнес-сегмента рынка капитала банка. Если подверженность процентному риску велика, то стоимость инвестиционного и ссудного портфеля учреждения будет нестабильной.Риск ликвидности определяется как риск неспособности удовлетворить текущие или будущие потребности в денежных потоках, не влияя на повседневные операции.
Чувствительность
Чувствительность — последняя категория, которая измеряет чувствительность учреждения к рыночным рискам. Например, оценка может быть проведена по кредитованию энергетического сектора, кредитованию медицинского обслуживания и кредитованию сельского хозяйства. Чувствительность отражает степень, в которой на прибыль влияют процентные ставки, обменные курсы и цены на сырьевые товары, все из которых могут быть выражены с помощью BetaBeta Бета (β) инвестиционной ценной бумаги (т. Е.е. акция) является мерой волатильности доходности по отношению ко всему рынку. Он используется в качестве меры риска и является неотъемлемой частью модели ценообразования капитальных активов (CAPM). Компания с более высокой бета-версией имеет больший риск, а также большую ожидаемую доходность.
Как работает рейтинговая система CAMELS?
За каждую категорию выставляется балл от одного до пяти. Один — это лучший результат, свидетельствующий о высокой производительности и практике управления рисками в организации.С другой стороны, пять — самый плохой рейтинг. Это указывает на высокую вероятность банкротства банка и необходимость немедленных действий для ратификации ситуации. Если текущее финансовое состояние организации находится в диапазоне от 1 до 5, это называется составным рейтингом.
- Шкала 1 означает, что банк демонстрирует стабильную работу, надежен и соблюдает практику управления рисками.
- Шкала 2 означает, что организация является финансово устойчивой с умеренными недостатками.
- По шкале 3 можно предположить, что организация демонстрирует надзорную озабоченность в нескольких аспектах.
- Шкала 4 указывает на то, что учреждение применяет ненадежные методы работы, поэтому оно небезопасно из-за серьезных финансовых проблем.
- Оценка 5 показывает, что организация в корне несостоятельна с неадекватной практикой управления рисками.
Более высокий рейтинг ограничит способность банка расширяться за счет инвестиций, слияний или добавления новых филиалов.Также учреждение с плохим рейтингом будет обязано платить больше страховых взносов.
Дополнительные ресурсы
Спасибо за то, что прочитали статью CFI о рейтинговой системе CAMELS. Чтобы продолжать учиться и продвигаться по карьерной лестнице, вам будут полезны следующие дополнительные ресурсы CFI:
- Коэффициент достаточности капитала Коэффициент достаточности капитала (CAR) Коэффициент достаточности капитала устанавливает стандарты для банков, оценивая способность банка платить по обязательствам и реагировать на кредитные риски. и операционные риски.У банка с хорошим CAR достаточно капитала, чтобы покрыть потенциальные убытки. Таким образом, у него меньше риска стать неплатежеспособным и потерять деньги вкладчиков.
- LIBORLIBORLIBOR, что является аббревиатурой от лондонской ставки межбанковского предложения, относится к процентной ставке, которую британские банки взимают с других финансовых учреждений за
- Базель III Базель III Соглашение Базеля III представляет собой набор финансовых реформ, которые были разработаны Базельским комитетом по банковскому делу. Надзор (BCBS) с целью усиления
- Управление рисками Управление рисками Управление рисками включает выявление, анализ и реагирование на факторы риска, которые составляют часть жизни бизнеса.Обычно это делается с помощью
CPU Stress Test — онлайн-инструмента для проверки стабильности вашего процессора
«CPU Stress Test Online» или просто «CPU Load Test» — это бесплатный тест производительности процессора, позволяющий проверить в режиме онлайн ваш процессор при большой нагрузке. В отличие от «CPU Benchmark Online», здесь вы можете вручную установить необходимую нагрузку, а также в любой момент остановить или возобновить тестирование. Однако ваши результаты не будут сохранены в «Рейтинге ЦП», и вы не сможете сравнить свой процессор с другими.С другой стороны, здесь вы можете узнать пределы производительности вашего процессора.
Что означают индикаторы?
Перед запуском стресс-теста ЦП просмотрите приведенные ниже индикаторы, чтобы понять, для чего они нужны. Учитывая, что не все процессоры и устройства выдерживают высокие нагрузки, настоятельно рекомендуется постепенно увеличивать значения показателя.
- Скорость
Скорость измеряет скорость процессора и измеряется количеством хеш-операций в секунду.Очевидно, что более мощный процессор развивает более высокую скорость. Однако нужно помнить, что для максимальной скорости нужно использовать полную мощность ЦП (то есть указать как можно больше потоков и мощности). - Threads
Количество потоков определяет количество одновременных операций для вычисления хэшей. Таким образом, большее количество потоков приводит к более высокой скорости, но в то же время к более высокой нагрузке. Многоядерные процессоры лучше справляются с многопоточностью, поэтому современные процессоры в таких случаях работают быстрее и дают лучшие результаты. - Power
Power указывает, сколько процессорного времени может быть использовано одним потоком (например, 100% мощность означает полную скорость без простоя). Поскольку мощность и количество потоков почти пропорционально влияют на скорость, 100% мощность + 1 поток даст ту же скорость, что и 50% мощности + 2 потока или 25% мощности + 4 потока. Таким образом, больше мощности и потоков обеспечат более высокую скорость и загрузку ЦП (например, 50% мощности + 10 потоков приведут к загрузке 500%). - Очки
Количество очков показывает, сколько хэшей было вычислено во время теста.Как вы уже догадались, количество баллов напрямую зависит от скорости и продолжительности теста. - FPS
Количество кадров в секунду (сокращенно FPS) указывает, насколько быстро ваш браузер может отображать новые кадры. Как правило, в большинстве случаев браузеры отображают кадры со скоростью 60 кадров в секунду (хотя иногда может быть приемлемой немного более низкая скорость). Однако если частота кадров падает ниже 30 кадров в секунду, это означает, что что-то не так (например, система не справляется с текущей рабочей нагрузкой).Таким образом, FPS является хорошим показателем при запуске теста стабильности процессора.
Как запустить тест стабильности процессора?
Цель теста стабильности процессора — определить, насколько плавно работает процессор, даже если он находится под высокой нагрузкой. Итак, чтобы запустить тест стабильности ЦП, вам необходимо:
- Запустить стресс-тест ЦП при максимальной нагрузке и подождать 30-60 секунд.
- Оставляя эту вкладку в фоновом режиме (не закрывайте ее), переключитесь на другие приложения или вкладки и делайте то, что делаете, как обычно.
- Убедитесь, что все идет гладко, и эта «стрессовая ситуация» не влияет на ваши обычные задачи.
- Следите за показателями «Скорость» и «FPS» и убедитесь, что их значения не падают значительно.
Как протестировать процессор при максимальной нагрузке?
Если вы хотите почувствовать запах нагретого устройства и услышать звук ревущего вентилятора, не стесняйтесь
burnнагружайте ваш процессор при большой нагрузке следующим образом:- Введите максимальное количество «потоков» : 128 .
- Установите полную «Мощность»: 100% .
- Нажмите кнопку «Начать стресс-тест процессора».
- Следите за новостями о глобальном потеплении.
Почему во время тестирования моя система стала нестабильной?
При максимальной нагрузке стресс-тест будет пытаться использовать полную мощность вашего процессора, что в долгосрочной перспективе может привести к тому, что другие процессы будут выполняться медленнее и медленнее, а некоторые даже будут зависать. По этой причине во время тестирования может быть нарушена стабильность системы или других приложений.Как правило, современные системы и процессоры отлично справляются с этим, и у вас не должно возникнуть больших проблем с производительностью. Учитывая это, вы можете рассматривать его как тест стабильности процессора, который покажет, насколько хорошо ваша система справляется с большими нагрузками. Если вы планируете вывести свою систему из строя, подвергнув испытанию все оборудование, подумайте об использовании стресс-теста ПК.
Почему мое устройство выключилось во время стресс-теста?
Скорее всего, ваше устройство выключается, чтобы защитить свое оборудование от перегрева, который определенно может повредить его, если температура не снижается или / и устройство не обесточивается немедленно.Вот почему ваше устройство внезапно выключается без какого-либо предупреждения и сообщает о причине выключения при следующем включении (хотя иногда устройства молчат об этом).
Это обычное и обязательное поведение, поэтому вам не следует беспокоиться о том, что ваше устройство выключилось. Однако стоит беспокоиться, если ваше устройство нагревается и выключается слишком быстро. Чаще всего это происходит, если система охлаждения не работает должным образом (например, недостаточный воздушный поток или неправильный отвод тепла).Другая распространенная причина может заключаться в том, что ваше устройство не рассчитано на большие нагрузки или его оборудование неправильно настроено. В любом случае вы должны выяснить причину и устранить ее, прежде чем проводить дополнительные стресс-тесты.
В чем разница между стресс-тестом ПК и стресс-тестом ЦП?
Они оба пытаются вывести из строя вашу систему, за исключением того, что стресс-тест процессора подвергает пыткам только процессор, в то время как стресс-тест ПК имеет более богатый арсенал для тестирования не только CPU , но и GPU , RAM , HDD и другое оборудование.
Какой лучший стресс-тест процессора?
Прежде всего, как и любое программное обеспечение, лучший инструмент для стресс-тестирования процессора должен соответствовать вашим системным требованиям. Далее, он должен действительно замучить ваш процессор. Наконец, полезно, но не обязательно, оно должно позволять вам контролировать производительность системы, измерять температуру, создавать отчеты, запускать тесты производительности и предоставлять необходимые вам функции.
Если кто-то назовет CPUX.Net Stress Tool лучшим стресс-тестом ЦП, я, конечно, не буду с этим спорить, особенно если мы говорим об инструментах онлайн-тестирования 😉 Однако, если вы планируете разогнать свой ЦП, возможно вам может понадобиться лучший тестер стабильности, написанный на низкоуровневом языке программирования, который способен максимально мучить все оборудование.Вот почему я рекомендую вам взглянуть на Prime95, Furmark CPU Burner, MSI Kombustor, Cinebench, CPU-Z, AIDA64, Intel Extreme Tuning Utility (Intel XTU), OCCT Linpack.

Примеры расчетов: одноступенчатый цилиндрический редуктор, двухступенчатый цилиндрический редуктор, червячный редуктор.
0